QQ登录

只需一步,快速开始

登录 | 注册 | 找回密码

三维网

 找回密码
 注册

QQ登录

只需一步,快速开始

展开

通知     

查看: 2493|回复: 18
收起左侧

[求助] 液压站问题

[复制链接]
发表于 2011-1-19 10:21:17 | 显示全部楼层 |阅读模式 来自: 中国山东济南

马上注册,结识高手,享用更多资源,轻松玩转三维网社区。

您需要 登录 才可以下载或查看,没有帐号?注册

x
本帖最后由 chjq2008 于 2011-1-21 10:11 编辑
1 ]: k4 w4 {& t4 G/ ?
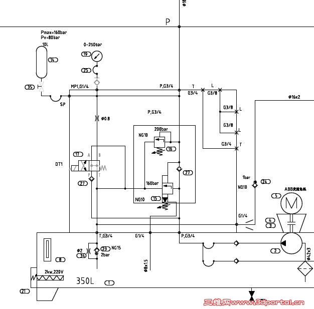
* _* h. C: _! Z/ g  w, w这个液压站每次启动的时候有震动,就像是滑阀的阀芯在阀里面跳动似的,压力表指针抖动1MPa左右,震动位置在单向阀和溢流阀附近,大家帮忙看看怎么回事,图纸如下:
4 m( W2 X7 }+ \/ W8 s另外有两个问题请教各位:% t, K- l+ i) L' F' g( ^0 |) `
1、液压系统启动时首先向蓄能罐加压,加到额定值的时候,换向阀动作,这样解
8 ?3 {4 S2 h$ ^0 h7 L释是否正确,系统如何检测压力是否达到额定值的、并让换向阀动作?
: I" ?2 w0 Z. ^/ _1 d2、系统为什么要设定两个溢流阀,分别有什么作用?为什么这些阀的符号与书本上不大一样?就像是200bar的那个阀! `' A, N( z1 ^" H
最近由工艺转到设备管理,对液压不大熟悉,烦请各位多指点!谢谢!
液压站图纸.JPG
001.JPG
11012008468634b1e8fd5a5210.jpg

评分

参与人数 1三维币 +2 收起 理由
自流井 + 2 上图就加分了

查看全部评分

发表于 2011-1-19 12:44:10 | 显示全部楼层 来自: 中国辽宁本溪
本帖最后由 bohaiyan 于 2011-1-19 12:56 编辑 ; s  |$ ~: k' \2 \, @/ R: u

) k! U- G! y7 [7 C1.你的压力P应该是在调定范围内波动的。(假定是:130bar~160bar)。  15和27组成卸荷溢流阀功能。当压力P低于130bar时,泵起荷(蓄能器充液);压力P达到160bar,泵卸荷。这种切换是由阀15自动完成的。1 D8 H9 I+ N5 |3 }
2.通常,蓄能器应该设置安全溢流阀。溢流阀16应该起到安全阀的作用。. V6 u* O9 F3 [% A* c

/ a# ~2 h" o- g4 B3 C阀17的作用:猜测,①.实现泵的低压启动(不得电);②.停机时,让蓄能器的压力缓慢泄掉.

评分

参与人数 1三维币 +2 收起 理由
自流井 + 2 技术讨论

查看全部评分

发表于 2011-1-19 14:11:11 | 显示全部楼层 来自: 中国辽宁大连
1、        我的理解是这样的,换向阀17的主要作用是给蓄能器自动卸荷用的,他在系统启动和正常工作时是在左位的,即P到B。当系统停止工作时,DT1失电使蓄能器卸荷。
# F2 s8 R6 u: E, b' G2、        阀15应该是电磁溢流阀,阀16是普通溢流阀。阀15的主要作用是保护油泵的启闭,,阀16的主要作用应该是保护系统,防止过载。

评分

参与人数 1三维币 +2 收起 理由
自流井 + 2 技术讨论

查看全部评分

 楼主| 发表于 2011-1-19 19:56:06 | 显示全部楼层 来自: 中国山东济南
本帖最后由 chjq2008 于 2011-1-19 20:00 编辑
& M8 F# s) L# l) ]7 B, [. [8 c% B9 T" Q( ~2 N
大家还有没有别的高见?他爷爷的整这么复杂!
发表于 2011-1-20 12:05:20 | 显示全部楼层 来自: 中国辽宁大连
单向阀是容易引起震动的,先排除一下这个
发表于 2011-1-20 12:52:02 | 显示全部楼层 来自: 中国辽宁本溪
本帖最后由 bohaiyan 于 2011-1-20 12:54 编辑 5 P9 m; {+ T- x8 ~6 A9 s
$ K, x8 I' g$ K0 R7 ]$ x) H5 ~
15应该是卸荷溢流阀,因为它的控制油是接在单向阀27之后的。' B$ z7 [  I" u' x" `( ]2 z" x

. W7 c% |1 x7 V  X! v9 W贴图与楼主的差不多。
001.JPG

评分

参与人数 1三维币 +2 收起 理由
自流井 + 2 技术讨论

查看全部评分

发表于 2011-1-20 13:10:33 | 显示全部楼层 来自: 中国辽宁大连
15应该是卸荷溢流阀,因为它的控制油是接在单向阀27之后的。
& U3 a8 y8 _, u' m3 _3 h4 s3 j) n
' w% d- ]3 b+ ^/ L5 \5 D贴图与楼主的差不多。: E* w# s/ o$ t
bohaiyan 发表于 2011-1-20 12:52 http://www.3dportal.cn/discuz/images/common/back.gif
; ?* q# b# A% p. A, K
% L! Q. w6 W8 \
这个系统蓄能器怎么卸荷呢?
 楼主| 发表于 2011-1-21 10:17:26 | 显示全部楼层 来自: 中国山东济南
溢流阀2 是一个很简单的阀,类似叠加阀的减压阀
发表于 2011-1-21 14:25:38 | 显示全部楼层 来自: 中国上海
15是设定的蓄能器压力,
* l4 ]! K; K: ]9 |, N16起到缓冲阀作用,保护工作系统。3 F" z7 n9 \$ ^5 @4 }
17用来低负载气动和蓄能器卸荷。

评分

参与人数 1三维币 +1 收起 理由
自流井 + 1 技术讨论

查看全部评分

发表于 2011-1-22 08:19:41 | 显示全部楼层 来自: 中国江苏南通
单向阀清洗一下吧/ d# g, t7 U4 Q5 ]8 u  o

; g! w: n# n# j8 b还有吸油路旁边油路起什么作用?

评分

参与人数 1三维币 +3 收起 理由
9619 + 3 技术讨论

查看全部评分

发表于 2011-1-22 14:08:12 | 显示全部楼层 来自: 中国福建龙岩
我是这样理解的:& O* x, I& P+ g, Z. M& S0 A
15是系统压力的设定,为调压阀,因为用的是定量泵。. h( k! `) x2 t$ h+ F7 f+ s
16是保护系统的,为安全阀,因为防止系统意外负荷。0 Q( c- x" h5 b" `3 b
17是泵卸荷用,为卸荷阀。因为对泵这样更节能。1 ]3 l6 x5 i0 p& R: R
还有楼主可以看下电机和泵联接器有没问题?

评分

参与人数 1三维币 +3 收起 理由
9619 + 3 技术讨论

查看全部评分

发表于 2011-1-22 14:15:54 | 显示全部楼层 来自: 中国福建龙岩
单向阀清洗一下吧
' F3 @5 J3 C2 o3 T* i* A% d
$ ^7 I4 t4 S$ d还有吸油路旁边油路起什么作用?
- T# v5 h/ c) k0 v& [自流井 发表于 2011-1-22 08:19 http://www.3dportal.cn/discuz/images/common/back.gif

- V# ^- g* `  w0 m9 i
) M' n7 v5 }4 f我想旁边还有一个备用泵,楼主可以打开备用泵试下会不会. X$ b, \9 \2 z- G4 g- v( Y
也抖的厉害,如果会那就不用查电机和泵的联接器了,那就
9 ]; d! c: p, s" \; Z0 @6 H2 a查共同部分。

评分

参与人数 1三维币 +3 收起 理由
9619 + 3 技术讨论

查看全部评分

 楼主| 发表于 2011-1-25 13:55:47 | 显示全部楼层 来自: 中国山东济南
的确有个备用的泵,机修工人的答复很完整!在此表示感谢,同时非常感谢积极参与讨论的各位!!! 12# 机修工人
发表于 2011-1-26 12:30:50 | 显示全部楼层 来自: 中国上海
路过学习了,,,,,,,,,,,,,,,,
发表于 2011-1-28 22:38:46 | 显示全部楼层 来自: 中国河北唐山
换向阀17的主要作用是给蓄能器加载、卸荷用的,另保证泵无压力启动。压力波动是由于160bar溢流阀卸荷造成的,建议将两台溢流阀的压力对调设定。使用单向阀隔离卸荷引起的压力波动。

评分

参与人数 1三维币 +3 收起 理由
9619 + 3 技术讨论

查看全部评分

发表于 2011-2-5 10:25:33 | 显示全部楼层 来自: 中国湖北黄石
压力表是设在蓄能器进油口上的,而蓄能器本身就具有吸收一定压力波动的作用,可以检查一下蓄能器的充气压力,看是不是不足了
( E2 Z9 J$ h7 S+ ]( _' S$ Z欢迎加入我的群--液压讲坛134483726

评分

参与人数 1三维币 +3 收起 理由
9619 + 3 技术讨论

查看全部评分

发表于 2011-2-5 11:01:03 | 显示全部楼层 来自: 中国河南新乡
15+27是一个阀:卸荷溢流阀。卸荷溢流阀在压力转换时有时有噪音,楼主换一个试试。
发表于 2011-2-7 02:31:54 | 显示全部楼层 来自: 中国河北石家庄
只在启动时震动支持16#
发表于 2011-2-11 12:38:07 | 显示全部楼层 来自: 中国安徽芜湖
每次启动的时候有震动,可能是卸荷溢流阀15的超调太大,有备用的换一个试试。至于阀的符号、原理,可看罚的铭牌,查对应型号的样本即可
# g, q+ o" w: u* _9 |% _8 z2 p系统的工作是否如此:泵启动——延时几秒后DT1得电——系统压力升起。
发表回复
您需要登录后才可以回帖 登录 | 注册

本版积分规则


Licensed Copyright © 2016-2020 http://www.3dportal.cn/ All Rights Reserved 京 ICP备13008828号

小黑屋|手机版|Archiver|三维网 ( 京ICP备2023026364号-1 )

快速回复 返回顶部 返回列表