QQ登录

只需一步,快速开始

登录 | 注册 | 找回密码

三维网

 找回密码
 注册

QQ登录

只需一步,快速开始

展开

通知     

查看: 1377|回复: 2
收起左侧

[讨论] 特殊的具有三个液控口的二位五通阀?见图

[复制链接]
发表于 2011-1-23 10:07:04 | 显示全部楼层 |阅读模式 来自: 中国陕西西安

马上注册,结识高手,享用更多资源,轻松玩转三维网社区。

您需要 登录 才可以下载或查看,没有帐号?注册

x
本帖最后由 lugane 于 2011-1-23 10:12 编辑 * a4 y% N+ _! H) q% X: p# ~4 ~

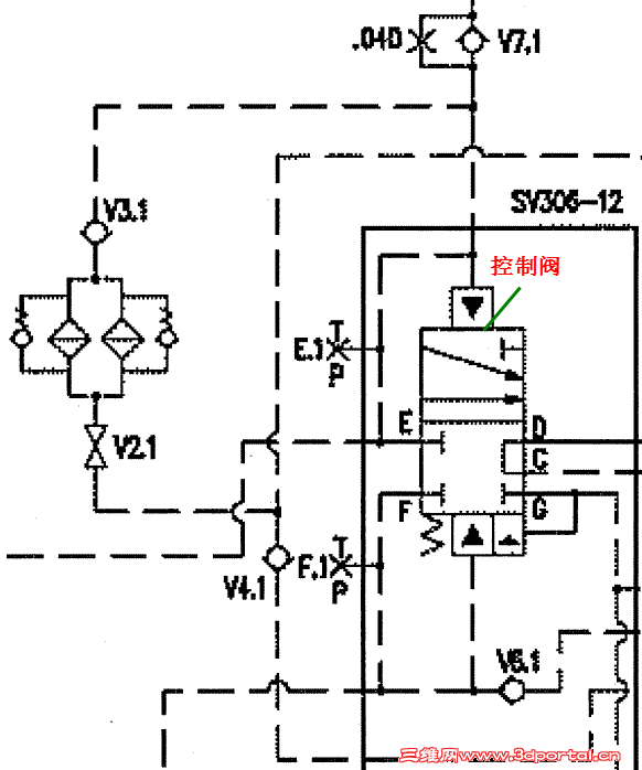
3 U5 T) F( X0 [% ~* r1 ]大家有没有见过如下图所示的具有三个液控口的二位五通阀?哪家厂家有这样的阀呢
: W7 s# D+ I/ O, o* s3 b 2011-1-23 001.png , l( o! m. a5 Y  b
二位五通阀+ J* E1 f( u% J: t* P( b
2011-1-23 003.png
- t# d% y8 l$ {  O. Q& W8 B1 Q5 N# e+ c/ K; K# V
参考,阀2、阀3为用在同样场合不同设备的阀,这两种阀又是哪个厂家什么型号的呢?
2011-1-23 002.png
发表于 2011-1-24 11:26:24 | 显示全部楼层 来自: 中国辽宁本溪
帮顶一下。
6 j! k0 l+ k" [) n. H! y我猜测,楼主中间图中的阀也许是非标的。" w6 _, s( d, a; \4 G! g8 n
即制造厂家根据需要,自行设计制造的。
 楼主| 发表于 2011-1-24 20:27:02 | 显示全部楼层 来自: 中国陕西西安
谢谢楼上的参与哈,至于这个阀的来历就需要各位帮忙了。
; v' I7 R  C8 H& ]  l4 S" h' Y阀3有厂家有,不过是很久以前了,现在用的人很少
发表回复
您需要登录后才可以回帖 登录 | 注册

本版积分规则


Licensed Copyright © 2016-2020 http://www.3dportal.cn/ All Rights Reserved 京 ICP备13008828号

小黑屋|手机版|Archiver|三维网 ( 京ICP备2023026364号-1 )

快速回复 返回顶部 返回列表