QQ登录

只需一步,快速开始

登录 | 注册 | 找回密码

三维网

 找回密码
 注册

QQ登录

只需一步,快速开始

展开

通知     

查看: 2066|回复: 7
收起左侧

[求助] 溢流阀打开的问题

[复制链接]
发表于 2011-2-9 22:04:18 | 显示全部楼层 |阅读模式 来自: 中国辽宁大连

马上注册,结识高手,享用更多资源,轻松玩转三维网社区。

您需要 登录 才可以下载或查看,没有帐号?注册

x
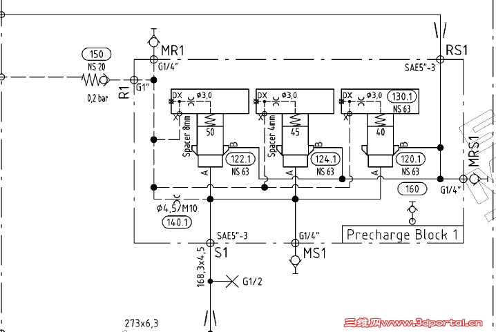
请教这组溢流阀什么时候打开  A口与X口相同  应该是打不开的吧?# o: O: B. S: J0 ?
还是说φ4.5的节流口压降过大 才能打开溢流阀?
9 K! h) ~' _% n/ B8 g: a请各位大大详细解释下 谢谢啦8 t$ w: n# J( `: ^/ z, z

' J5 S- p" k; D& e, V 未命名.jpg
发表于 2011-2-9 22:23:48 | 显示全部楼层 来自: 中国新疆乌鲁木齐
我想是不是通过 两次阻尼孔 产生压差 才能打开的

评分

参与人数 1三维币 +3 收起 理由
9619 + 3 技术讨论

查看全部评分

发表于 2011-2-10 11:49:46 | 显示全部楼层 来自: 中国四川成都
是不是还少个先导阀哦

评分

参与人数 1三维币 +3 收起 理由
9619 + 3 技术讨论

查看全部评分

发表于 2011-2-11 12:25:55 | 显示全部楼层 来自: 中国江苏无锡
1.A口与X口压力相同是打不开阀的。4 R! R9 x7 c5 Z0 I* Z7 I6 ^6 U: J
2.4.5的节流子应该只是作为节流用,在你的R1口外侧应该还要接个压力控制元件(如溢流阀)。如果R1口直接接油箱的话你这组阀不能当溢流阀用,只能作为单项阀。8 D! I+ c! m3 K" v
节流子4.5的作用应该是限制流量,以便后面的压力控制阀稳定的控制X口的压力,而不会影响S口的压力。
- z! ]9 b9 H' ], @5 C- D1 {3 Y以上个人见解。
发表于 2011-2-11 12:37:25 | 显示全部楼层 来自: 中国江苏无锡
我觉得φ4.5这个节流口的压降才会使得溢流阀打开,同意2楼的两次节流
发表于 2011-2-12 10:44:39 | 显示全部楼层 来自: 中国辽宁大连
确认一下S1是压力油进口,来自泵源吗?RS1是压力油出口吗?去哪的呀?单从这个局部看不好判断
发表于 2011-2-12 13:44:14 | 显示全部楼层 来自: 中国辽宁本溪
从图上看,形成控制压差的B型先导半桥,只有前固定液阻(φ4.5),而没有后可变液阻(即先导溢流阀)。
: _8 h/ y$ w) @. H% E" [
9 ]4 d/ n9 V  J3 M: f) U4 G! fφ3.0是动态阻尼,不是形成控制压差的。
发表于 2011-2-13 20:39:36 | 显示全部楼层 来自: 中国山西太原
4#说的很正确,楼主发的图不够完整
发表回复
您需要登录后才可以回帖 登录 | 注册

本版积分规则


Licensed Copyright © 2016-2020 http://www.3dportal.cn/ All Rights Reserved 京 ICP备13008828号

小黑屋|手机版|Archiver|三维网 ( 京ICP备2023026364号-1 )

快速回复 返回顶部 返回列表