QQ登录

只需一步,快速开始

登录 | 注册 | 找回密码

三维网

 找回密码
 注册

QQ登录

只需一步,快速开始

展开

通知     

查看: 4825|回复: 9
收起左侧

[已解决] 公差等级与表面粗糙度对应关系在那本手册里有?

[复制链接]
发表于 2011-3-28 00:14:42 | 显示全部楼层 |阅读模式 来自: 中国浙江杭州

马上注册,结识高手,享用更多资源,轻松玩转三维网社区。

您需要 登录 才可以下载或查看,没有帐号?注册

x
本帖最后由 sunbingswb 于 2011-3-31 00:06 编辑 ) D% ^( F& _2 |1 n

( _7 f0 Q4 G4 {5 M& ]* r公差等级与表面粗糙度对应关系在那本手册里有?
8 x5 r. F8 f& r6 Y2 w! Z  v以及相关拓展知识方面的书籍!!
5 o& S+ M( C7 c4 c1 L谢谢
发表于 2011-3-28 00:30:11 | 显示全部楼层 来自: 中国江苏常州
本帖最后由 ftgww123 于 2011-3-28 00:33 编辑
6 B3 |& ?. D0 ^' g% L  e
9 P7 y4 C/ ~( v: P6 S  _+ x/ X机械加工工艺手册上有2 Y; _6 I3 m: o6 w. L8 ~# T4 o0 G

! n% S- E- h; d* ^# d/ Z* v4 D3 c1 f/ }0 l0 O8 C
参考下帖& h, V$ w/ v) R3 X2 L5 ?
http://www.3dportal.cn/discuz/viewthread.php?tid=95595&highlight=%B9%AB%B2%EE%B5%C8%BC%B6%D3%EB%B1%ED%C3%E6%B4%D6%B2%DA%B6%C8
发表于 2011-3-28 06:28:37 | 显示全部楼层 来自: 中国江苏徐州
公差等级一般和表面粗糙度有一定的对应关系,但也有特例,如有时要求表面粗糙度很高,但公差要求并不高。
发表于 2011-3-28 10:02:56 | 显示全部楼层 来自: 中国湖南岳阳
本帖最后由 TKG-09 于 2011-3-28 10:04 编辑
4 K) }. f- k& n+ C" X7 C  c: x( o- N2 U! a2 ^8 l- v6 }
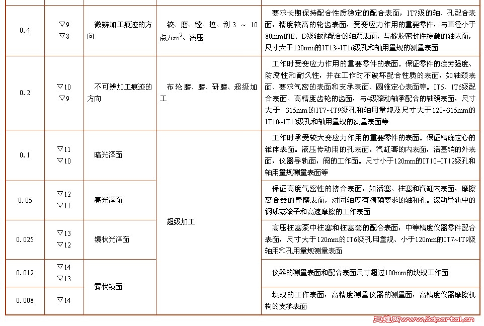
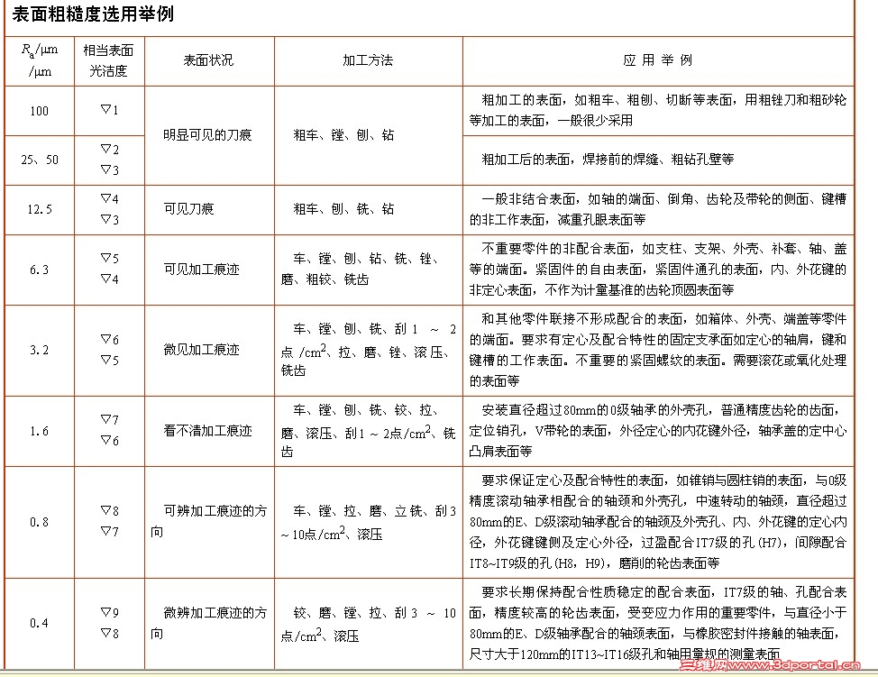
各种手册上都有。
1.jpg
2.jpg
3.jpg
4.jpg
5.jpg
6.jpg
7.jpg

评分

参与人数 1三维币 +2 收起 理由
天际孤帆 + 2 鼓励交流

查看全部评分

发表于 2011-3-28 11:43:42 | 显示全部楼层 来自: 中国河南郑州
机械设计手册成大先那版,第一篇
发表于 2011-3-28 13:09:02 | 显示全部楼层 来自: 中国河南新乡
公差等级一般和表面粗糙度的对应关系:一般是公差等级越高,表面粗糙度要求越高。
; |9 _% Z" A0 Z7 z6 s$ J5 O我在设计是一般是表面加工粗糙度高于公差。
发表于 2011-3-28 14:08:00 | 显示全部楼层 来自: 中国上海
楼上第一句说的是通常情况下的对应关系。
" ?5 d4 r' T% W- T4 L但第二句就有点不靠谱了,这二者没有可比性,如何确认谁高于谁?) o% N3 e2 ^9 b- z$ J
以我浅见,二者系不同技术要求,还是根据需要分别设定的好。
# W& x- S* ^. l1 V, J4 o8 o比方:有些表面工件,公差要求不高,但粗糙度必须很低。而某些过盈装配件公差要求严格,粗糙度则不特别要求。

评分

参与人数 1三维币 +2 收起 理由
天际孤帆 + 2 鼓励交流

查看全部评分

发表于 2011-3-28 14:27:45 | 显示全部楼层 来自: 中国江苏南京
此资料来自互联网:# N: U5 [1 b6 ?1 M$ f( [9 H

7 s" q6 l' r/ W) f( W0 g, N: x: G; s* B    表面粗糙度是反映零件表面微观几何形状误差的一个重要技术指标, 是检验零件表面质量的主要依据。它的选择方法有3 种, 即计算法、试验法和类比法。在机械零件设计工作中, 应用最普通的是类比法, 此法简便、迅速、有效。应用类比法需要有充足的参考资料, 现有的各种机械设计手册中都提供了较全面的资料和文献。最常用的是与公差等级相适应的表面粗糙度。在通常情况下, 机械零件尺寸公差要求越小, 机械零件的表面粗糙度值也越小, 但是它们之间又不存在固定的函数关系。例如一些机器、仪器上的手柄、手轮以及卫生设备、食品机械上的某些机械件的修饰表面, 它们的表面要求加工得很光滑即表面粗糙度要求很高, 但其尺寸公差要求却很低。在一般情况下, 有尺寸公差要求的零件, 其公差等级与表面粗糙度数值之间还是有一定的对应关系的。
8 k% \9 d! L7 q, U/ w在一些机械零件设计手册和机械制造专著中, 对机械零件的表面粗糙度和机械零件的尺寸公差关系的经验及计算公式都有很多介绍,并列表供读者选用, 但只要细心阅看, 就会发现, 虽然采取完全相同的经验计算公式, 但所列表中的数值也不尽相同, 有的还有很大的差异。这就给不熟悉这方面情况的人造成了困惑, 同时也增加了他们在机械零件工作中选择表面粗糙度的困难。: L6 x: H+ a/ n- u/ H: W
在实际工作中, 对于不同类型的机器, 其零件在相同尺寸公差的条件下, 对表面粗糙度的要求是有差别的。这就是配合的稳定性问题。在机械零件的设计和制造过程中,对于不同类型的机器, 其零件的配合稳定性和互换性的要求是不同的, 在现有的机械零件设计手册中, 主要有3 种类型(见表1、表2、表3)

- t- M# W  _  l8 [) Z3 P 1.gif " ~  _4 o  l' D
2.gif ! d9 N" I5 G" U+ D( G. Y3 w
3.gif , D4 k$ ]5 W/ F, @! V0 B
/ ~4 Z; V  _) Z6 x$ Z4 \+ `
. c4 K& ?6 B& O  D
第1 类主要用于精密机械, 对配合的稳定性要求很高, 要求零件在使用过程中或经多次装配后, 其零件的磨损极限不超过零件尺寸公差值的10%, 这主要应用在精密仪器、仪表、精密量具的表面、极重要零件的摩擦面, 如汽缸的内表面、精密机床的主轴颈、坐标镗床的主轴颈等。
9 A; N7 F) g" F9 q! ]" c第2 类主要用于普通的精密机械, 对配合的稳定性要求较高, 要求零件的磨损极限不超过零件尺寸公差值的25%, 要求有很好密合的接触面, 其主要应用在如机床、工具、与滚动轴承配合的表面、锥销孔, 还有相对运动速度较高的接触面如滑动轴承的配合表面、齿轮的轮齿工作面等。  s  D+ S7 U) A; v6 X% L1 B& M" c
第3 类主要用于通用机械, 要求机械零件的磨损极限不超过尺寸公差值的50%, 没有相对运动的零件接触面, 如箱盖、套筒, 要求紧贴表面、键和键槽的工作面;相对运动速度不高的接触面, 如支架孔、衬套、带轮轴孔的工作表面、减速器等等。
  [% S# \; G2 `+ S& ]* |     在此我们对机械设计手册中的各类表值进行统计分析, 将旧的表面粗糙度国家标准(GB1031- 68) 转换为参照采用国际标准ISO 颁布的1983 年的新的国家标准(GB1031- 83), 采用优先选用的评定参数, 即轮廓算术平均偏差值Ra= (1) / (l) ∫l0| y| dx, 并采用Ra 优先选用的第一系列数值, 推导出表面粗糙度Ra 与尺寸公差之间的有关关系式为
9 E5 a- I9 i; l) f0 C4 v0 h第1 类: Ra≥1.6Ra≤0.008×尺寸公差Ra≤0.8Ra≤0.010×尺寸公差2 A/ w2 H7 ?4 F( ~# F& ^. _) t" A
第2 类: Ra≥1.6Ra≤0.021×尺寸公差Ra≤0.8Ra≤0.018×尺寸公差
1 \) p+ z! k+ }+ I8 Q( ]第3 类: Ra≤0.042×尺寸公差1 u0 l( r1 Z+ |* h
    将上述3 种关系式列表, 如表1、表2、表3 所示。
- h% t# I# Z: d) F, c8 L) n     在机械零件设计工作中, 按尺寸公差选择表面粗糙度数值时, 应当根据不同类型的机器, 选择相应的表值。需要说明的是, 表中Ra 采用第1 系列值, 而旧的国标Ra 的极限值为第2 系列值, 换算时会遇到数值上靠和下靠的问题。我们在表中的表值采用上靠, 因为这有利于提高产品质量, 个别值采用下靠。旧国标的公差等级与表面粗糙度对应的表的内容和形式都比较复杂,对同一公差等级同一尺寸分段同一基本尺寸, 孔与轴的表面粗糙度值不相同, 不同配合种类数值也不相同, 这是由于旧的公差与配合标准(GB159- 59) 的公差数值与+ y. \& p  E8 g
上述因素有关。现行的新国标公差与配合(GB1800- 79)对同一公差等级同一尺寸分段内各基本尺寸的标准公差值是相同的, 这样就使公差等级与表面粗糙度的对应表大为简化, 也更为科学合理。; R4 C2 r( ?' P/ b8 S% Y
     在设计工作中, 表面粗糙度的选择归根到底还是要从实际出发, 全面衡量零件的表面功能和工艺经济性,才能作出合理的选择。表中给出的公差等级与表面粗糙度值可供设计时参考。
 楼主| 发表于 2011-3-31 00:04:02 | 显示全部楼层 来自: 中国浙江杭州
谢谢楼上的各位前辈们!!' W1 \/ X0 y: o4 s3 r
小弟我有点点了解了, m/ _3 ]: K/ r' g  q# v# X! Q

# ?" x: a( r% J; y! A7 q4 m9 p找书去!!
发表于 2011-3-31 08:16:17 | 显示全部楼层 来自: 中国江苏苏州
LZ可查找GB/T 3505-2000        GB/T 1031-1995         GB/T 10610-1998
发表回复
您需要登录后才可以回帖 登录 | 注册

本版积分规则


Licensed Copyright © 2016-2020 http://www.3dportal.cn/ All Rights Reserved 京 ICP备13008828号

小黑屋|手机版|Archiver|三维网 ( 京ICP备2023026364号-1 )

快速回复 返回顶部 返回列表