QQ登录

只需一步,快速开始

登录 | 注册 | 找回密码

三维网

 找回密码
 注册

QQ登录

只需一步,快速开始

展开

通知     

查看: 2158|回复: 12
收起左侧

[求助] 溢流阀用作安全阀的问题

[复制链接]
发表于 2011-3-31 17:10:10 | 显示全部楼层 |阅读模式 来自: 中国江苏常州

马上注册,结识高手,享用更多资源,轻松玩转三维网社区。

您需要 登录 才可以下载或查看,没有帐号?注册

x
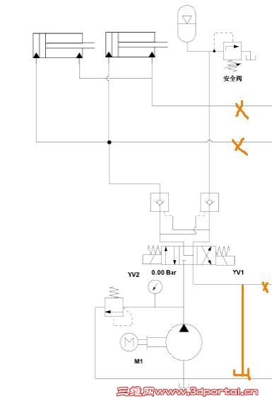
本人在现场调试一个小系统,其中把DBD10的溢流阀(直动式)当做安全阀用,由于系统要求保压,(用的是叠加式的双向液压锁)调试中发现保不了压力(压力出现缓慢的下降,30秒就没有了),排除了液压锁的问题,请教前辈们是不是DBD10的溢流阀(直动式)有可能泄漏呀,有没有什么好的解决办法呀!在此谢谢了,
截图12.jpg
发表于 2011-4-1 14:40:51 | 显示全部楼层 来自: 中国上海
你的图只有一半,能不能搞张全图。& Z4 N% ?; C* I3 i/ n6 U
- c8 A+ a5 Y' V; E# D; O
个人认为,还是液压锁的问题,可能液压锁泄露。
发表于 2011-4-1 15:52:40 | 显示全部楼层 来自: LAN
你的液压缸是否超负荷了?如果是,则安全阀起作用会卸压的。
发表于 2011-4-1 21:22:03 | 显示全部楼层 来自: 中国江苏泰州
DBD保压效果不是很好,不如用RD10A的,一般调节到系统压力的1.2倍
发表于 2011-4-1 22:06:55 | 显示全部楼层 来自: 中国湖南长沙
你的图怎么保压啊 怎么油缸两个腔都关上了 ?
发表于 2011-4-2 11:13:57 | 显示全部楼层 来自: 中国湖北武汉
你测得是哪儿的压力?  图中压力表的压力不是保压要求的压力
 楼主| 发表于 2011-4-2 14:07:31 | 显示全部楼层 来自: 中国江苏常州
这只是原理图,表上的压力不是实际压力,这只是用来表达一下意思,现在问题解决了,节流溢流阀泄漏。
发表于 2011-4-13 10:38:17 | 显示全部楼层 来自: 中国陕西西安
这图不完整呀,不怎么好看出来
发表于 2011-4-15 20:01:01 | 显示全部楼层 来自: 中国山东青岛
回油背压过大导致液压锁不能封住,测下回油压力,有可能将回油管加粗
发表于 2011-4-19 20:35:06 | 显示全部楼层 来自: 中国辽宁大连
主要看你的保压压力,DBD的压力之间有多大的压差。我用的,系统18.5MPa。DBD25MPa,没有任何泄漏。我以前也怀疑DBD的泄漏量大,但是用以上的参数同时试4台DBD,5天4台没有漏一滴油。
发表于 2011-4-19 20:46:39 | 显示全部楼层 来自: 中国广东深圳
DBD我测试过没有问题.你用的是板式的还是插装式的?用安全阀要求保压的溢流阀要用锥阀芯的.
发表于 2011-4-20 13:07:32 | 显示全部楼层 来自: 中国重庆
你那个蓄能器没有什么用,如果非要用,把蓄能器旁边的安全阀改成截止阀就行了。
发表于 2011-4-22 12:48:36 | 显示全部楼层 来自: 中国辽宁沈阳
我认为只要泄压就有泄漏;
发表回复
您需要登录后才可以回帖 登录 | 注册

本版积分规则


Licensed Copyright © 2016-2020 http://www.3dportal.cn/ All Rights Reserved 京 ICP备13008828号

小黑屋|手机版|Archiver|三维网 ( 京ICP备2023026364号-1 )

快速回复 返回顶部 返回列表