QQ登录

只需一步,快速开始

登录 | 注册 | 找回密码

三维网

 找回密码
 注册

QQ登录

只需一步,快速开始

展开

通知     

全站
6天前
查看: 1881|回复: 3
收起左侧

[已答复] ACS510

 关闭 [复制链接]
发表于 2011-4-13 12:58:28 | 显示全部楼层 |阅读模式 来自: 中国山东烟台

马上注册,结识高手,享用更多资源,轻松玩转三维网社区。

您需要 登录 才可以下载或查看,没有帐号?注册

x
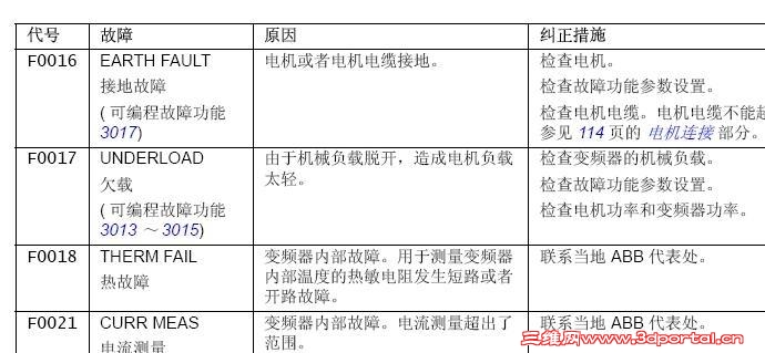
ACS510报F0016,怎么解决!!!
发表于 2011-4-14 11:26:49 | 显示全部楼层 来自: 中国浙江杭州
传说中的接地故障
发表于 2011-4-14 11:29:55 | 显示全部楼层 来自: 中国浙江杭州
这个和ABB变频器没关系
: E+ i1 @2 _8 ~. _6 E$ \$ y9 k* ?: ?* o2 D5 O  g# Z% Q1 W
不要紧张
发表于 2011-5-1 22:09:14 | 显示全部楼层 来自: 中国黑龙江牡丹江
用户手册中的说明
Picture.jpg
发表回复
您需要登录后才可以回帖 登录 | 注册

本版积分规则


Licensed Copyright © 2016-2020 http://www.3dportal.cn/ All Rights Reserved 京 ICP备13008828号

小黑屋|手机版|Archiver|三维网 ( 京ICP备2023026364号-1 )

快速回复 返回顶部 返回列表