QQ登录

只需一步,快速开始

登录 | 注册 | 找回密码

三维网

 找回密码
 注册

QQ登录

只需一步,快速开始

展开

通知     

查看: 1197|回复: 0
收起左侧

[文献] 型钢用铬钼无限冷硬铸铁矫直辊的研制与生产

 关闭 [复制链接]
发表于 2011-5-8 10:32:14 | 显示全部楼层 |阅读模式 来自: 中国湖北武汉

马上注册,结识高手,享用更多资源,轻松玩转三维网社区。

您需要 登录 才可以下载或查看,没有帐号?注册

x
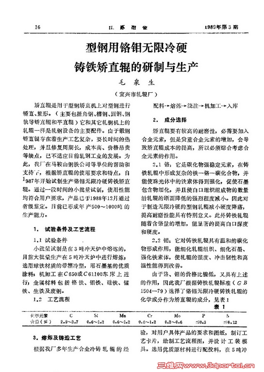
型钢用铬钼无限冷硬铸铁矫直辊的研制与生产2 M& O/ X4 ^: {4 `- N
3 ~3 Y2 F2 [0 S9 @
型钢用铬钼无限冷硬铸铁矫直辊的研制与生产_页面_1.jpg
+ l# k; x6 C4 n; I4 ?  g8 D# [
; W; k, V7 H7 h/ l+ [  } 型钢用铬钼无限冷硬铸铁矫直辊的研制与生产.pdf (80.44 KB, 下载次数: 5)
发表回复
您需要登录后才可以回帖 登录 | 注册

本版积分规则


Licensed Copyright © 2016-2020 http://www.3dportal.cn/ All Rights Reserved 京 ICP备13008828号

小黑屋|手机版|Archiver|三维网 ( 京ICP备2023026364号-1 )

快速回复 返回顶部 返回列表