QQ登录

只需一步,快速开始

登录 | 注册 | 找回密码

三维网

 找回密码
 注册

QQ登录

只需一步,快速开始

展开

通知     

全站
6天前
查看: 4182|回复: 6
收起左侧

[已答复] 关于齿顶高系数 齿底隙系数 变位系数

 关闭 [复制链接]
发表于 2011-5-23 19:52:01 | 显示全部楼层 |阅读模式 来自: 中国江苏扬州

马上注册,结识高手,享用更多资源,轻松玩转三维网社区。

您需要 登录 才可以下载或查看,没有帐号?注册

x
各位前辈   齿轮的齿顶高系数 齿底隙系数 变位系数 指的是什么啊??模数8齿数24压力角20度的齿轮又是怎样啊??
发表于 2011-5-23 20:20:24 | 显示全部楼层 来自: 中国江苏常州
说实话,这种问题应该看书的。
发表于 2011-5-24 11:27:45 | 显示全部楼层 来自: 中国湖南岳阳
建议学习,从基础开始。
0.jpg
1.jpg
2.jpg
3.jpg
4.jpg

评分

参与人数 1三维币 +2 收起 理由
asdolmlm + 2 应助

查看全部评分

发表于 2011-5-24 14:55:25 | 显示全部楼层 来自: 中国江苏苏州
机械手册上有。第五版(成大先)第三卷第14篇GB/T1356—2001% X! l- E/ j; q& n! g
建议LLZ自己看书,手册上都有详细介绍。
发表于 2011-5-24 15:18:32 | 显示全部楼层 来自: 中国江苏常州
请查阅齿轮手册 90版$ z4 i. V4 L! `4 I3 @# V! ]6 l
http://58.56.77.245/discuz/viewt ... D%C2%D6%CA%D6%B2%E1
发表于 2011-5-24 21:36:18 | 显示全部楼层 来自: 中国江西九江
变位系数4 Z' S9 n+ M. {: W8 O9 `/ g2 p
   http://imgsrc.baidu.com/baike/abpic/item/b74124f33255a943342acc42.jpg 齿轮传动示意图
4 |& h8 I) @5 O' s! h+ A

5 ]3 k- ~! K/ Y3 A9 D& q7 x* W标准齿轮传动存在着一些局限性:(1)受根切限制,齿数不得少于Zmin,使传动结构不够紧凑;(2)不适合于安装中心距a'不等于标准中心距a的场合。当a'<a时无法安装,当a'>a时,虽然可以安装,但会产生过大的侧隙而引起冲击振动,影响传动的平稳性;(3)一对标准齿轮传动时,小齿轮的齿根厚度小而啮合次数又较多,故小齿轮的强度较低,齿根部分磨损也较严重,因此小齿轮容易损坏,同时也限制了大齿轮的承载能力。 $ z$ y0 ^: n0 D: P6 V$ J* F8 U. |1 O
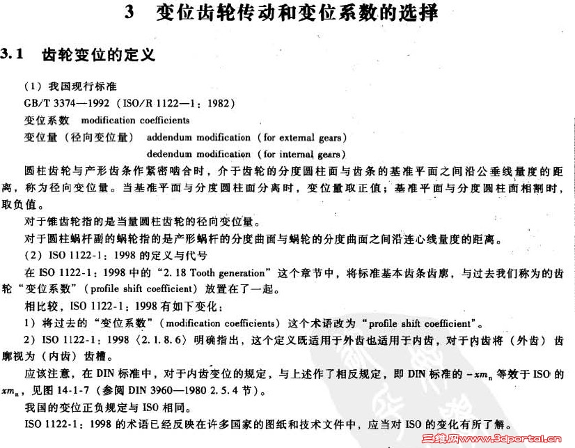
  为了改善齿轮传动的性能,出现了变位齿轮。如图所示,当齿条插刀齿顶线超过极限啮合点N1,切出来的齿轮发生根切。若将齿条插刀远离轮心O1一段距离(xm),齿顶线不再超过极限点N1,则切出来的齿轮不会发生根切,但此时齿条的分度线与齿轮的分度圆不再相切。这种改变刀具与齿坯相对位置后切制出来的齿轮称为变位齿轮,刀具移动的距离xm称为变位量,x称为变位系数。刀具远离轮心的变位称为正变位,此时x>0;刀具移近轮心的变位称为负变位,此时x<0。标准齿轮就是变位系数x=0的齿轮。
发表于 2011-5-25 08:28:54 | 显示全部楼层 来自: 中国江苏苏州
机械设计的书里有介绍
发表回复
您需要登录后才可以回帖 登录 | 注册

本版积分规则

Licensed Copyright © 2016-2020 http://www.3dportal.cn/ All Rights Reserved 京 ICP备13008828号

小黑屋|手机版|Archiver|三维网 ( 京ICP备2023026364号-1 )

快速回复 返回顶部 返回列表