QQ登录

只需一步,快速开始

登录 | 注册 | 找回密码

三维网

 找回密码
 注册

QQ登录

只需一步,快速开始

展开

通知     

查看: 2181|回复: 9
收起左侧

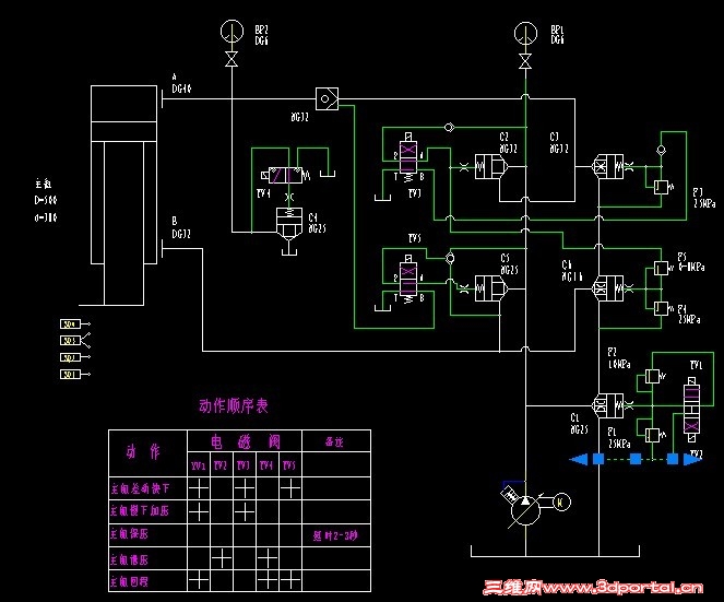
[讨论] 进来研究下这两个图有啥区别

[复制链接]
发表于 2011-9-15 14:51:32 | 显示全部楼层 |阅读模式 来自: 中国山东泰安

马上注册,结识高手,享用更多资源,轻松玩转三维网社区。

您需要 登录 才可以下载或查看,没有帐号?注册

x
这是两张什么图呀……0 F# M% |: g& H9 l, I2 _
两张图有什么区别……

1.rar

44.47 KB, 下载次数: 14

2.rar

48.61 KB, 下载次数: 14

发表于 2011-9-15 15:02:31 | 显示全部楼层 来自: 中国湖北武汉
没啥区别啊?有区别吗?莫非是来骗我们下载得流量的?
 楼主| 发表于 2011-9-15 16:47:04 | 显示全部楼层 来自: 中国山东泰安
本帖最后由 qq705892991 于 2011-9-15 16:48 编辑
  U' [! R4 P3 z" w1 F7 X8 c7 W; l; @) a* r" P. s, _. ?6 y
真的有区别啊 领导让我看看 他说有区别……
发表于 2011-9-15 20:12:38 | 显示全部楼层 来自: 中国河南安阳
梭阀控制有区别吧
发表于 2011-9-15 20:14:54 | 显示全部楼层 来自: 中国河南安阳
上传这两个图,不一定清晰:
# v6 I6 J3 o. q
( [% d3 X2 ^8 S+ Z1 l 未命名1111111111111111.jpg 4 Q2 E: F: t4 c. S3 z- z* U7 O

" k, P2 T: H7 y 未命名2222222222222222.jpg
发表于 2011-9-17 13:32:34 | 显示全部楼层 来自: 中国广东深圳
本帖最后由 厚积薄发 于 2011-9-17 13:41 编辑 0 L( p- i- d0 d& N# Y" d5 M) g

/ s; c# r' v( C# T* Y梭阀连接方式不一样,但是作用好像是一样的(控制插装阀的开启与闭合)。其它的地方没看出差别。
发表于 2011-9-19 11:03:38 | 显示全部楼层 来自: 中国江苏徐州
有油缸上升的快速动作能力。
发表于 2011-9-19 12:58:55 | 显示全部楼层 来自: 中国广东深圳
有油缸上升的快速动作能力。8 z& t3 h8 g( X, k. v6 F
pat 发表于 2011-9-19 11:03 http://www.3dportal.cn/discuz/images/common/back.gif

& a* p1 A9 ]" l7 ?能否详细说明两图油缸上升动作的区别。谢谢。
发表于 2011-9-19 13:24:36 | 显示全部楼层 来自: 中国湖北武汉
两个都有差动快速下降的功能啊?快速上升?
发表于 2011-9-23 13:58:21 | 显示全部楼层 来自: 中国上海
本帖最后由 wave.xu 于 2011-9-23 14:08 编辑
& e+ H( x6 i3 V0 s% c
# x5 e9 @/ H4 Y6 b梭阀连接不一样,功能有些差异:如果油缸垂直安装,下图电磁阀得电后,可视为单向阀。上图电磁阀得电后,阀芯始终开启。

评分

参与人数 1三维币 +2 收起 理由
9619 + 2 技术讨论

查看全部评分

发表回复
您需要登录后才可以回帖 登录 | 注册

本版积分规则


Licensed Copyright © 2016-2020 http://www.3dportal.cn/ All Rights Reserved 京 ICP备13008828号

小黑屋|手机版|Archiver|三维网 ( 京ICP备2023026364号-1 )

快速回复 返回顶部 返回列表