QQ登录

只需一步,快速开始

登录 | 注册 | 找回密码

三维网

 找回密码
 注册

QQ登录

只需一步,快速开始

展开

通知     

查看: 2947|回复: 10
收起左侧

[推荐] 全面质量管理(ppt200)

[复制链接]
发表于 2011-9-23 15:47:43 | 显示全部楼层 |阅读模式 来自: 中国广东深圳

马上注册,结识高手,享用更多资源,轻松玩转三维网社区。

您需要 登录 才可以下载或查看,没有帐号?注册

x
全面质量管理(ppt200)

全面质量管理(ppt200).rar

947.86 KB, 下载次数: 131

发表于 2011-9-30 14:02:58 | 显示全部楼层 来自: 中国云南昆明
说得不错,有收获,顶一下
* g0 s+ U( f( m4 C; l1 F
: [) A0 Y7 ^# _2 _# s3 [7 R$ v& r+ Y- C4 s! a, b# O) j" b; a

1 ~) V8 p: U2 \
% R" Q# W% G) s) \) w, d
) H% n" X6 t. J, J+ N7 S+ R
& k/ D. D* O( L& Z: [" j& G; e- p
* l! F: B- w' F; L; g# k- o7 ?3 A, m; U/ |

2 f3 X, {2 X6 ~2 h& `: r8 J2 {8 N9 z. W" w# J

# S$ {6 ~; l  c- U$ _* B1 J, Ohttp://www.discuz.net/static/image/common/sigline.gif4 b1 M" Q$ J( V1 V
1.html[/url]
发表于 2011-9-30 14:46:28 | 显示全部楼层 来自: 中国江苏徐州
收藏中,静阅...
发表于 2011-10-12 10:09:23 | 显示全部楼层 来自: 中国广东江门
学习学习8 K7 |, Y* n* _
谢谢谢谢
发表于 2011-10-14 07:11:32 | 显示全部楼层 来自: 中国上海
楼主谢谢了。最好把相关的完整的文字资料一起传上。好让大家学习理解。
发表于 2011-10-14 11:38:55 | 显示全部楼层 来自: 中国广东深圳
收藏中,静阅...
发表于 2012-5-11 13:41:39 | 显示全部楼层 来自: 中国广东广州
全面质量管理在20世纪非常风靡,我经历过。
发表于 2012-6-19 17:08:59 | 显示全部楼层 来自: 中国安徽合肥
谢谢哈
发表于 2012-6-19 17:43:32 | 显示全部楼层 来自: 中国江苏无锡
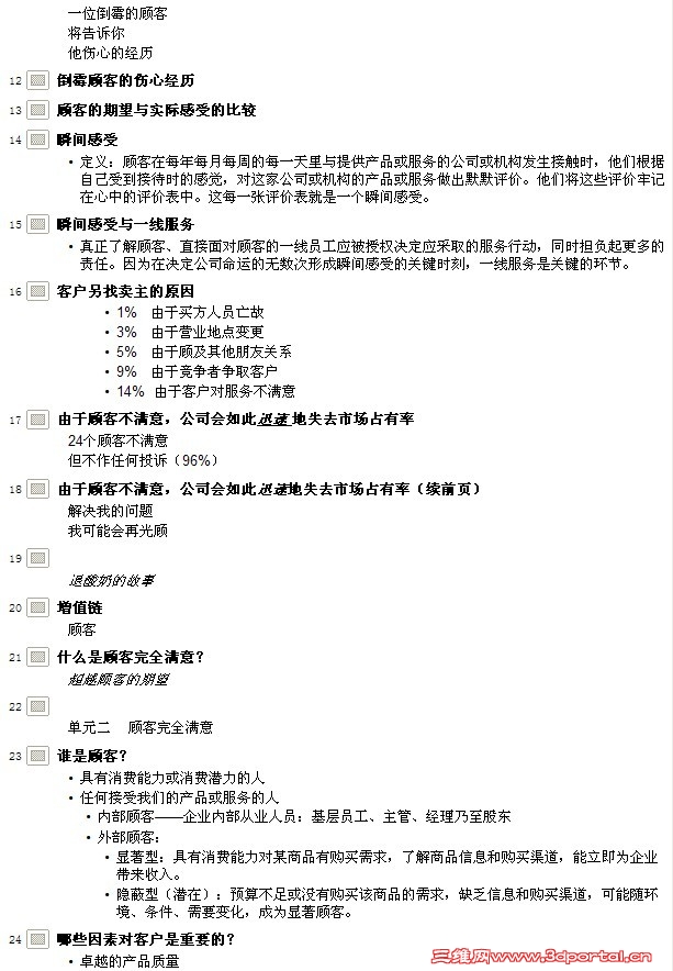
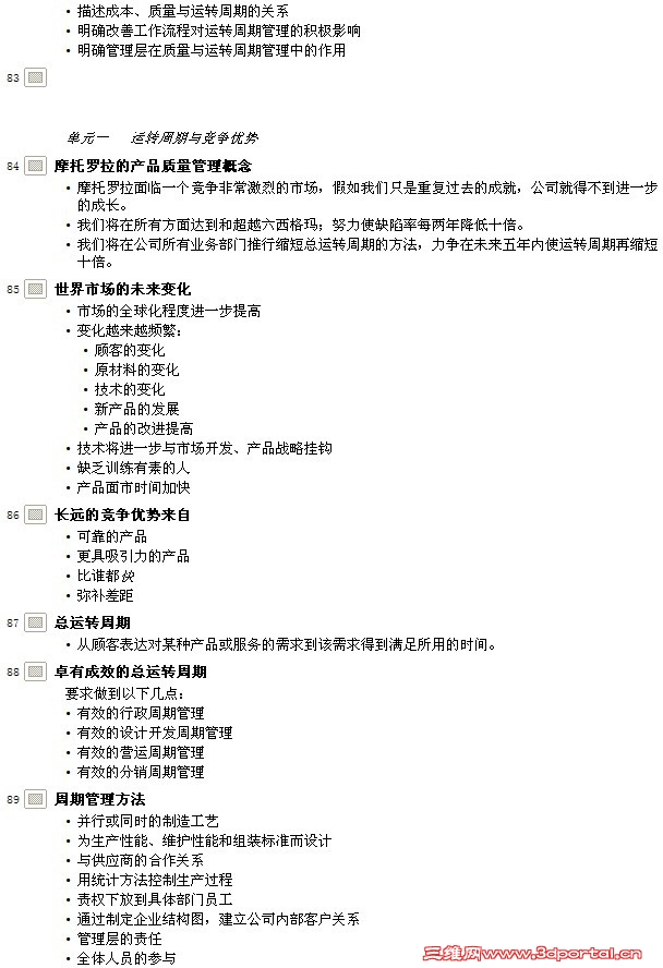
解压后为Microsoft PowerPoint 演示文稿3 _" t( O8 r( k, U* y
未命名.jpg
" Z7 s8 z0 G  |' o
8 h3 B  q3 r3 V! r大纲1 d7 s. y' w( [
1.jpg 1 z' a6 \3 j. R8 R1 t+ E
2.jpg ( g: b% Z5 H6 z* Q: ^
3.jpg
- b6 a6 D' {0 g 4.jpg
8 y% i! E" ^1 _/ ? 5.jpg
2 M7 Q: w; s4 B( w  A" _2 X- c, i 6.jpg
( ?# {3 M" I5 {. j 7.jpg
7 D. `9 I% N& e9 T, v 8.jpg * ~3 h% A( K& d
9.jpg
$ \1 s/ U% @( j 10.jpg * r  |; o: T! P! D  C7 e  X
11.jpg 7 F' w/ W  t: P; i( t8 q
12.jpg
* j0 l6 T/ c6 W, ]: }6 R 13.jpg
% z' l# d  s$ F& x# b. r3 r 14.jpg 9 Q# [  L; _! o$ H* m: a( U
15.jpg + s% Q+ z# ]  W
16.jpg & H, h/ s- k" X0 m. }
17.jpg   c: y1 U3 D9 |3 k8 l/ \
18.jpg . P& E: K, a' M' ]2 u0 ]
19.jpg

评分

参与人数 1三维币 +5 收起 理由
svw0936 + 5 辛苦了

查看全部评分

发表于 2012-7-2 11:26:52 | 显示全部楼层 来自: 中国江西萍乡
质量是生命,生命只有一次,好好学习一下。

评分

参与人数 1三维币 +3 收起 理由
svw0936 + 3 技术讨论

查看全部评分

发表于 2012-7-2 13:48:40 | 显示全部楼层 来自: 中国上海
全面质量管理TQM是当今企业持续发展的根源!

评分

参与人数 1三维币 +3 收起 理由
svw0936 + 3 技术讨论

查看全部评分

发表回复
您需要登录后才可以回帖 登录 | 注册

本版积分规则


Licensed Copyright © 2016-2020 http://www.3dportal.cn/ All Rights Reserved 京 ICP备13008828号

小黑屋|手机版|Archiver|三维网 ( 京ICP备2023026364号-1 )

快速回复 返回顶部 返回列表