QQ登录

只需一步,快速开始

登录 | 注册 | 找回密码

三维网

 找回密码
 注册

QQ登录

只需一步,快速开始

展开

通知     

查看: 1684|回复: 3
收起左侧

[已解决] 国内是否有5相步进电机啊?

 关闭 [复制链接]
发表于 2011-9-27 17:42:46 | 显示全部楼层 |阅读模式 来自: 中国上海

马上注册,结识高手,享用更多资源,轻松玩转三维网社区。

您需要 登录 才可以下载或查看,没有帐号?注册

x
国内是否有5相步进电机的生产厂家啊?5相步进电机与2相步进电机从性价比上,那个更具优势呢?
发表于 2011-9-27 19:24:26 | 显示全部楼层 来自: 中国重庆
线切割上基本都有用的呀。  五相十拍。
发表于 2011-9-27 19:55:23 | 显示全部楼层 来自: 中国黑龙江哈尔滨
本帖最后由 pangpang 于 2011-9-27 20:24 编辑 # R9 [+ ^! q; P- z
4 y; c- {1 ?! e: t0 W7 I/ M9 ~! {
建议你学习一下这个帖子中的内容:发帖请如此这样!http://www.3dportal.cn/discuz/viewthread.php?tid=861428- }1 `! G4 ~: W  c: u0 T3 B% c
这对你如如何更好的提出问题,提出更有意义的求助内容会有所帮助。" |/ @6 L5 C: b9 L! u
以下内容来自网络。前面是5页截图,以便于在线阅读。后面给出了pdf格式的文件,以方便下载使用。
( [1 O' U  C: l# B. x( M# Y* O' E; o+ M

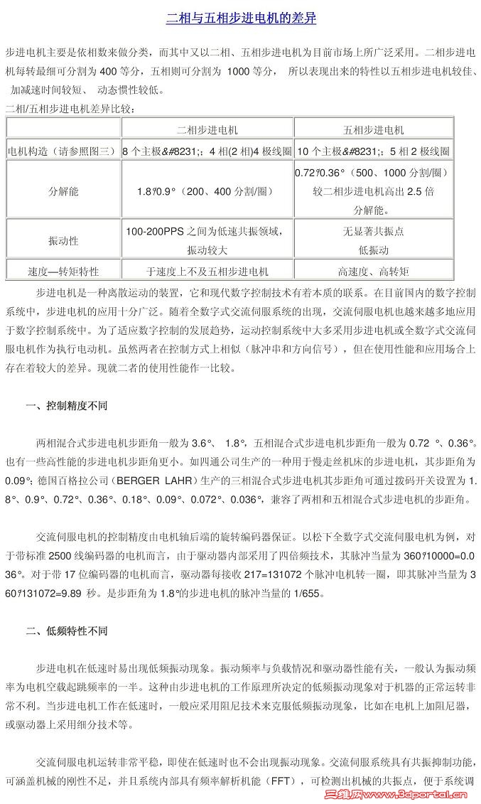
4 l. F; \) L% j$ m, d# V二相与五相步进电机的差异
1.jpg
2.jpg
3.jpg
4.jpg
5.jpg

二相与五相步进电机的差异 .part1.rar

1.91 MB, 下载次数: 3

二相与五相步进电机的差异 .part2.rar

225.74 KB, 下载次数: 3

 楼主| 发表于 2011-9-28 13:09:26 | 显示全部楼层 来自: 中国上海
谢谢各位,谢谢!
发表回复
您需要登录后才可以回帖 登录 | 注册

本版积分规则


Licensed Copyright © 2016-2020 http://www.3dportal.cn/ All Rights Reserved 京 ICP备13008828号

小黑屋|手机版|Archiver|三维网 ( 京ICP备2023026364号-1 )

快速回复 返回顶部 返回列表