QQ登录

只需一步,快速开始

登录 | 注册 | 找回密码

三维网

 找回密码
 注册

QQ登录

只需一步,快速开始

展开

通知     

全站
4天前
查看: 1354|回复: 3
收起左侧

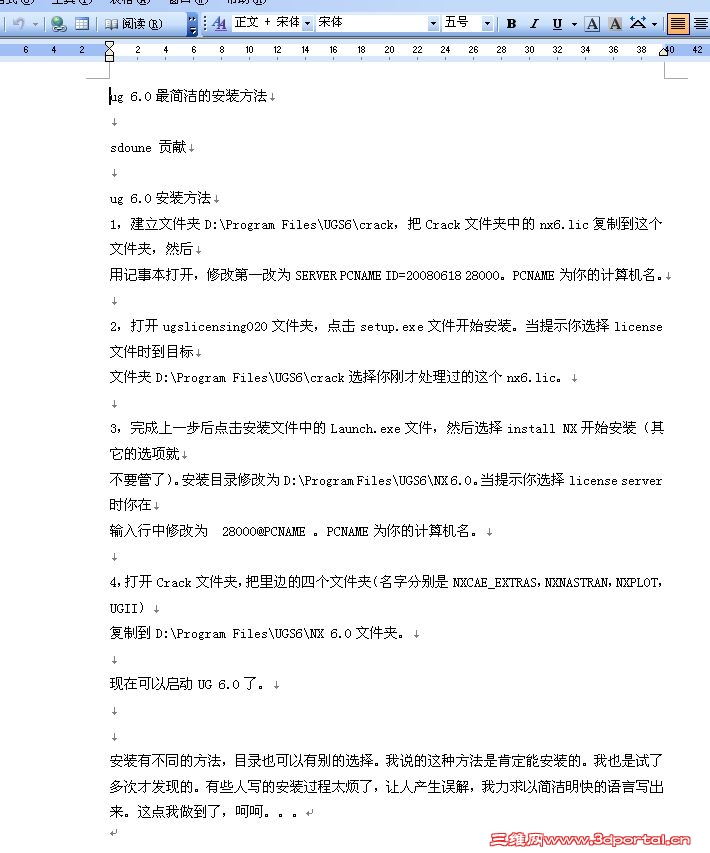
[求助] UG6

[复制链接]
发表于 2011-10-8 09:57:43 | 显示全部楼层 |阅读模式 来自: 中国重庆
发表于 2011-10-8 10:37:29 | 显示全部楼层 来自: 中国广东东莞
请楼主看附件!希望可以帮得到你!
000.jpg
发表于 2011-10-8 15:11:31 | 显示全部楼层 来自: 中国山东济南
从报警说明上看,就是许可证程序未启动,解决此问题,首先要弄明白安装的版本与所用的破解补丁及许可证要匹配(不同的升级补丁破解对应不同的版本),如果此项没问题,那可以重新启动计算机,软件可以启动。如果仍不能启动(出现报警),有可能是防火墙(或杀软)限制了UG的服务文件启动,(添加信任),也可以手动启动它。
发表于 2011-10-12 17:31:00 | 显示全部楼层 来自: 中国河北石家庄
UG6安装完以后还要到文件夹下去替换文件,不知道你有没有替换啊?没替换的话也会这样,注意要到文件夹下一个一个去替换不能整个替换
发表回复
您需要登录后才可以回帖 登录 | 注册

本版积分规则

Licensed Copyright © 2016-2020 http://www.3dportal.cn/ All Rights Reserved 京 ICP备13008828号

小黑屋|手机版|Archiver|三维网 ( 京ICP备2023026364号-1 )

快速回复 返回顶部 返回列表