QQ登录

只需一步,快速开始

登录 | 注册 | 找回密码

三维网

 找回密码
 注册

QQ登录

只需一步,快速开始

展开

通知     

全站
4天前
查看: 1302|回复: 6
收起左侧

[求助] 切削角度的疑问

[复制链接]
发表于 2011-10-8 16:08:20 | 显示全部楼层 |阅读模式 来自: 中国上海

马上注册,结识高手,享用更多资源,轻松玩转三维网社区。

您需要 登录 才可以下载或查看,没有帐号?注册

x
本帖最后由 cnc007 于 2011-10-8 16:09 编辑
( m2 h! x: X% ]  @' \% Z3 C) ^2 Q
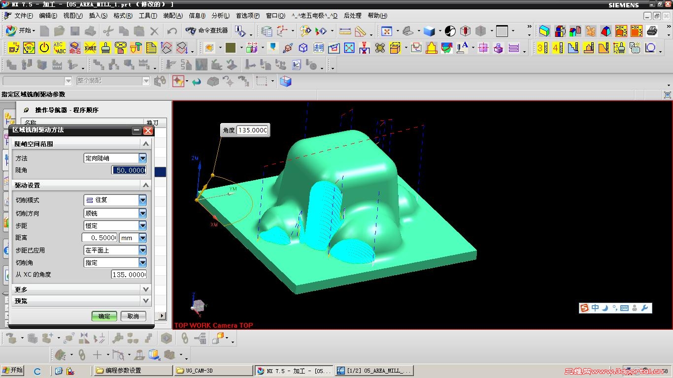
为什么深度加工轮廓补刀时的切削角度要在先前操作上加90°,而不跟上一操作的切削角度一样?
6.JPG
3.JPG
发表于 2011-10-9 07:55:19 | 显示全部楼层 来自: 中国山东济南
切削角一样的话你补它干什么?由于在前一刀轨中此处刀轨过稀(角度设置缘故),所以转90度用同样加工方法把此处刀轨加密;其实在“步距已应用”那一栏选上“在部件上”,就不用补那一刀了,计算慢一些。

评分

参与人数 1三维币 +3 收起 理由
beyond2009 + 3 应助

查看全部评分

发表于 2011-10-9 08:58:31 | 显示全部楼层 来自: 中国山东烟台
仔细看一下,要补的位置刀路很稀疏,加工不到位,所以。。。。。
 楼主| 发表于 2011-10-9 09:29:13 | 显示全部楼层 来自: 中国上海
我是问为什么要转90度,不是80度,其他角度。
发表于 2011-10-9 10:50:02 | 显示全部楼层 来自: 中国山东济南
4# cnc007
8 Y4 A2 C1 @; @# Z, p# R8 F旋转90度在此处形成的刀轨最密。
发表于 2011-10-9 16:42:02 | 显示全部楼层 来自: 中国辽宁
90 45度都可以的啦,按各个公司的要求,再一个,你这个工件用往复铣好吗?
 楼主| 发表于 2011-10-10 09:37:24 | 显示全部楼层 来自: 中国上海
45度不行,这就是45度,反向了
1.jpg
发表回复
您需要登录后才可以回帖 登录 | 注册

本版积分规则

Licensed Copyright © 2016-2020 http://www.3dportal.cn/ All Rights Reserved 京 ICP备13008828号

小黑屋|手机版|Archiver|三维网 ( 京ICP备2023026364号-1 )

快速回复 返回顶部 返回列表