QQ登录

只需一步,快速开始

登录 | 注册 | 找回密码

三维网

 找回密码
 注册

QQ登录

只需一步,快速开始

展开

通知     

查看: 2176|回复: 6
收起左侧

[已答复] 压铸铝合金缺陷是否有标准

[复制链接]
发表于 2011-10-28 19:57:07 | 显示全部楼层 |阅读模式 来自: 中国浙江宁波

马上注册,结识高手,享用更多资源,轻松玩转三维网社区。

您需要 登录 才可以下载或查看,没有帐号?注册

x
发动机上有一种零件叫正时链罩,也有叫正时罩,也有叫链罩,是压铸的铝合金,但厂家总是产品有砂眼,我想问一下专家* B& c8 ^; W3 v8 F( @
1、压铸铝合金 行业内有没有壁厚的规定,不能大于多少
: X7 @. Z# i5 \/ p- G- W! ?5 w2、铸铝件一般或多或少都有砂眼的,这个砂眼的标准有么
发表于 2011-10-29 06:52:09 | 显示全部楼层 来自: 中国江苏徐州
有国标,而且针对不同的铸造方法有不同的要求。
发表于 2011-10-29 09:43:17 | 显示全部楼层 来自: 中国广东东莞
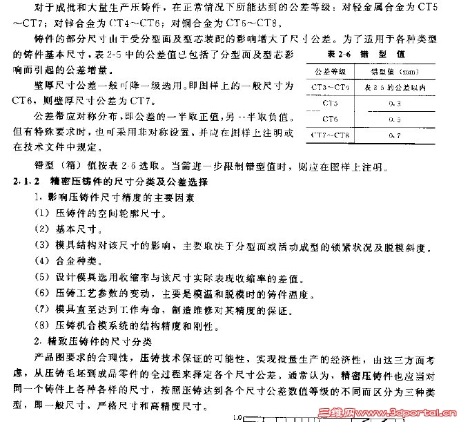
给你一点资料作参考吧。
1.jpg
2.jpg
3.jpg
4.jpg

评分

参与人数 1三维币 +2 收起 理由
开亮 + 2 技术讨论

查看全部评分

 楼主| 发表于 2011-10-29 13:34:19 | 显示全部楼层 来自: 中国浙江宁波
谢谢楼上,请问这本书的全称是什么
发表于 2011-10-29 13:59:56 | 显示全部楼层 来自: 中国广东东莞
《压铸模设计手册 (第2版)》潘宪曾主编 机工版2002
 楼主| 发表于 2011-10-29 14:15:33 | 显示全部楼层 来自: 中国浙江宁波
谢谢 thanks
发表于 2011-11-11 21:52:35 | 显示全部楼层 来自: 中国甘肃兰州
这书下来看看,学习了!
发表回复
您需要登录后才可以回帖 登录 | 注册

本版积分规则


Licensed Copyright © 2016-2020 http://www.3dportal.cn/ All Rights Reserved 京 ICP备13008828号

小黑屋|手机版|Archiver|三维网 ( 京ICP备2023026364号-1 )

快速回复 返回顶部 返回列表