QQ登录

只需一步,快速开始

登录 | 注册 | 找回密码

三维网

 找回密码
 注册

QQ登录

只需一步,快速开始

展开

通知     

全站
10天前
查看: 6093|回复: 32
收起左侧

[分享] IMOLD 2005 教程

 关闭 [复制链接]
发表于 2006-4-10 11:54:20 | 显示全部楼层 |阅读模式 来自: 中国广东江门

马上注册,结识高手,享用更多资源,轻松玩转三维网社区。

您需要 登录 才可以下载或查看,没有帐号?注册

x
[点数据准备,选要分模的零件]  u; ~; @3 a! q3 J

& q7 Y0 v3 J4 K; J: P! ~7 M) q[ 本帖最后由 xiaoyao6530075 于 2006-4-10 12:18 编辑 ]
1.jpg
1_1.jpg
1_2.jpg
2_1.jpg
2_2.jpg
2_3.jpg
2_4.jpg
 楼主| 发表于 2006-4-10 11:56:26 | 显示全部楼层 来自: 中国广东江门
[调整出模方向后点确定]
2.jpg
 楼主| 发表于 2006-4-10 11:57:14 | 显示全部楼层 来自: 中国广东江门
[关闭所有文件, 点新项目]
3.jpg
 楼主| 发表于 2006-4-10 11:57:45 | 显示全部楼层 来自: 中国广东江门
[选刚才生出的文件, 调收缩率]
4.jpg
 楼主| 发表于 2006-4-10 11:58:37 | 显示全部楼层 来自: 中国广东江门
[点分型线]- x+ N" Z# N  g* p& m# ?

. s  q2 R& a- u* c7 P[ 本帖最后由 xiaoyao6530075 于 2006-4-10 12:11 编辑 ]
5.jpg
 楼主| 发表于 2006-4-10 11:59:15 | 显示全部楼层 来自: 中国广东江门
[选择分型线,点确定]
6.jpg
 楼主| 发表于 2006-4-10 11:59:56 | 显示全部楼层 来自: 中国广东江门
[点分型面]
7.jpg
 楼主| 发表于 2006-4-10 12:00:46 | 显示全部楼层 来自: 中国广东江门
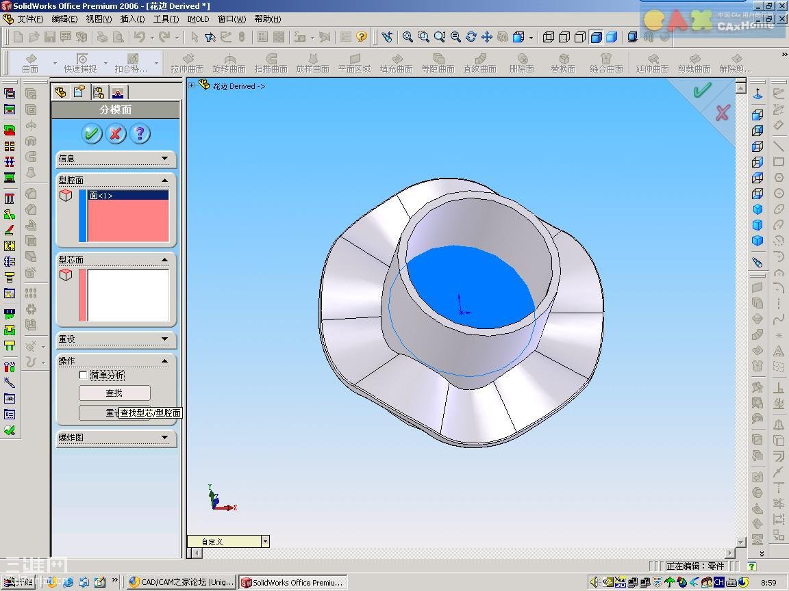
[选一型腔面, 点查找, 点确定]
8.jpg
 楼主| 发表于 2006-4-10 12:01:27 | 显示全部楼层 来自: 中国广东江门
[查找结果]
9.jpg
 楼主| 发表于 2006-4-10 12:02:11 | 显示全部楼层 来自: 中国广东江门
[点沿展面]
10.jpg
 楼主| 发表于 2006-4-10 12:02:45 | 显示全部楼层 来自: 中国广东江门
[调参数, 点自动查找, 点确定]
11.jpg
 楼主| 发表于 2006-4-10 12:04:20 | 显示全部楼层 来自: 中国广东江门
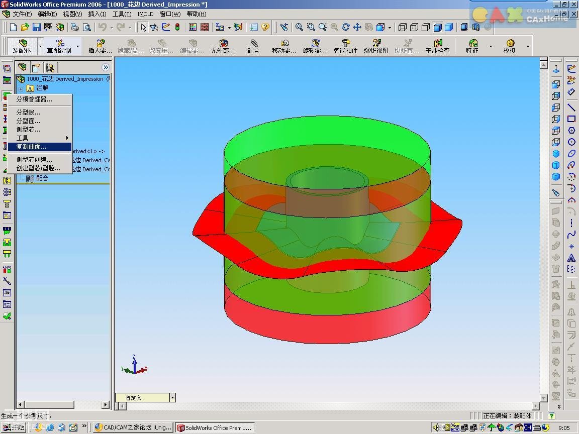
[点创建型芯/型腔]. _1 {; ~+ i, K  w8 w) g2 @
0 n( z9 \: O; ^! \
[ 本帖最后由 xiaoyao6530075 于 2006-4-10 12:07 编辑 ]
12.jpg

调参数, 点确定

调参数, 点确定

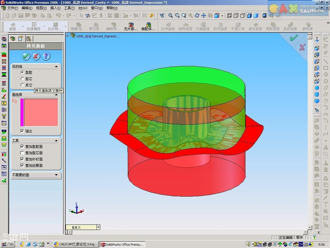
点复制曲面

点复制曲面
 楼主| 发表于 2006-4-10 12:08:39 | 显示全部楼层 来自: 中国广东江门
做完图15步聚后, 重复点复制曲面, 参数改为型芯, 再点确定. 完成如图16所示的效果

如图选参数, 点确定

如图选参数, 点确定

完成]

完成]
 楼主| 发表于 2006-4-10 12:10:27 | 显示全部楼层 来自: 中国广东江门
喜欢的话我把PRT放上来
头像被屏蔽
发表于 2006-4-10 14:32:28 | 显示全部楼层 来自: 中国江苏苏州
提示: 作者被禁止或删除 内容自动屏蔽
 楼主| 发表于 2006-4-10 15:30:19 | 显示全部楼层 来自: 中国广东江门
好的 ,哎!!都没人回贴的~~~~~

123.rar

209.35 KB, 下载次数: 274

发表于 2006-6-28 01:27:16 | 显示全部楼层 来自: 中国广东佛山
不错的入门教程,下了,谢谢
发表于 2006-7-4 15:35:31 | 显示全部楼层 来自: 中国广东东莞

大哥!能不能把IMOLD 2005发给我呀!

大哥!能不能把IMOLD 2005发给我呀!
发表于 2006-7-4 15:37:26 | 显示全部楼层 来自: 中国广东东莞

大哥!能不能把IMOLD 2005发给我呀!

大哥!能不能把IMOLD 2005发给我呀!我的QQ:68824214
发表于 2006-7-11 19:12:23 | 显示全部楼层 来自: 中国广东广州
大哥哥,你的IMOLD在哪搞到啊,指点一下我好吗?
发表于 2006-7-11 22:09:27 | 显示全部楼层 来自: 中国上海
谢谢楼主了!!!!!!
发表于 2006-7-12 18:40:21 | 显示全部楼层 来自: 中国广东广州
搞个动画教程就好了顶
发表于 2006-7-16 12:03:27 | 显示全部楼层 来自: 中国广东佛山
请教一下xiaoyao6530075
  U  h' j: _( q3 P, t- q+ b- Limold的注册文件有没有,想要一个。。我的注册不了,
发表于 2007-1-15 20:20:50 | 显示全部楼层 来自: 中国河北石家庄
x
1 P0 g6 A* C" Y& G- x' ?6 i谢谢分享 哈哈 那天看见一个上传  今天找怎么没了  从ftp上下载好慢的阿
发表于 2007-3-10 10:17:47 | 显示全部楼层 来自: 中国台湾
好棒的教程啊~/ ]4 d( T/ a8 N/ Q" j+ {2 ~; E. A
可惜我沒有IMOLD& P+ e' s% z& L' E8 K- Y5 A
只能先認識一下嘍
发表回复
您需要登录后才可以回帖 登录 | 注册

本版积分规则


Licensed Copyright © 2016-2020 http://www.3dportal.cn/ All Rights Reserved 京 ICP备13008828号

小黑屋|手机版|Archiver|三维网 ( 京ICP备2023026364号-1 )

快速回复 返回顶部 返回列表