QQ登录

只需一步,快速开始

登录 | 注册 | 找回密码

三维网

 找回密码
 注册

QQ登录

只需一步,快速开始

展开

通知     

查看: 2677|回复: 9
收起左侧

[已答复] 铸钢件铸造缺陷

[复制链接]
发表于 2011-11-10 10:43:09 | 显示全部楼层 |阅读模式 来自: 中国浙江宁波

马上注册,结识高手,享用更多资源,轻松玩转三维网社区。

您需要 登录 才可以下载或查看,没有帐号?注册

x
铸钢件出现内部气孔夹砂是否是常态?铸钢件有超探要求,拿到的产品总是无法达到要求,铸造厂的说法,铸钢都是要补焊的,是不是这样?
发表于 2011-11-11 20:09:39 | 显示全部楼层 来自: 中国广东东莞
本帖最后由 tangcarlos3d 于 2011-11-11 20:17 编辑
  _: _4 j2 e2 Y. W; f1 a) h8 D7 N3 j! R' E
可要求按《铸钢件交货通用技术条件-铸钢国际标准ISO4990》验收铸钢件。
发表于 2011-11-11 20:16:58 | 显示全部楼层 来自: 中国广东东莞
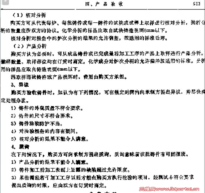
以下资料供参考。
1.jpg
2.jpg

评分

参与人数 1三维币 +8 收起 理由
开亮 + 8 技术讨论

查看全部评分

发表于 2011-11-11 21:47:37 | 显示全部楼层 来自: 中国甘肃兰州
铸钢件内部气孔夹砂,你说的内部相对于铸件那个部位,上箱还是下箱去。原因:一般主要是充型太快,而是造型或者砂芯材料本身原因,或是制芯和涂料没怎好等造成的

评分

参与人数 1三维币 +5 收起 理由
开亮 + 5 技术讨论

查看全部评分

发表于 2011-11-11 21:50:24 | 显示全部楼层 来自: 中国甘肃兰州
还有就是这厂家说话太不负责任了,哪有铸钢件都有气孔的,明明是制作失误造成的,别被厂家忽悠了
发表于 2011-11-14 22:09:48 | 显示全部楼层 来自: 中国河北邢台
铸造质量不行,才靠补焊,不会这样吧!
 楼主| 发表于 2011-11-16 09:26:08 | 显示全部楼层 来自: 中国浙江宁波
非常感谢各位的帮忙!
发表于 2011-12-20 17:24:58 | 显示全部楼层 来自: 中国台湾
澆口與入料口的設計 排氣與排渣孔的位置 料流速度也佔有很大影響
发表于 2012-1-22 16:50:31 | 显示全部楼层 来自: 中国天津
铸钢件气孔,夹砂不应该出现在内部,而是在表面,一般铸钢件也确实允许补焊,补焊后也要达到超声波探伤的等级要求。

评分

参与人数 1三维币 +5 收起 理由
开亮 + 5 技术讨论

查看全部评分

发表于 2012-2-5 16:14:29 | 显示全部楼层 来自: 中国山西太原
铸钢件内部出现气孔、夹砂是铸造缺陷,是不合格品,如果表面缺陷经补焊可达到铸钢件技术要求,不影响零件的使用功能,还是允许的,但这不属于铸钢件的“常态”,是属于有缺陷经过补救措施还可以使用。

评分

参与人数 1三维币 +5 收起 理由
开亮 + 5 技术讨论

查看全部评分

发表回复
您需要登录后才可以回帖 登录 | 注册

本版积分规则


Licensed Copyright © 2016-2020 http://www.3dportal.cn/ All Rights Reserved 京 ICP备13008828号

小黑屋|手机版|Archiver|三维网 ( 京ICP备2023026364号-1 )

快速回复 返回顶部 返回列表