QQ登录

只需一步,快速开始

登录 | 注册 | 找回密码

三维网

 找回密码
 注册

QQ登录

只需一步,快速开始

展开

通知     

查看: 20092|回复: 44
收起左侧

[原创] Mastercam X6 素材模式(毛坯模型)功能使用实例

[复制链接]
发表于 2011-11-26 18:49:08 | 显示全部楼层 |阅读模式 来自: 中国山东烟台

马上注册,结识高手,享用更多资源,轻松玩转三维网社区。

您需要 登录 才可以下载或查看,没有帐号?注册

x
Mastercam X6算得上最引人注目的变化就是对毛坯的支持。笔者经过多天的摸索,将这几天对素材模型功能的研究分享给大家。% o* p6 v/ U$ L/ }+ U# Y4 ~
首先使用的是X6 15.0.3.28版本,汉化为 Yuanmto兄的测试版。
. w; D: _8 j7 h# ]有兴趣的朋友可以来笔者博客坐坐. http://zueiaixingchen.blog.163.com/( U& q- B9 O& k
1.jpg
: E  b% q, m' \6 r, B  _
: D& Z- z$ y2 x2 @2 V& ~' m
$ R3 g, h8 Y0 t# s随便找了个简单模型。9 f; T. l+ T# U. a$ H
2.jpg
7 {8 w  ^& _7 A4 K' e. d. U先创建一个曲面粗加工 挖槽刀具路径& b; A6 p* C! g3 `& I
3.jpg ' w" [0 z* s; X" ^" R- T6 I0 ~: t
然后创建 素材模型5 {- q6 |# C2 q4 d; M) h' L% y
4.jpg * s& r9 l1 P2 k0 h$ f; C* |
先定义毛坯 http://zueiaixingchen.blog.163.com/  s2 C& G( ^5 x% V
5.jpg 9 T, i6 L/ j1 C% A! v. u
在毛坯上去除刀路 计算剩余毛坯$ J5 g( |, c  @" C2 F9 z- `+ y
6.jpg 3 y" T9 r/ Z# o
勾选对比 (粗加工挖槽有0.5的预留量)点确定按钮 计算毛坯
- [  q9 a! n% f" t  K; x 7.jpg
. r8 y- D. m4 |, d0 g; _ 毛坯计算完成。直接显示剩余毛坯模型,如果觉得碍事,可以点隐藏刀具路径来隐藏毛坯。. D/ n7 j" w9 Q; q
8.jpg
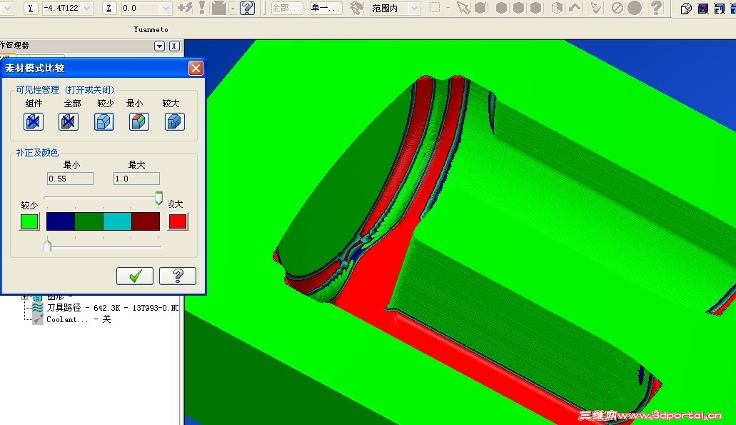
1 j9 K" D# V$ g3 [* s+ \7 v 使用毛坯对比菜单。进行毛坯与模型的对比 (不用模拟完刀路进行对比测试了。)
0 W/ L. i3 f) E- L& C' h( O再次之前先要将颜色从单一颜色改为原始颜色。
- @4 ]2 _( b4 P 9.jpg
: d3 r+ K4 ?0 _* r% G  J对比图 10.jpg
# ]2 S- o, U, i 9 r2 a8 T' y! q: x9 p
对比调节以及细节设置
! f3 K" |. a1 O0 S9 `) {2 t" h1 R8 F9 e% h
11.jpg
8 ]9 S/ R" g6 c- B   12.jpg
) Q& T" Z( G6 M* X8 }这样就能很直观的观察剩余量
5 W) W9 u/ |( ?# j9 q然后创建残料刀路
8 c8 Z" S' G: L 13.jpg
5 l/ g4 N- s: @" l直接选取剩余毛坯 确认计算 (感觉计算速度快了一些)
" E7 ^& Q7 ~. E 14.jpg ) C" L( U7 ^: }9 A2 G' i  e, `
计算完毕 然后通过素材模型的剩余毛坯来去除第一步开粗的刀路直接显示模拟残料刀路
0 J2 n, O3 e& x; e先设置
7 Y: t/ u! c7 f) O) O" w# F: Z 15.jpg & I9 ^; W6 P; A( e. c6 {9 a
确认模拟9 @4 q2 a$ M# b2 P) j8 Z$ a" {
16.jpg
) [. f; o7 D4 D& R& G/ a ( J7 ~/ n& L/ `& C/ ^5 \: Y
+ d0 l. {3 Z/ p  F
7 B* B7 n  n$ y! u
这个文章的主要作用是让大家一起了解一下X6新功能中的素材模式,因为是新功能算不上什么教程,毕竟新出的东西谁也不会.我只不过是把我摸索到的分享给大家,让大家少走点弯路.3 ]+ O* H6 J, E; o+ d0 k
6 O1 A% Q  G! k# N' E* w6 z0 E0 I
模型刀路都是随便做的 就不提供下载了.汉化呢是  Yuanmto 做的,没有他的同意我也是不能送人的.所以别来找我要汉化.如需转载,请注明出处.谢谢合作.
! m. v9 R" ^7 H1 d' |1 Q. Z/ G. r; Y9 x" x" h$ ]
蔷薇的羽翼 http://zueiaixingchen.blog.163.com/

评分

参与人数 1三维币 +10 收起 理由
jimmycnc + 10 好资料,感谢您对论坛的支持!

查看全部评分

 楼主| 发表于 2011-11-26 18:52:27 | 显示全部楼层 来自: 中国山东烟台
版主大人 原创内容给点分鼓励下呗~~~
发表于 2011-11-26 20:19:33 | 显示全部楼层 来自: 中国上海
这么好的帖,不给加分太不像话了,鼓励
发表于 2011-11-26 20:55:04 | 显示全部楼层 来自: 中国上海
本帖最后由 holly_wood 于 2011-11-26 21:03 编辑
: [0 M3 V$ y! Z1 k: R& Q) `
7 O& D1 _, k1 ~9 Q0 T5 f真不错,玩转MC的人
" U! ^1 s+ d8 c- u不过MC这功能出的晚了,powermill早就有了残留模型,
发表于 2011-11-26 22:24:58 | 显示全部楼层 来自: 中国福建泉州
支持原创,MC要雄起,不能就此消失
发表于 2011-11-26 23:45:00 | 显示全部楼层 来自: 中国广东东莞
2# 路过不买 5 i4 a9 @) C" F/ V' ^/ i
这里好像没有版主了好不。版主不加分,我给你鼓鼓掌
 楼主| 发表于 2011-11-27 07:50:01 | 显示全部楼层 来自: 中国山东烟台
6# yuanmeto ' ?2 ^' {2 _5 @8 R/ ]
你去应聘当版主就行了。。
 楼主| 发表于 2011-11-27 07:51:11 | 显示全部楼层 来自: 中国山东烟台
4# holly_wood 0 ^- k1 H, H5 l. _; r+ h! v
呵呵 我也学过PM,有些地方真不赖的。
发表于 2011-11-27 08:15:54 | 显示全部楼层 来自: 中国浙江台州
楼主可否分享下你的汉化文件
发表于 2011-11-27 08:42:57 | 显示全部楼层 来自: 中国浙江杭州
这样的贴真的要支持一下。
 楼主| 发表于 2011-11-27 10:16:24 | 显示全部楼层 来自: 中国山东烟台
楼主可否分享下你的汉化文件
$ L0 T" b, m( ^7 Gcamcadcj 发表于 2011-11-27 08:15 http://www.3dportal.cn/discuz/images/common/back.gif
0 u% b+ ~" r& \) z
  ~  w' R' k3 j+ i8 M1 L
拜托你认真看看文章。OK~?
发表于 2011-11-27 11:46:22 | 显示全部楼层 来自: 中国湖北武汉
经楼主这一分析,自己可以节省好多时间呢,谢谢了!
发表于 2011-11-27 13:07:35 | 显示全部楼层 来自: 中国福建泉州
好贴,我给你鼓掌加油了!
发表于 2011-11-27 14:22:28 | 显示全部楼层 来自: 中国吉林长春
加油 很好  ~~~~~~!
 楼主| 发表于 2011-11-27 18:17:36 | 显示全部楼层 来自: 中国山东烟台
大家有什么好的发现 都来讨论下嘛 别藏着掖着的.
发表于 2011-11-27 18:31:36 | 显示全部楼层 来自: 中国广东潮州
没有汉化  没法找到新的改进   英文盲
发表于 2011-11-28 18:54:54 | 显示全部楼层 来自: 中国安徽宣城
好像没有质的跨越,开粗仿真之后存为STL,残留加工把STL找到。就是以上效果,MASTERCAMX版一直有这功能。估计9.0也有,再者拐角刀路任然不齐,没有POWERMILL漂亮。powermill刀路连接,切入,切出,额外毛坯值得MC借鉴。
发表于 2011-11-28 19:22:49 | 显示全部楼层 来自: 中国台湾
x6還裝不上去 w7*64 還是打不開...還在研究怎弄
 楼主| 发表于 2011-11-28 22:35:59 | 显示全部楼层 来自: 中国山东烟台
好像没有质的跨越,开粗仿真之后存为STL,残留加工把STL找到。就是以上效果,MASTERCAMX版一直有这功能。估计9.0也有,再者拐角刀路任然不齐,没有POWERMILL漂亮。powermill刀路连接,切入,切出,额外毛坯值得MC借鉴 ...
$ m( S& N' e% |; atianmung 发表于 2011-11-28 18:54 http://www.3dportal.cn/discuz/images/common/back.gif

4 C' P' M/ k! R4 U6 e6 h1 w
" P: k# g+ L$ A, ~5 ~. w! M9 a这个不需要再去模拟浪费时间保存STL 也不需要浪费时间等先前的操作模拟完成来验证最后的操作.最后 只是演示,刀路随便做的,你不去关心新功能的变化 却在盯着我的一个用来演示新功能的刀路.你不觉得好笑吗?
发表于 2011-11-29 00:04:27 | 显示全部楼层 来自: 中国广东东莞
6# yuanmeto  # P- d9 _5 T- e# I4 S
你去应聘当版主就行了。。
* B2 p4 c& F3 c% q4 S( e" u路过不买 发表于 2011-11-27 07:50 http://www.3dportal.cn/discuz/images/common/back.gif
我可不是好心人,担当不了这个重任。
发表于 2011-11-29 00:10:17 | 显示全部楼层 来自: 中国广东汕头
学习学习,,,,
发表于 2011-11-29 08:07:56 | 显示全部楼层 来自: 中国江苏泰州
Mastercam X6 for SolidWorks 可以这样吗?
 楼主| 发表于 2011-11-29 08:32:17 | 显示全部楼层 来自: 中国山东烟台
Mastercam X6 for SolidWorks 可以这样吗?! b! x& f1 d) u) I) f" |
ZHYJ96 发表于 2011-11-29 08:07 http://www.3dportal.cn/discuz/images/common/back.gif

; {. _1 N4 ?0 w( rSW版的X6也有这个功能。
发表于 2011-11-29 10:37:25 | 显示全部楼层 来自: 中国天津
跟帖,楼主辛苦
发表于 2011-11-29 11:42:54 | 显示全部楼层 来自: 中国台湾
谢谢楼主分享
发表回复
您需要登录后才可以回帖 登录 | 注册

本版积分规则


Licensed Copyright © 2016-2020 http://www.3dportal.cn/ All Rights Reserved 京 ICP备13008828号

小黑屋|手机版|Archiver|三维网 ( 京ICP备2023026364号-1 )

快速回复 返回顶部 返回列表