QQ登录

只需一步,快速开始

登录 | 注册 | 找回密码

三维网

 找回密码
 注册

QQ登录

只需一步,快速开始

展开

通知     

查看: 5308|回复: 8
收起左侧

[求助] 液压站蓄能器原理图的疑问

[复制链接]
发表于 2011-11-26 22:10:47 | 显示全部楼层 |阅读模式 来自: 中国广西柳州

马上注册,结识高手,享用更多资源,轻松玩转三维网社区。

您需要 登录 才可以下载或查看,没有帐号?注册

x
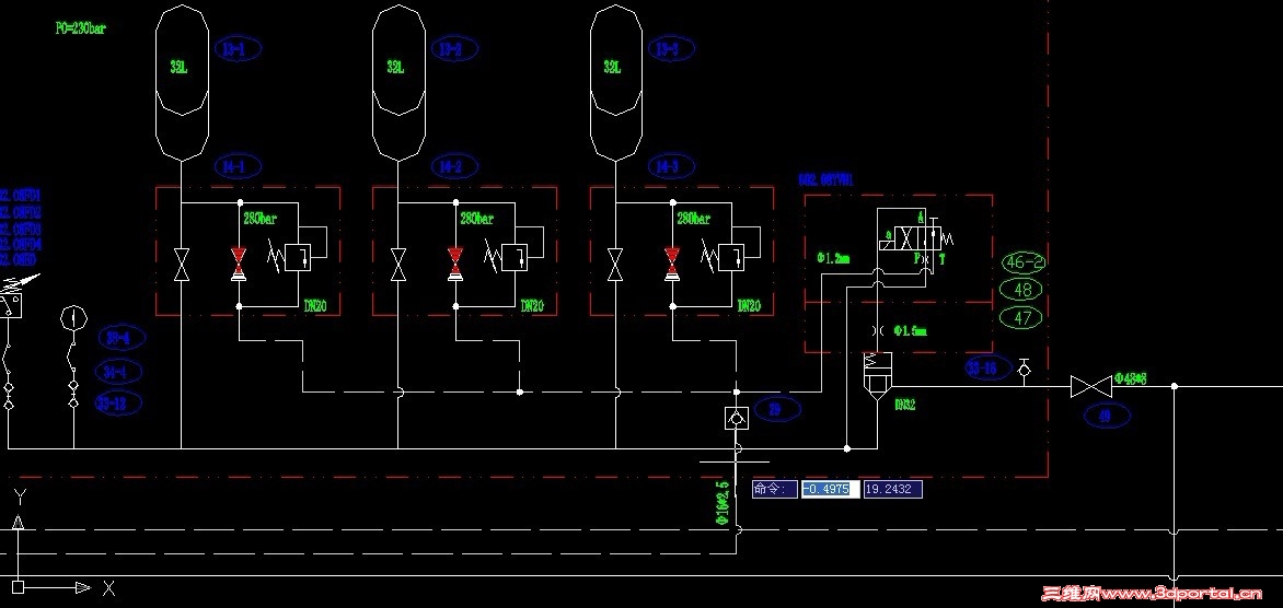
蓄能器前面增加的插装阀起什么作用,我个人理解就是一个开关阀的作用,在这里为什么要增加一个这个功能的插装阀?请教一下,谢谢,以往见过的蓄能器前面都没有这个发的。
未命名.jpg
发表于 2011-11-26 22:36:24 | 显示全部楼层 来自: 中国广东湛江
工作状态需要,大流量。
发表于 2011-11-27 00:05:03 | 显示全部楼层 来自: 中国广东深圳
第一为蓄能器充液时打开,可保证大流量。
4 h4 L1 P6 l! `2 g第二蓄能器工作时,要关闭,防止蓄能器液压油倒冲泵体。
发表于 2011-11-28 18:09:30 | 显示全部楼层 来自: 中国广东湛江
蓄能器前面增加的插装阀起什么作用,我个人理解就是一个开关阀的作用,在这里为什么要增加一个这个功能的插装阀?; x5 [9 [2 u9 X% I% N  o! i5 Z. }
工作状态需要,大流量、速度。工
发表于 2011-11-28 21:13:03 | 显示全部楼层 来自: 中国安徽芜湖
我觉得是开关阀的作用,当泵工作,插装阀上的电磁阀得电时,蓄能器大流量充油;等压力到后,电磁阀失电,这时蓄能器起削减压力脉冲作用;泵不工作时,插装阀上的蓄能器得电,用蓄能器给系统供压力油,主要是防止泵或电机突然出故障,而这时又要采起紧急措施时,用蓄能器来供压力油完成
发表于 2011-11-28 23:23:39 | 显示全部楼层 来自: 中国上海
我个人看,电磁阀不得电,而泵又工作时,蓄能器冲液;等泵不工作,电磁阀通电时,蓄能器排除液体,补充工作所需流量。, m$ ?; K2 K, Y0 ?& s# A9 X' ?
7 {. c* O8 g- Z& x1 @, |
说错的话,还请各位拍砖。
发表于 2011-11-29 18:15:30 | 显示全部楼层 来自: 中国河北廊坊
插装阀是开关阀的作用,在系统工作的时候,线圈得电,蓄能器充液;到达设定压力,线圈断电,插装阀稳定系统压力;停泵,得电系统卸荷。
发表于 2011-11-30 15:53:38 | 显示全部楼层 来自: 中国上海
相当于一个2位2通阀,1位是单向阀功能,1位是通路。得电是通路,失电蓄能器到泵截止
发表于 2011-12-3 14:19:52 | 显示全部楼层 来自: 中国山东青岛
该蓄能器组和定量泵组合可以实现恒压变量泵的功能,压力传感器通过设蓄能器排油压降在1MPa左右即可。开关的作用为突然断电提供应急油源
发表回复
您需要登录后才可以回帖 登录 | 注册

本版积分规则


Licensed Copyright © 2016-2020 http://www.3dportal.cn/ All Rights Reserved 京 ICP备13008828号

小黑屋|手机版|Archiver|三维网 ( 京ICP备2023026364号-1 )

快速回复 返回顶部 返回列表