QQ登录

只需一步,快速开始

登录 | 注册 | 找回密码

三维网

 找回密码
 注册

QQ登录

只需一步,快速开始

展开

通知     

全站
9天前
查看: 1996|回复: 8
收起左侧

[已解决] 请问 硬铬 是镀上去的,还是本身就是这种材料

[复制链接]
发表于 2011-11-28 15:34:29 | 显示全部楼层 |阅读模式 来自: 中国浙江宁波

马上注册,结识高手,享用更多资源,轻松玩转三维网社区。

您需要 登录 才可以下载或查看,没有帐号?注册

x
本帖最后由 shoiv 于 2011-11-29 22:36 编辑 ' {0 P: N% `9 _$ f, q2 E: F
7 t! Y0 X' J: R4 v0 D/ B
123.jpg
* r! l  m5 @: O& v& p% \" G) J6 ~+ X+ p0 E( k, F6 T6 }
IGUS塑料轴承样本上的截图,这里的硬铬轴,是镀硬铬的轴,还是本身是含硬铬的?40Cr什么的?: [7 ]" E, Z! v  e% u2 J8 ~, g
这根轴的尺寸为 直径8 h9,长20,两端有卡簧槽。请问用什么工艺好?
" q' o3 T$ c3 L/ b2 a9 \45# 无心磨然后镀硬铬?- ~/ V/ p1 g( i% r+ W3 r* s
shoiv 发表于 2011-11-28 16:19 http://www.3dportal.cn/discuz/images/common/back.gif
发表于 2011-11-28 16:29:53 | 显示全部楼层 来自: 中国湖南岳阳
本帖最后由 TKG-09 于 2011-11-28 16:36 编辑
2 I* a: c/ F) @: b5 r9 Y* C0 C& D/ M1 s* S" f) R% Q4 `3 l; \" ]0 F2 z5 Z
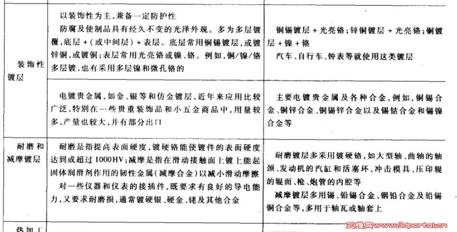
材料表面的铬是镀上去了,有镀装饰铬和镀硬铬之分。镀装饰铬起装饰、防锈作用;
/ A# S2 o* e0 V1 V/ M6 e& w镀硬铬是为了耐磨,如果镀层薄(如0.03),可以磨后镀,再抛光即可;如果镀层较厚(如0.08),尺寸要求严格,则要磨+镀+磨,并注意镀前控制尺寸。
1.jpg

评分

参与人数 1三维币 +2 收起 理由
天际孤帆 + 2 鼓励交流

查看全部评分

发表于 2011-11-28 18:23:47 | 显示全部楼层 来自: 中国广东东莞
鍍硬铬前要先度镍做底层,不然铬层容易脱落。
发表于 2011-11-28 18:57:12 | 显示全部楼层 来自: 中国天津
只强调耐磨,应是硬铬镀层。如果涉及轴的机械强度,就应从材料本身考虑了。
发表于 2011-11-28 19:02:08 | 显示全部楼层 来自: 中国江苏南通
注意不能太厚,还有尖棱尖角的地方
发表于 2011-11-28 19:44:32 | 显示全部楼层 来自: 中国重庆
硬铬是电镀上去的,也有热喷涂或等离子溅射上去的
发表于 2011-11-28 21:31:46 | 显示全部楼层 来自: 中国湖南岳阳
1977391
: H* F' n' j  {# |
; T# k8 A8 [2 Q) T. @1 WIGUS塑料轴承样本上的截图,这里的硬铬轴,是镀硬铬的轴,还是本身是含硬铬的?40Cr什么的?
* Q0 g: f; A& G/ x( [0 J+ u& c
6 F, q( g* B" L+ mshoiv 发表于 2011-11-28 15:34 http://www.3dportal.cn/discuz/images/common/back.gif

8 `: t7 g! C8 F# f5 j6 o40Cr为中碳合金钢,主要含碳量0.37-0.44%,含铬0.8-1.1%,含硅0.17-0.37%,含锰0.5-0.8%。其含铬量较低,主要是改善材料性能和淬透性,不足以使材料不锈和耐磨,而镀铬表面基本是镀纯铬,其硬度和耐腐蚀性能都很高,材料的整体强度要由基材决定。
发表于 2011-11-28 22:53:21 | 显示全部楼层 来自: 美国
40Cr是一种材料,常用于轴的制作,属于合金钢的一种,主要用于满足机械性能要求;
* r# e% A2 G( A; s8 o1 J镀铬则是对零件表面的一种技术处理,一般在配合位置采用镀硬铬的方式来保证耐磨性能,镀硬铬不单是用于保证耐磨,在部分模具工业里也会采用镀硬铬的方式来保证模具表面的寿命,达到耐腐蚀的要求;" Y3 w5 U) N* P$ v2 r% j
真正用铬材来应用的情况很少。

评分

参与人数 1三维币 +4 收起 理由
天际孤帆 + 4 鼓励交流

查看全部评分

 楼主| 发表于 2011-11-29 22:36:56 | 显示全部楼层 来自: 中国浙江宁波
谢谢大家,现准备用45# 镀硬铬来降低磨损
发表回复
您需要登录后才可以回帖 登录 | 注册

本版积分规则


Licensed Copyright © 2016-2020 http://www.3dportal.cn/ All Rights Reserved 京 ICP备13008828号

小黑屋|手机版|Archiver|三维网 ( 京ICP备2023026364号-1 )

快速回复 返回顶部 返回列表