QQ登录

只需一步,快速开始

登录 | 注册 | 找回密码

三维网

 找回密码
 注册

QQ登录

只需一步,快速开始

展开

通知     

查看: 7731|回复: 10
收起左侧

[已答复] 铸件尺寸上未注公差,公差等级是多少?

[复制链接]
发表于 2011-12-16 19:26:46 | 显示全部楼层 |阅读模式 来自: 中国辽宁沈阳

马上注册,结识高手,享用更多资源,轻松玩转三维网社区。

您需要 登录 才可以下载或查看,没有帐号?注册

x
铸件图纸上,有的尺寸未注公差,这样未注公差的尺寸,公差等级是多少?
发表于 2011-12-16 19:56:46 | 显示全部楼层 来自: 中国广东东莞
给两个表你参考。/ W9 b7 v- A2 x# J- ~/ D0 A
这要分是不是最终产品尺寸来定。是最终产品尺寸则要小于IT12。
1.jpg
2.jpg

评分

参与人数 1三维币 +2 收起 理由
天际孤帆 + 2 鼓励交流

查看全部评分

发表于 2011-12-17 08:38:06 | 显示全部楼层 来自: 中国河南新乡
有相应国标,可以查一下。
发表于 2011-12-17 12:32:12 | 显示全部楼层 来自: 中国上海
对未注公差,企业都会有专门内部标准来说明,楼主可去查询。# E3 z3 Q3 F8 [9 i( ~- o) q
一般未注公差的等级规定在IT11~12之间,且为双向公差带。
发表于 2011-12-17 15:35:25 | 显示全部楼层 来自: 中国北京
铸件是CT不是IT,一般机加件是IT,那要看你的造型方法,还铸件材料吧。
发表于 2011-12-19 21:14:15 | 显示全部楼层 来自: 中国江苏南通
你得与厂家协商按哪个公差等级来,如果对方不介意,你可以根据对应的铸造材料、铸造方法选择对应的国标常用铸造公差等级
发表于 2011-12-22 23:52:26 | 显示全部楼层 来自: 中国河北石家庄
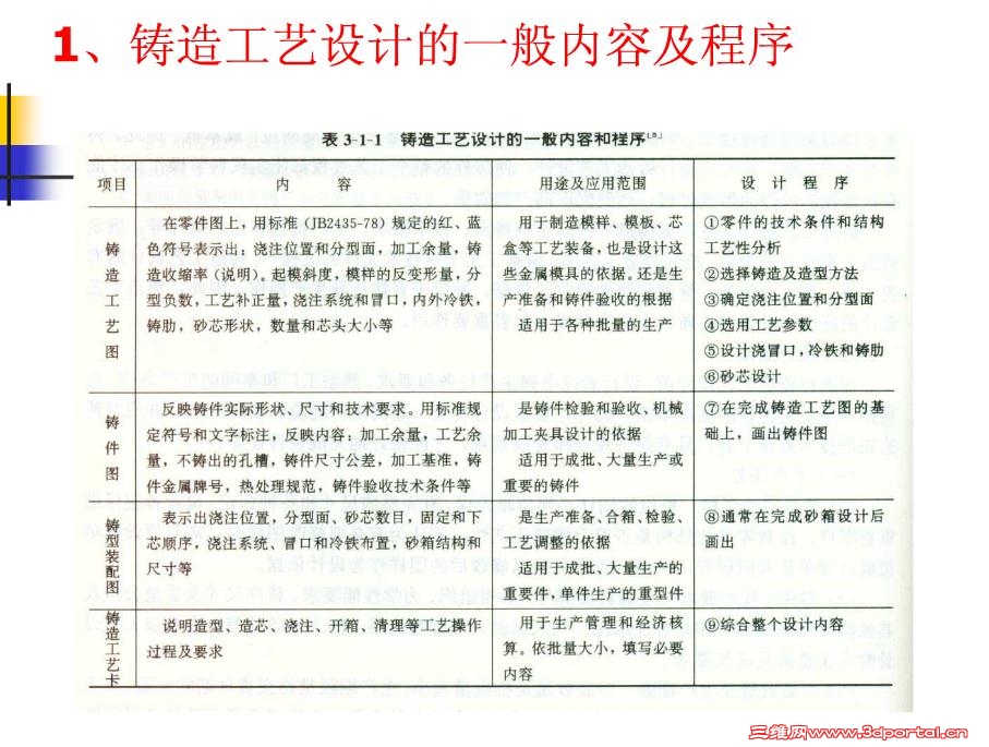
一般工件铸造工艺流程* R) K/ F8 x' L
360截图20111222234737332.jpg
发表于 2011-12-27 16:41:21 | 显示全部楼层 来自: 中国上海
查阅机械设计手册,参考权威资料
发表于 2011-12-30 19:04:28 | 显示全部楼层 来自: 中国河南新乡
不同的造型方法能达到的尺寸公差等级不同,可参考GB/T 6414。
发表于 2012-1-1 16:00:40 | 显示全部楼层 来自: 中国四川成都
T12吧!!!!!!!!!!!!
发表于 2012-1-2 09:18:14 | 显示全部楼层 来自: 中国广东佛山
1、查行业标准;
% R# X9 D* |5 \4 a- C& u) C2、查手册;# H* ^1 x6 [1 L+ D% D! @" b
3、分析应用的误差要求
发表回复
您需要登录后才可以回帖 登录 | 注册

本版积分规则


Licensed Copyright © 2016-2020 http://www.3dportal.cn/ All Rights Reserved 京 ICP备13008828号

小黑屋|手机版|Archiver|三维网 ( 京ICP备2023026364号-1 )

快速回复 返回顶部 返回列表