QQ登录

只需一步,快速开始

登录 | 注册 | 找回密码

三维网

 找回密码
 注册

QQ登录

只需一步,快速开始

展开

通知     

查看: 4612|回复: 15
收起左侧

[求助] Gear Trax2012生成螺旋锥齿轮问题

[复制链接]
发表于 2012-1-15 11:40:15 | 显示全部楼层 |阅读模式 来自: 中国四川自贡

马上注册,结识高手,享用更多资源,轻松玩转三维网社区。

您需要 登录 才可以下载或查看,没有帐号?注册

x
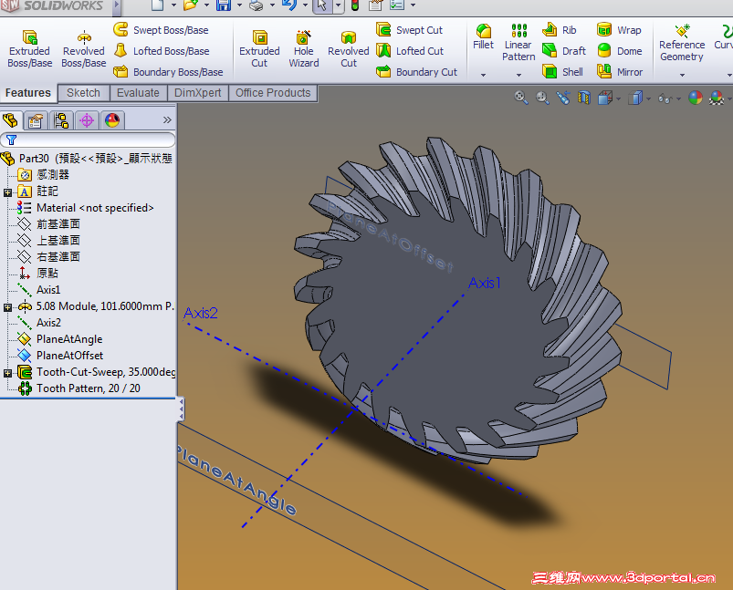
在64位SW2012下生成如图http://file:///C:/Users/LUO/Desktop/1 ; J$ |" S/ h5 ^/ G
不能生成一个完整的齿形,各位遇到过这种情况吗?
 楼主| 发表于 2012-1-15 11:40:50 | 显示全部楼层 来自: 中国四川自贡
1# luo3064
1.png
发表于 2012-1-15 12:03:45 | 显示全部楼层 来自: 德国
与电脑好坏有关,好像配置高的没啥大问题!
发表于 2012-1-15 12:05:57 | 显示全部楼层 来自: 中国江苏常州
sw 要设置为英文菜单
 楼主| 发表于 2012-1-15 12:08:08 | 显示全部楼层 来自: 中国四川自贡
英文也试过,还是一样
 楼主| 发表于 2012-1-15 12:09:46 | 显示全部楼层 来自: 中国四川自贡
在中文菜单下,生成直齿就能生成一个,最后处理一下就好了,关键是现在就一堆曲线,无解得很!
 楼主| 发表于 2012-1-15 12:13:43 | 显示全部楼层 来自: 中国四川自贡
效果还是一样
1.png
发表于 2012-1-15 19:30:00 | 显示全部楼层 来自: 中国重庆
本帖最后由 leeke609731 于 2012-1-15 19:31 编辑 0 |" k8 T& ^* p

+ [  o; f( a; N' W6 l% G自己按照齿轮加工轨迹切除后阵列一下就好了,最好以插件方式运行,要求别太高。
 楼主| 发表于 2012-2-11 17:04:21 | 显示全部楼层 来自: 中国四川自贡
用别的办法可以解决,现在已经掌握了技巧
发表于 2012-2-11 23:52:24 | 显示全部楼层 来自: 中国台湾
本帖最后由 chicago999 于 2012-2-11 23:58 编辑
5 W. z: G& {1 N9 t6 L* l! _
8 T' Z2 X' m# OTEST 一下…
TEST-KO-1.png
TEST-KO-2.png
发表于 2012-4-27 22:46:34 | 显示全部楼层 来自: 中国北京
我也有楼主的遭遇,最后用新建一个平面,在平面上再结合那堆曲线画一个轮廓后放样切除后阵列才弄出来.
; G/ A6 W! I) W- L选项-普通,英文菜单也没用.
发表于 2012-4-27 22:53:15 | 显示全部楼层 来自: 中国广东珠海
为什么不用迈迪插件或者新迪插件生成呢?Gear Trax难道生成的好些。
发表于 2012-4-28 09:56:21 | 显示全部楼层 来自: 中国浙江杭州
这个问题也一直纠结着我,楼上请告知技巧哦
发表于 2012-8-16 21:50:50 | 显示全部楼层 来自: 中国黑龙江齐齐哈尔
我的也是这样。残缺不全。请问哪个哥们能给我发一个geartrax画的螺旋锥齿轮零件。发我的邮箱wfg85036@netease.com。谢谢了。先。
发表于 2012-8-16 21:58:20 | 显示全部楼层 来自: 中国浙江温州
迈迪工具集生成的螺旋伞齿轮很好看啊
发表于 2012-11-9 12:22:40 | 显示全部楼层 来自: 中国山东聊城
我也是用迈迪工具的
发表回复
您需要登录后才可以回帖 登录 | 注册

本版积分规则


Licensed Copyright © 2016-2020 http://www.3dportal.cn/ All Rights Reserved 京 ICP备13008828号

小黑屋|手机版|Archiver|三维网 ( 京ICP备2023026364号-1 )

快速回复 返回顶部 返回列表