QQ登录

只需一步,快速开始

登录 | 注册 | 找回密码

三维网

 找回密码
 注册

QQ登录

只需一步,快速开始

展开

通知     

查看: 2629|回复: 6
收起左侧

[求助] 激光焊在图纸上怎么表示

[复制链接]
发表于 2012-2-8 10:08:46 | 显示全部楼层 |阅读模式 来自: 中国香港

马上注册,结识高手,享用更多资源,轻松玩转三维网社区。

您需要 登录 才可以下载或查看,没有帐号?注册

x
请教一下激光焊在图纸上有没有表示的方法?我查了一下没有专门的符号来表示。
8 `6 j  [( [' ?1 ]8 H它应该是熔化焊的一种,有点像点焊。
4 N$ W" S' `5 X; o+ w0 U: `大家有没有遇到过用激光焊焊一个类似圆周线的情况?
发表于 2012-2-8 10:53:03 | 显示全部楼层 来自: 中国上海
在技术要求里用文字说明.

评分

参与人数 1三维币 +2 收起 理由
天际孤帆 + 2 鼓励交流

查看全部评分

发表于 2012-2-8 13:07:27 | 显示全部楼层 来自: 中国河南新乡
上面楼主说的对,在技术要求里面说明!

评分

参与人数 1三维币 +2 收起 理由
天际孤帆 + 2 鼓励交流

查看全部评分

发表于 2012-2-8 16:18:59 | 显示全部楼层 来自: 中国上海
现在没有统一标准。
发表于 2012-2-8 18:24:15 | 显示全部楼层 来自: 中国广东东莞
本帖最后由 tangcarlos3d 于 2012-2-8 18:27 编辑
/ S# p- }5 T( {: L# c' L/ J" P0 `
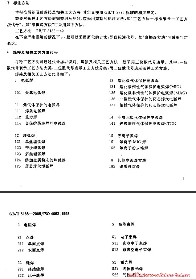
5 a8 I4 w8 U! H! i在图纸上用文字说明:工艺方法+标准编号+工艺方法代号。具体可参见《GB_T5185-2005焊接及相关工艺方法代号》及GB/T3375。
焊接标注方法.jpg

评分

参与人数 1三维币 +4 收起 理由
天际孤帆 + 4 鼓励交流

查看全部评分

发表于 2012-2-8 20:34:42 | 显示全部楼层 来自: 中国广东东莞
附加资料:
& C: p( J( n' u' r/ c7 O% x" {) z1. 《GBT 324-2008 焊缝符号表示法》$ \2 U" I, |! F* h% K5 V. o  ^
2. 《GBT3375-94 焊接术语》) A1 }+ y6 v! T7 ]1 j
3. 《GB_T5185-2005焊接及相关工艺方法代号》

GBT 324-2008 焊缝符号表示法.pdf

1.08 MB, 下载次数: 6

GBT3375-94 焊接术语.part1.rar

1.95 MB, 下载次数: 6

GBT3375-94 焊接术语.part2.rar

51.04 KB, 下载次数: 6

GBT 5185-2005 焊接及相关工艺方法代号.pdf

1.03 MB, 下载次数: 6

发表于 2012-2-12 20:16:25 | 显示全部楼层 来自: 中国山东临沂
外来图纸上面基本都会有焊接方式的注明,很多的图纸会附有相关的标准标准,我遇到过很多这种图纸,操作起来还似乎比较好的,当然,也有不表面焊接工艺以及标准的;
发表回复
您需要登录后才可以回帖 登录 | 注册

本版积分规则


Licensed Copyright © 2016-2020 http://www.3dportal.cn/ All Rights Reserved 京 ICP备13008828号

小黑屋|手机版|Archiver|三维网 ( 京ICP备2023026364号-1 )

快速回复 返回顶部 返回列表