QQ登录

只需一步,快速开始

登录 | 注册 | 找回密码

三维网

 找回密码
 注册

QQ登录

只需一步,快速开始

展开

通知     

查看: 2434|回复: 11
收起左侧

[求助] 车辆走行液压驱动

[复制链接]
发表于 2012-2-12 09:44:43 | 显示全部楼层 |阅读模式 来自: 新加坡

马上注册,结识高手,享用更多资源,轻松玩转三维网社区。

您需要 登录 才可以下载或查看,没有帐号?注册

x
哪位有车辆走行液压驱动比较成熟的驱动部分原理图,请分享一个!1 i' s$ b7 C, b+ z- I) n* b% t* L
两边的轮子由两个液压马达分别驱动,共用一个换向阀,转弯时差速怎么控制呢!1 p2 r6 b" Y- h: ?7 V8 r0 ~
谢谢!
发表于 2012-2-12 12:17:22 | 显示全部楼层 来自: 中国江苏常州
期待中,很想了解
 楼主| 发表于 2012-2-12 23:40:02 | 显示全部楼层 来自: 新加坡
自己顶下$ s8 ^9 J+ e" X1 b/ B% k2 J
哪位有比较成熟的原理图,拿出来分享下( H# Z% Y7 v/ R  }! U0 I" H( G
谢谢!
发表于 2012-2-14 21:15:58 | 显示全部楼层 来自: 中国辽宁大连
公司最近刚接手这方面的业务。网上搜了点资料愿共同讨论。加我:108629748.工程机械液压系统。
 楼主| 发表于 2012-2-14 22:24:48 | 显示全部楼层 来自: 新加坡
大家没有这方面的东西拿出来分享下嘛!!!
发表于 2012-2-15 10:21:33 | 显示全部楼层 来自: 中国北京
不用管它   一般转弯都是靠转向油缸来变动转弯角的,转弯时,位于转弯半径内侧的驱动轮(马达)由于受到阻力的作用,会分一部分油液到位于转弯半径外侧的驱动轮(马达)处,外侧驱动轮阻力小,这样由于供给外侧马达的油液多,所以外侧驱动轮(马达)转速快。这样内侧驱动速度慢,外侧驱动速度快,就能实现转向了。
发表于 2012-2-15 16:00:53 | 显示全部楼层 来自: 中国辽宁大连
发表于 2012-2-15 16:03:42 | 显示全部楼层 来自: 中国辽宁大连
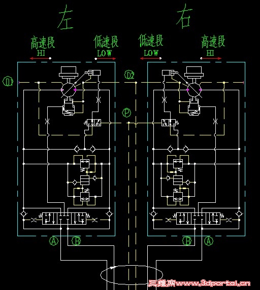
第一次发图片
AE[LC90[$8U%IOWU]OBWYZT.jpg
发表于 2012-2-15 16:20:06 | 显示全部楼层 来自: 中国辽宁大连
请问八楼的朋友,你这个原理图中靠近A,B的那个阀作用是什么?
发表于 2012-2-16 09:12:38 | 显示全部楼层 来自: 中国北京
算是平衡阀,这是挖机行走原理图。可挖机的作用行走马达用的不是同一阀,是两个单独的阀控制的。楼主说的是同一个阀控制两个行走马达的情况!!!
 楼主| 发表于 2012-2-26 10:00:21 | 显示全部楼层 来自: 新加坡
10# dayang9748
1 g# H- y0 _) d; t0 _不好意思,最近一直没上论坛,我说的就是同一个换向阀来控制的。! J/ c5 o0 c7 c6 E9 L; z  U+ \
我知道一般履带吊车,挖掘机什么的,左右侧履带是由两个换向阀来控制速度的!
 楼主| 发表于 2012-2-26 10:02:31 | 显示全部楼层 来自: 新加坡
不用管它   一般转弯都是靠转向油缸来变动转弯角的,转弯时,位于转弯半径内侧的驱动轮(马达)由于受到阻力的作用,会分一部分油液到位于转弯半径外侧的驱动轮(马达)处,外侧驱动轮阻力小,这样由于供给外侧马达的 ..., l' q4 Q' c/ B
dayang9748 发表于 2012-2-15 10:21 http://www.3dportal.cn/discuz/images/common/back.gif

# G2 [3 u9 S( E/ A' [/ |$ L; l0 w" Y5 F* h% L) y8 {
谢谢回复!
/ g; Y$ P$ s! |7 J比如升降机什么的,同一个换向阀来控制行走,高低速由两侧马达并联和串联来实现。请问在告诉状态,转向内外圈马达的速度差怎么处理呢!
发表回复
您需要登录后才可以回帖 登录 | 注册

本版积分规则


Licensed Copyright © 2016-2020 http://www.3dportal.cn/ All Rights Reserved 京 ICP备13008828号

小黑屋|手机版|Archiver|三维网 ( 京ICP备2023026364号-1 )

快速回复 返回顶部 返回列表