QQ登录

只需一步,快速开始

登录 | 注册 | 找回密码

三维网

 找回密码
 注册

QQ登录

只需一步,快速开始

展开

通知     

查看: 1245|回复: 0
收起左侧

[分享] 变压器极性变比不确定度评定

[复制链接]
发表于 2012-2-25 15:28:36 | 显示全部楼层 |阅读模式 来自: 中国湖北武汉

马上注册,结识高手,享用更多资源,轻松玩转三维网社区。

您需要 登录 才可以下载或查看,没有帐号?注册

x
本帖最后由 BJDWL001 于 2012-2-25 15:29 编辑 # E2 w* a# R0 C

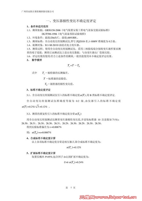
/ O3 G6 |+ Z. d1 A变压器极性变比不确定度评定
  m3 j! z9 k- T! n5 ] 变压器极性变化比不确定度评定.jpg

变压器极性变比不确定度评定.pdf

180.7 KB, 下载次数: 3

评分

参与人数 1三维币 +5 收起 理由
Y305799518 + 5 好资料,感谢您对论坛的支持!

查看全部评分

发表回复
您需要登录后才可以回帖 登录 | 注册

本版积分规则


Licensed Copyright © 2016-2020 http://www.3dportal.cn/ All Rights Reserved 京 ICP备13008828号

小黑屋|手机版|Archiver|三维网 ( 京ICP备2023026364号-1 )

快速回复 返回顶部 返回列表