QQ登录

只需一步,快速开始

登录 | 注册 | 找回密码

三维网

 找回密码
 注册

QQ登录

只需一步,快速开始

展开

通知     

查看: 3861|回复: 17
收起左侧

[分享] Mastercam X6 VS Esprit 2012 是否好用?(欠5已补上)抱歉

[复制链接]
发表于 2012-3-5 11:38:00 | 显示全部楼层 |阅读模式 来自: 中国广东珠海

马上注册,结识高手,享用更多资源,轻松玩转三维网社区。

您需要 登录 才可以下载或查看,没有帐号?注册

x
本帖最后由 fsjt 于 2012-3-6 12:14 编辑 - t$ Q3 o0 M" V

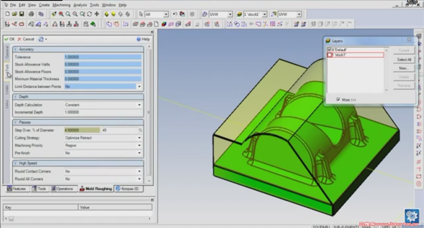
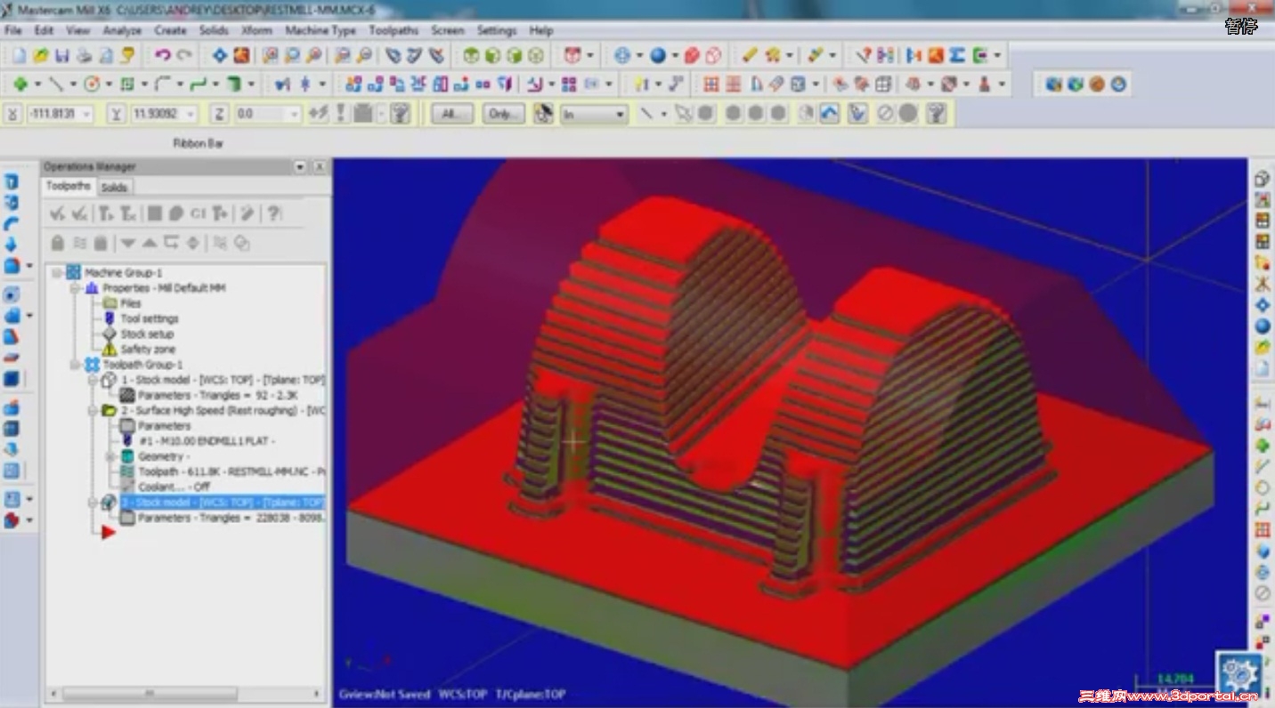
9 k+ `/ j! i8 w* F/ z6 _6 ^! i X6.jpg 5 X8 W! d' N& n1 ^* \# _4 O
( K% A9 x' Q4 h% Q
x6.jpg
4.jpg
5.jpg
6.jpg
 楼主| 发表于 2012-3-5 11:48:53 | 显示全部楼层 来自: 中国广东珠海
本帖最后由 fsjt 于 2012-3-5 11:53 编辑 8 e3 P  F' f) |4 d+ _
, ?! V$ w! m! o! E1 i
Mastercam 以前用MasterCAM8.0编程,连10.0都未用过,8年多断用了,不知此软件的更新攻能如何?看视频感觉不错呀.....
 楼主| 发表于 2012-3-5 12:36:21 | 显示全部楼层 来自: 中国广东珠海
本帖最后由 fsjt 于 2012-3-6 12:05 编辑 ; A8 k" |6 z8 b* @; A0 T0 Y* N( t. F
' z! z. o+ z+ B& {% b- T  d1 ~0 t
视频教程(外文)共14分卷   (欠5已补上)抱歉

Mastercam X6 VS Esprit 2012 - stock model.part01.rar

2 MB, 下载次数: 189

Mastercam X6 VS Esprit 2012 - stock model.part02.rar

2 MB, 下载次数: 210

Mastercam X6 VS Esprit 2012 - stock model.part03.rar

2 MB, 下载次数: 216

Mastercam X6 VS Esprit 2012 - stock model.part04.rar

2 MB, 下载次数: 227

Mastercam X6 VS Esprit 2012 - stock model.part05.rar

2 MB, 下载次数: 205

评分

参与人数 1三维币 +10 收起 理由
路过不买 + 10 好资料,感谢您对论坛的支持!

查看全部评分

 楼主| 发表于 2012-3-5 12:46:27 | 显示全部楼层 来自: 中国广东珠海
本帖最后由 fsjt 于 2012-3-5 12:48 编辑
$ o3 c1 n9 i+ R  B  t/ M
& |. H% u7 L" m4 ~ Mastercam X6 VS Esprit 2012 - stock model.part06.rar (2 MB, 下载次数: 202)

Mastercam X6 VS Esprit 2012 - stock model.part09.rar

2 MB, 下载次数: 231

Mastercam X6 VS Esprit 2012 - stock model.part10.rar

2 MB, 下载次数: 204

 楼主| 发表于 2012-3-5 12:54:24 | 显示全部楼层 来自: 中国广东珠海
Mastercam X6 VS Esprit 2012 - stock model.part11.rar (2 MB, 下载次数: 191)
发表于 2012-3-5 13:42:57 | 显示全部楼层 来自: 中国江苏苏州
0..........................0000000000000000000

评分

参与人数 1三维币 -2 收起 理由
路过不买 -2 灌水

查看全部评分

发表于 2012-3-5 19:27:25 | 显示全部楼层 来自: 中国江苏常州
VS Esprit 2012  ,第一次听说,啥东东?
发表于 2012-3-5 19:55:11 | 显示全部楼层 来自: 中国上海
VS Esprit 2012  ,第一次听说,啥西西
发表于 2012-3-5 21:03:36 | 显示全部楼层 来自: 中国江苏泰州
Mastercam X6 VS Esprit 2012 ,楼主说说这是什么啊?这么多附件下载如果不是需要的。。。。
发表于 2012-3-5 22:09:58 | 显示全部楼层 来自: 中国湖南长沙
3# fsjt
# a+ y$ R  b2 s# M2 K  x1 L6 O3 H1 K少了part05!
6 ~9 X# k* u" W  P7 e8 Eesprit的资料不多啊,希望楼主能补上!
发表于 2012-3-5 22:14:20 | 显示全部楼层 来自: 中国上海
3# fsjt
8 G* M5 ~! _$ [少了part05!3 s) ~, O8 o9 S4 A. Y% @
esprit的资料不多啊,希望楼主能补上!
0 i# M; Q2 g' x. lwp2576 发表于 2012-3-5 22:09 http://www.3dportal.cn/discuz/images/common/back.gif
你的眼光好
发表于 2012-3-5 22:33:43 | 显示全部楼层 来自: 中国福建泉州
VS Esprit 2012是什么东东,以前还没见到过呢
 楼主| 发表于 2012-3-6 12:15:18 | 显示全部楼层 来自: 中国广东珠海
欠5已补上   抱歉!
发表于 2012-4-2 14:41:47 | 显示全部楼层 来自: 中国广东汕头
VS Esprit 2012是什么,用什么用处
发表于 2012-4-5 22:24:22 | 显示全部楼层 来自: 中国江苏苏州
下 了 先   顶顶
发表于 2012-4-7 20:28:12 | 显示全部楼层 来自: 中国山西太原
Espirt 也是一款功能强大的CAM软件!在国内不多,慢走丝模块做得不错,用得多些!
发表于 2012-4-8 19:59:51 | 显示全部楼层 来自: 中国江苏苏州
想关注下esprit车铣模块。
发表于 2012-4-8 20:45:23 | 显示全部楼层 来自: 中国重庆
先下来看看!
发表回复
您需要登录后才可以回帖 登录 | 注册

本版积分规则


Licensed Copyright © 2016-2020 http://www.3dportal.cn/ All Rights Reserved 京 ICP备13008828号

小黑屋|手机版|Archiver|三维网 ( 京ICP备2023026364号-1 )

快速回复 返回顶部 返回列表