QQ登录

只需一步,快速开始

登录 | 注册 | 找回密码

三维网

 找回密码
 注册

QQ登录

只需一步,快速开始

展开

通知     

查看: 2750|回复: 5
收起左侧

[推荐] 这个软件可以替换mastercam的三轴

 关闭 [复制链接]
发表于 2012-4-5 20:01:16 | 显示全部楼层 |阅读模式 来自: 中国广东深圳

马上注册,结识高手,享用更多资源,轻松玩转三维网社区。

您需要 登录 才可以下载或查看,没有帐号?注册

x
本帖最后由 jbzjh 于 2012-4-5 20:10 编辑
+ k$ o: G4 p& s- R0 d: A  O1 i& |( p& C* x9 Q% P! I
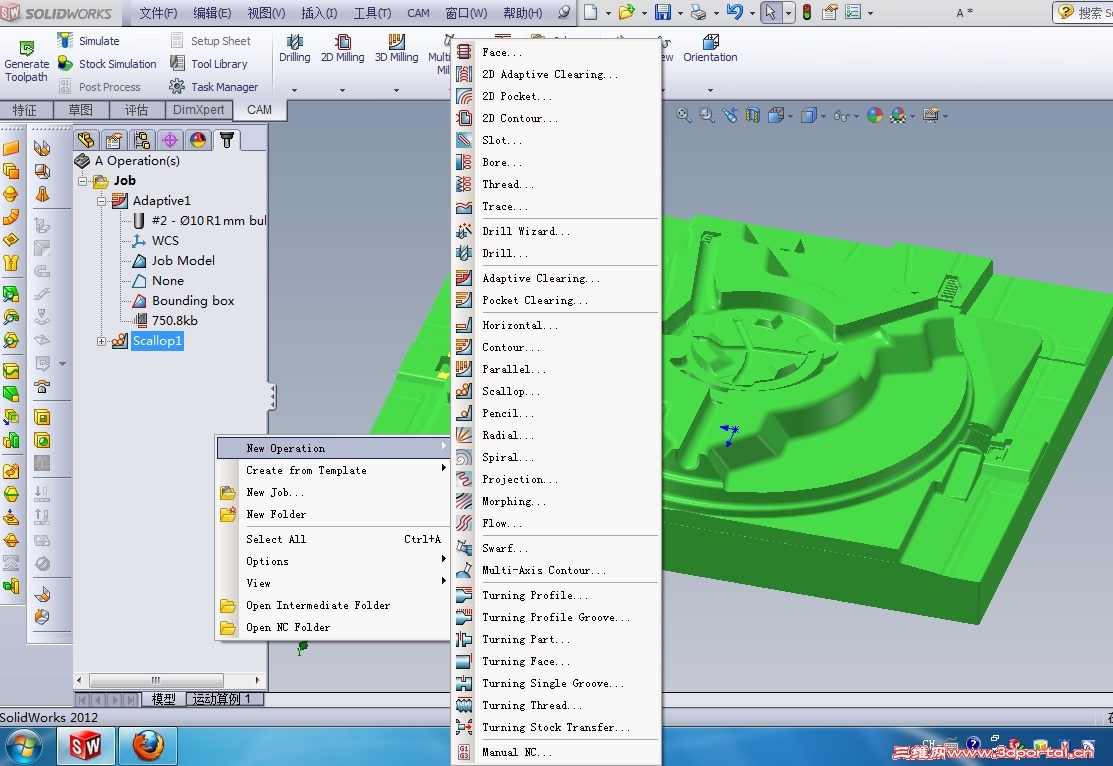
hsmworks这个软件可以替换mastercam的三轴,它的外形,挖槽,倒角,钻孔,铣螺纹,2d加工以及曲面开粗,精加工3d加工,不比mastercam差
9 G3 N9 G. ], ~( I+ h& b7 T3 S; {挂solidworks,只要solidworks图形改变,刀路再生就随图形自动改变,比mastercam方便很多,它也有外挂用于mastercam为hsm,但只有3d加工
a1.jpg
发表于 2012-4-5 20:15:36 | 显示全部楼层 来自: 中国江苏苏州
地球人都知道了
发表于 2012-4-5 20:30:19 | 显示全部楼层 来自: 中国湖北武汉
早知道了。
: J3 g9 e/ d  G  J- T# g/ z4 s# m不过没钱买。
9 J. x; Z8 q1 y1 D# K就用我的9.1,车,洗,复合全搞定。,占用资源还小。* V5 `) C" c0 G+ K
你那个没sw还用不了
发表于 2012-4-5 20:33:41 | 显示全部楼层 来自: 中国山东烟台
HMSWhorks 软件不错.跟MC的HSM完全一样的核心 界面设置也基本类同 上手容易.
未命名.jpg
 楼主| 发表于 2012-4-6 21:29:21 | 显示全部楼层 来自: 中国广东深圳
本帖最后由 jbzjh 于 2012-4-6 21:30 编辑
0 X( W& D  p1 j
地球人都知道了/ f9 J5 i- E+ y2 [8 w( c
sunmingxiao0216 发表于 2012-4-5 20:15 http://www.3dportal.cn/discuz/images/common/back.gif
; D- e0 A* ], |% j& n& I/ ?
地球人都用hsm  for  mastercam用它的3d刀路,很多人都认为mastercam的2d非常好,却不知道hsm的2d刀路也不错
发表于 2013-2-5 18:18:16 | 显示全部楼层 来自: 中国浙江杭州
原来是SW里自带的
发表回复
您需要登录后才可以回帖 登录 | 注册

本版积分规则


Licensed Copyright © 2016-2020 http://www.3dportal.cn/ All Rights Reserved 京 ICP备13008828号

小黑屋|手机版|Archiver|三维网 ( 京ICP备2023026364号-1 )

快速回复 返回顶部 返回列表