QQ登录

只需一步,快速开始

登录 | 注册 | 找回密码

三维网

 找回密码
 注册

QQ登录

只需一步,快速开始

展开

通知     

全站
6天前
查看: 1942|回复: 3
收起左侧

[求助] GB150、JB4732和JB/T4735三个标准有何不同?它们的适用范围是什么

[复制链接]
发表于 2012-4-5 23:12:52 | 显示全部楼层 |阅读模式 来自: 中国内蒙古包头

马上注册,结识高手,享用更多资源,轻松玩转三维网社区。

您需要 登录 才可以下载或查看,没有帐号?注册

x

$ K( \" E1 D  A) uGB150
、JB4732和JB/T4735三个标准有何不同?它们的适用范围是什么
头像被屏蔽
发表于 2012-4-6 15:42:35 | 显示全部楼层 来自: 中国辽宁盘锦
提示: 作者被禁止或删除 内容自动屏蔽
发表于 2012-4-6 17:43:00 | 显示全部楼层 来自: 中国山东青岛
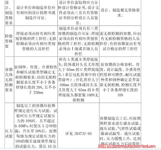
捕获1.JPG + i! O2 g+ F; t0 h4 t; V
捕获2.JPG " X8 j) N$ [) o0 G) Z8 {% {) n0 z
捕获3.JPG

评分

参与人数 1三维币 +10 收起 理由
2374 + 10 应助

查看全部评分

 楼主| 发表于 2012-4-7 07:46:16 | 显示全部楼层 来自: 中国内蒙古包头
3楼院士哥给出的表格分析十分清楚, 关于设计温度的规定应该与时俱进,我再看看GB150-2011
发表回复
您需要登录后才可以回帖 登录 | 注册

本版积分规则


Licensed Copyright © 2016-2020 http://www.3dportal.cn/ All Rights Reserved 京 ICP备13008828号

小黑屋|手机版|Archiver|三维网 ( 京ICP备2023026364号-1 )

快速回复 返回顶部 返回列表