QQ登录

只需一步,快速开始

登录 | 注册 | 找回密码

三维网

 找回密码
 注册

QQ登录

只需一步,快速开始

展开

通知     

查看: 3774|回复: 23
收起左侧

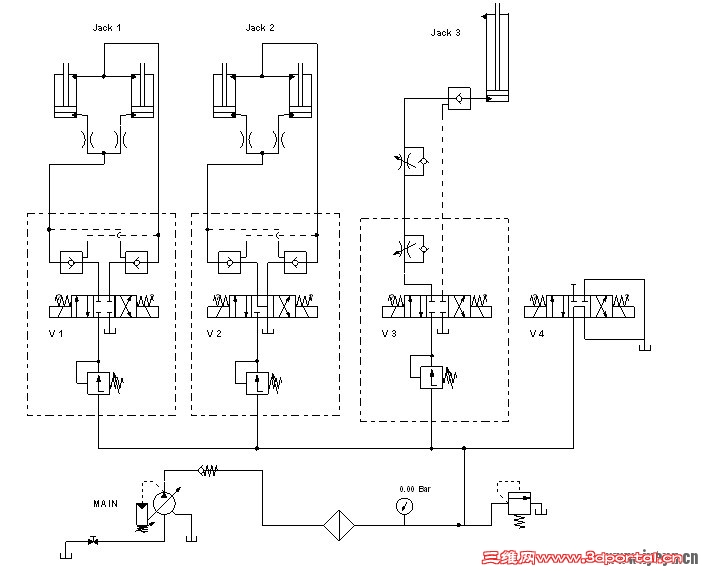
[讨论] 请大家看看这张液压回路图

[复制链接]
发表于 2012-4-8 21:56:23 | 显示全部楼层 |阅读模式 来自: 中国江苏无锡

马上注册,结识高手,享用更多资源,轻松玩转三维网社区。

您需要 登录 才可以下载或查看,没有帐号?注册

x
在网上看到这样原理图,大家看看图中的液控单向阀,和我们平常用的接法不一样,请大家讨论看看,这是个什么用法.
液压回路3.jpg
发表于 2012-4-8 22:00:15 | 显示全部楼层 来自: 中国陕西宝鸡
没有不一样。自己仔细看看就知道了。油缸收回的时候,是被动回缩,所以只要打开液控阀就行了

评分

参与人数 1三维币 +1 收起 理由
9619 + 1 技术讨论

查看全部评分

 楼主| 发表于 2012-4-8 22:03:34 | 显示全部楼层 来自: 中国江苏无锡
一般先导油来自单向阀的下游,这是来自上游的
发表于 2012-4-8 22:53:09 | 显示全部楼层 来自: 中国河南安阳
一般先导油来自单向阀的下游,这是来自上游的
% o- s4 [" b: [. g4 D雨夜孤心 发表于 2012-4-8 22:03 http://www.3dportal.cn/discuz/images/common/back.gif

1 J- \$ ~& o- N4 q. }6 }
  S5 Y5 ]: D: R+ |是不是与使用O型中位机能有关。
& `  K( a  m1 {% ^! x% Z' Q* W$ r! R
没这样使用过,只是猜测。
发表于 2012-4-9 08:51:45 | 显示全部楼层 来自: 中国广东江门
没什么不一样,液压单向阀打开后,油缸靠自重下降。
$ l: y) S7 d7 \( b这种用法很普遍。
发表于 2012-4-9 12:13:19 | 显示全部楼层 来自: 中国江苏无锡
没什么不一样,液压单向阀打开后,油缸靠自重下降。. ?8 a  u' h# w% b+ b6 Y4 [
这种用法很普遍。1 M" A, j, t' k+ w$ L4 m0 N
zhuominyu 发表于 2012-4-9 08:51 http://www.3dportal.cn/discuz/images/common/back.gif

- Z3 A1 t5 @) U( g" [& `LZ说的可能是前面两组液控单向阀,不是最后一个。
头像被屏蔽
发表于 2012-4-9 17:11:14 | 显示全部楼层 来自: 中国广东湛江
提示: 作者被禁止或删除 内容自动屏蔽
发表于 2012-4-9 19:07:37 | 显示全部楼层 来自: 中国河南安阳
请大家讨论时注意:楼主的原理图中液控单向阀的外控油来自于单向阀的出口。区别于常规的油路连接。
 楼主| 发表于 2012-4-9 20:22:31 | 显示全部楼层 来自: 中国江苏苏州
不好意思,是前面两组液控单向阀的接法讨论。
发表于 2012-4-9 20:26:09 | 显示全部楼层 来自: 中国浙江杭州
个人感觉接法虽然很少见,从原理上分析应该没什么问题

评分

参与人数 1三维币 +1 收起 理由
9619 + 1 技术讨论

查看全部评分

 楼主| 发表于 2012-4-9 20:58:13 | 显示全部楼层 来自: 中国江苏苏州
就是要知道为什么要这么接,常规接法也可以啊。
发表于 2012-4-10 08:49:59 | 显示全部楼层 来自: 中国北京
这么接也是为了实现油缸动作前有一定的背压,以使油缸启动平稳。  我觉得控制孔接在单向阀前后应该没什么大碍。

评分

参与人数 1三维币 +1 收起 理由
9619 + 1 技术讨论

查看全部评分

 楼主| 发表于 2012-4-10 20:57:31 | 显示全部楼层 来自: 中国江苏苏州
有没有人 在其他系统里发现这样接法。这样接应该有个说法。
发表于 2012-4-10 21:55:07 | 显示全部楼层 来自: 中国广西南宁
可能是集成块设计的需要

评分

参与人数 1三维币 +2 收起 理由
9619 + 2 技术讨论

查看全部评分

发表于 2012-4-14 10:29:54 | 显示全部楼层 来自: 中国安徽马鞍山
14# 梦里是谁 5 p, u6 R7 P( z) d3 v: R& ]5 l6 r
支持,从出油口来控制另一个单向阀,这样打孔方便点

评分

参与人数 1三维币 +1 收起 理由
9619 + 1 技术讨论

查看全部评分

发表于 2012-4-15 10:50:39 | 显示全部楼层 来自: 中国北京
上面原理有问题,液控单向阀液控口怎么和油缸口接呢,锁不死油缸吧,至少在运行中不稳,分流阀有误差,怎么消除呢?

评分

参与人数 1三维币 +3 收起 理由
9619 + 3 技术讨论

查看全部评分

发表于 2012-4-15 17:22:45 | 显示全部楼层 来自: 中国河南安阳
上面原理有问题,液控单向阀液控口怎么和油缸口接呢,锁不死油缸吧,至少在运行中不稳,分流阀有误差,怎么消除呢?
4 |9 |& n* W* F  ozdp01660 发表于 2012-4-15 10:50 http://www.3dportal.cn/discuz/images/common/back.gif
6 p' `! M2 U. k( l

" }; }2 N3 m' {1 F- V. f" h系统中确实存在这个问题,但不知道原设计为什么这样考虑。
发表于 2012-4-15 21:25:18 | 显示全部楼层 来自: 中国广东深圳
应该是用了叠加式液动单向阀,但换向阀中位用o型阀保压不理想。会下降2mpa左右才能保压。

评分

参与人数 1三维币 +1 收起 理由
9619 + 1 技术讨论

查看全部评分

发表于 2012-4-23 01:04:41 | 显示全部楼层 来自: 中国辽宁鞍山
我感觉,无杆腔进油时候,如果流量过大,压力就会降低,有杆腔的液压单向阀就会关闭。
, ~+ |" y! Y! `- Q7 F; k1 C( j有杆腔进油感觉也是一样的。 1# 雨夜孤心
发表于 2012-4-25 14:09:32 | 显示全部楼层 来自: 中国湖南长沙
没有什么不同,只是JACK 3是一个单作用缸,进油回油都是一根油管,液控单向阀油缸回程时开启,利用负载的自重进行回程。
发表于 2012-4-27 13:55:17 | 显示全部楼层 来自: 中国江苏无锡
是不是与使用O型中位机能有关。
" a9 g# m: n% b, @8 N! g) Y) Y2 ~1 e& {& j+ n4 ~! S# @5 v+ y5 Y
没这样使用过,只是猜测。
9 p  Y0 a6 a6 L9619 发表于 2012-4-8 22:53 http://www.3dportal.cn/discuz/images/common/back.gif

) I' M* w8 S- P+ B, [4 w& |+ U+ R0 l; p' g: ?* w; x
JACK1使用的O型,可是JACK2使用的是Y行中位机能
) m! [& i" {& i. U$ [+ j- }/ T  [这样用的话不能锁住油缸。另外JACK3中的液控单向阀如果要放在这个位置的话,最好用外泄的。
发表于 2012-5-1 17:41:06 | 显示全部楼层 来自: 中国江苏无锡
JACK1使用的O型,可是JACK2使用的是Y行中位机能
- z0 U! T0 X- a( G这样用的话不能锁住油缸。另外JACK3中的液控单向阀如果要放在这个位置的话,最好用外泄的。" l+ P) l6 ^! k' F+ j+ N8 y
afei229 发表于 2012-4-27 13:55 http://3dportal.cn/discuz/images/common/back.gif

7 |; X' R; ^6 K0 h" o2 N. a楼上正解!!!
发表于 2012-5-2 21:20:23 | 显示全部楼层 来自: 中国广东佛山
jack2使用的是Y型阀,其用意何在,看不明白
发表于 2012-5-4 11:51:19 | 显示全部楼层 来自: 中国江苏南京
但从结构原理上看这种接法是对的,只是刚进油瞬间,回油单向阀因为没有充足的压力打不开,回油腔会短暂逼压,当回油单向阀打开回油瞬间,会引起瞬间震动。
发表回复
您需要登录后才可以回帖 登录 | 注册

本版积分规则


Licensed Copyright © 2016-2020 http://www.3dportal.cn/ All Rights Reserved 京 ICP备13008828号

小黑屋|手机版|Archiver|三维网 ( 京ICP备2023026364号-1 )

快速回复 返回顶部 返回列表