QQ登录

只需一步,快速开始

登录 | 注册 | 找回密码

三维网

 找回密码
 注册

QQ登录

只需一步,快速开始

展开

通知     

全站
6天前
查看: 1393|回复: 2
收起左侧

[讨论] 相对于单管板结构,双管板换热器有何优势与劣势呢?希望大家交流

[复制链接]
发表于 2012-4-17 08:28:32 | 显示全部楼层 |阅读模式 来自: 中国内蒙古包头

马上注册,结识高手,享用更多资源,轻松玩转三维网社区。

您需要 登录 才可以下载或查看,没有帐号?注册

x
我厂新上项目中有几台换热器,项目技术方要求使用双管板结构。但对于双管板换热器了解实在有限,相对于单管板结构,双管板换热器有何优势与劣势呢?希望大家交流一下,互相学习,先谢谢大家啦!!
发表于 2012-4-17 09:26:47 | 显示全部楼层 来自: 中国江苏泰州
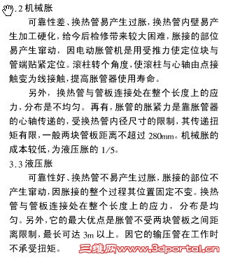
捕获.JPG
发表于 2012-4-17 09:31:24 | 显示全部楼层 来自: 中国江苏泰州
双管板换热器制造的最大难点,是壳程管板的胀焊工序。
3 o# q- Y5 B6 p# {5 n" l! P: ?+ x' ]
捕获.JPG
发表回复
您需要登录后才可以回帖 登录 | 注册

本版积分规则


Licensed Copyright © 2016-2020 http://www.3dportal.cn/ All Rights Reserved 京 ICP备13008828号

小黑屋|手机版|Archiver|三维网 ( 京ICP备2023026364号-1 )

快速回复 返回顶部 返回列表