QQ登录

只需一步,快速开始

登录 | 注册 | 找回密码

三维网

 找回密码
 注册

QQ登录

只需一步,快速开始

展开

通知     

查看: 17896|回复: 69
收起左侧

[讨论] NX 8.5 新功能

[复制链接]
发表于 2012-4-21 07:54:18 | 显示全部楼层 |阅读模式 来自: 中国山东济南

马上注册,结识高手,享用更多资源,轻松玩转三维网社区。

您需要 登录 才可以下载或查看,没有帐号?注册

x
除了官方发布的新功能,还发现NX8.5测试版可以打开以前在UTF8模式下的文件(非UTF8模式下),意外的惊喜;望大家踊跃发掘8.5的新功能。

评分

参与人数 1三维币 +3 收起 理由
astrokylin + 3 技术讨论

查看全部评分

发表于 2012-4-21 08:09:52 | 显示全部楼层 来自: 中国北京
软件还在下载中
发表于 2012-4-21 08:44:39 | 显示全部楼层 来自: 中国吉林长春
这也太快了,才用8.0,还没适应呢,又出新版本了
发表于 2012-4-21 10:11:59 | 显示全部楼层 来自: 中国重庆
有些图标比8.0的好看
发表于 2012-4-21 10:18:15 | 显示全部楼层 来自: 中国河南洛阳
这项功能太好了,这是否就意味着可以完全使用UTF8的模式处理所有的文件,也就是对中文的支持。
 楼主| 发表于 2012-4-21 10:40:23 | 显示全部楼层 来自: 中国山东济南
5# hanxh03
( @. U3 d! N4 \+ {6 G4 @还不能,虽然可以这两种模式下都可以打开文件,但对中文的支持还只是“试用”状态(8.5启动时提示),外挂的乱码依旧存在,后处理、仿真都还不支持,遗憾,但愿正式版能结束试用,真正支持总论路径。
发表于 2012-4-21 11:50:25 | 显示全部楼层 来自: 中国浙江宁波
官方说法是要到nx9.0才真正支持中文环境.
发表于 2012-4-21 11:50:37 | 显示全部楼层 来自: 中国山东潍坊
目前没法谈论新功能,和界面,只是beta,还没定型,还是等正式版出来再讨论吧!
发表于 2012-4-22 08:28:20 | 显示全部楼层 来自: 中国重庆
现在还能不能出个经典的版本。
发表于 2012-4-22 08:35:16 | 显示全部楼层 来自: 中国广东东莞
8.5用进玉好多功能用不了了
 楼主| 发表于 2012-4-22 09:16:53 | 显示全部楼层 来自: 中国山东济南
草图任务中,添加了许多约束条件,特别是中点约束,很好用。
1.JPG
 楼主| 发表于 2012-4-22 09:20:52 | 显示全部楼层 来自: 中国山东济南
钣金模块中,添加了弯曲面的“筋”制作,是比较大的进步。
1.JPG
 楼主| 发表于 2012-4-22 09:28:36 | 显示全部楼层 来自: 中国山东济南
本帖最后由 WHC44 于 2012-4-22 09:32 编辑
/ q  o5 D' i1 n3 l" b, a& b* |; K" {$ b5 j- S; l* C  O
螺旋线可以变直径和螺距,还可以沿线做。
1.JPG
2.JPG
发表于 2012-4-22 09:48:34 | 显示全部楼层 来自: 中国浙江绍兴
非常不错,我也去下个试用一下
 楼主| 发表于 2012-4-22 10:57:22 | 显示全部楼层 来自: 中国山东济南
在操作时,增加了一个小即时菜单,非常明了。
1.JPG
 楼主| 发表于 2012-4-22 11:02:53 | 显示全部楼层 来自: 中国山东济南
旋转时会显示一个“旋转点”,这是一个花哨的功能,呵呵。
1.JPG
发表于 2012-4-22 11:08:29 | 显示全部楼层 来自: 中国广东深圳
有点新东西....就是不知...运行速度上来了没有?
发表于 2012-4-22 11:10:16 | 显示全部楼层 来自: 中国广东深圳
1# WHC44 ( D& j1 _4 k0 P) E0 W& L3 R" K( o- \
就是不知...运行速度上来了没有?8.0的速度让人不能接受.
 楼主| 发表于 2012-4-22 11:18:57 | 显示全部楼层 来自: 中国山东济南
编辑特征中的“编辑尺寸”增加了对“孔”、抽壳、倒角等特征的识别。
1.JPG
发表于 2012-4-22 13:02:29 | 显示全部楼层 来自: 中国浙江宁波
加工选项菜单没有直接的图片显示,而是鼠标箭头放哪个选项哪个就显示
 楼主| 发表于 2012-4-22 13:13:21 | 显示全部楼层 来自: 中国山东济南
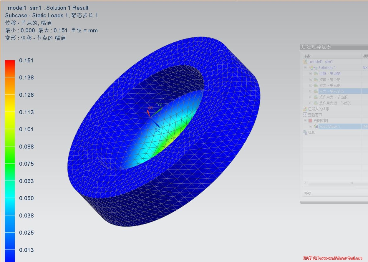
高级仿真只能在UTF8下使用(简体中文版),太不成熟了。但每次的仿真升级,变化都挺大的。
1.JPG
发表于 2012-4-22 13:18:16 | 显示全部楼层 来自: 中国广东东莞
这么多人都没说到加工方面的
发表于 2012-4-22 14:59:26 | 显示全部楼层 来自: 中国广东中山
对呀. cam方面有修改吗?
 楼主| 发表于 2012-4-24 15:38:52 | 显示全部楼层 来自: 中国山东济南
在同步建模中,增加了“标记为凹角”,当圆角标记了以后,移动面的效果如图所示。
1.JPG
 楼主| 发表于 2012-4-24 19:33:50 | 显示全部楼层 来自: 中国山东济南
拔模的变化比较大,增加了从分型面拔模的选项,做分型面拔模方便了许多,特别是锻模、压铸模手工分模非常好用。
1.JPG
发表回复
您需要登录后才可以回帖 登录 | 注册

本版积分规则


Licensed Copyright © 2016-2020 http://www.3dportal.cn/ All Rights Reserved 京 ICP备13008828号

小黑屋|手机版|Archiver|三维网 ( 京ICP备2023026364号-1 )

快速回复 返回顶部 返回列表