QQ登录

只需一步,快速开始

登录 | 注册 | 找回密码

三维网

 找回密码
 注册

QQ登录

只需一步,快速开始

展开

通知     

全站
7天前
查看: 1715|回复: 4
收起左侧

[求助] 螺纹公称直径划分系列的依据是什么?

[复制链接]
发表于 2012-4-26 09:39:39 | 显示全部楼层 |阅读模式 来自: 中国辽宁沈阳

马上注册,结识高手,享用更多资源,轻松玩转三维网社区。

您需要 登录 才可以下载或查看,没有帐号?注册

x
螺纹公称直径划分系列,即第一、第二、第三系列的依据是什么?是按加工的难易程度还是其他的原因?请大家解答一下!谢谢!
发表于 2012-4-26 10:04:42 | 显示全部楼层 来自: 中国山西太原
标准根据使用频率将最常用的螺纹规格列入第一系列,不常用的列入第二、第三系列。这也是为了减少标准件的种类,使生产和使用更加方便,同时还可节约成本。对于加工的难易程度差别不大。
 楼主| 发表于 2012-4-26 10:38:48 | 显示全部楼层 来自: 中国辽宁沈阳
多谢楼上的解答!
发表于 2012-4-26 18:29:39 | 显示全部楼层 来自: 中国广东东莞
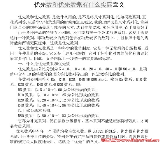
这是由“优先数系列”决定的。最优先的是R5、R10、R20等系列。目的时间少尺寸种类而又能满足绝大部分设计需要。具体意义见附件。
1.jpg
2.jpg
3.jpg
发表于 2012-5-3 17:18:56 | 显示全部楼层 来自: 中国江苏苏州
~~~~~~~~~~~XUEXI
发表回复
您需要登录后才可以回帖 登录 | 注册

本版积分规则

Licensed Copyright © 2016-2020 http://www.3dportal.cn/ All Rights Reserved 京 ICP备13008828号

小黑屋|手机版|Archiver|三维网 ( 京ICP备2023026364号-1 )

快速回复 返回顶部 返回列表