QQ登录

只需一步,快速开始

登录 | 注册 | 找回密码

三维网

 找回密码
 注册

QQ登录

只需一步,快速开始

展开

通知     

查看: 2233|回复: 3
收起左侧

[已解决] AL5052 H36 含义

 关闭 [复制链接]
发表于 2012-5-4 11:58:47 | 显示全部楼层 |阅读模式 来自: 中国广东深圳

马上注册,结识高手,享用更多资源,轻松玩转三维网社区。

您需要 登录 才可以下载或查看,没有帐号?注册

x
本帖最后由 wwjxgz 于 2012-5-6 18:17 编辑 # n. l4 ]! D" O; v" m; J6 H
8 W4 q" k  ~4 y( q/ C
请问AL材的供应状态:O、F、T、H,及后面的数字各代表什么含义啊,GB-T3880-2006中也没说明,特请教!
发表于 2012-5-4 14:40:42 | 显示全部楼层 来自: 中国江苏常州
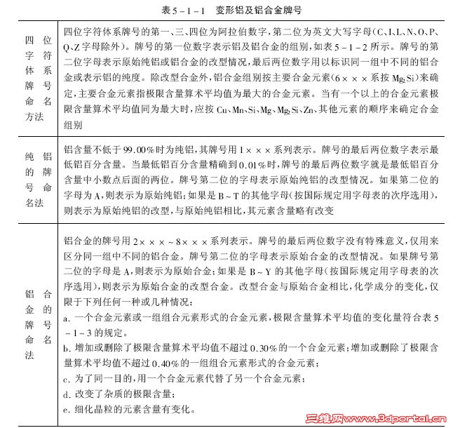
可以参照GB/T16475标准。) q7 l0 j$ Y0 m" U# v
截图01.jpg
0 }4 I5 U0 j9 {1 u3 O4 D 截图00.jpg
发表于 2012-5-4 15:33:23 | 显示全部楼层 来自: 中国上海
铝合金的牌号后面的O、F、T、H,及后面的数字,属于状态代号,详细的规定见标准GB/T 16475-2008《变形铝及铝合金状态代号》:/ c. d8 `: R8 G- G
http://www.3dportal.cn/discuz/viewthread.php?tid=694765

评分

参与人数 1三维币 +3 收起 理由
wwjxgz + 3 应助

查看全部评分

 楼主| 发表于 2012-5-4 18:00:32 | 显示全部楼层 来自: 中国广东深圳
AL的代号含义在“GB/T 16475-2008”中有详尽的规定!有相同疑问的朋友件此标准!再次感谢两位元老的赐教!
发表回复
您需要登录后才可以回帖 登录 | 注册

本版积分规则


Licensed Copyright © 2016-2020 http://www.3dportal.cn/ All Rights Reserved 京 ICP备13008828号

小黑屋|手机版|Archiver|三维网 ( 京ICP备2023026364号-1 )

快速回复 返回顶部 返回列表