QQ登录

只需一步,快速开始

登录 | 注册 | 找回密码

三维网

 找回密码
 注册

QQ登录

只需一步,快速开始

展开

通知     

全站
17小时前
查看: 2132|回复: 24
收起左侧

[求助] 急急急 !哪位钣金高手能帮我看下我出了什么问题!?

[复制链接]
发表于 2012-6-13 14:20:43 | 显示全部楼层 |阅读模式 来自: 中国湖北武汉

马上注册,结识高手,享用更多资源,轻松玩转三维网社区。

您需要 登录 才可以下载或查看,没有帐号?注册

x
我怎么才能把通风网格在弧面上表示出来!
2012-06-13_141547.png
2012-06-13_141611.png

防护网.zip

256.04 KB, 下载次数: 9

发表于 2012-6-13 14:35:02 | 显示全部楼层 来自: 中国安徽合肥
没下你的附件
& _& T! b1 X9 X+ C" n/ P. a6 f自己随便画了画. I, k5 a, f( B3 E5 B. J1 E" V
用包覆应该可以做到你想要的结果
) ~: Z4 b8 Y/ f 包覆.JPG
 楼主| 发表于 2012-6-13 14:37:39 | 显示全部楼层 来自: 中国湖北武汉
这样投影过去的网格大小就不一样了啊!
发表于 2012-6-13 14:40:52 | 显示全部楼层 来自: 中国广东云浮
是包覆不是投影,网格大小不会变的。
 楼主| 发表于 2012-6-13 14:49:48 | 显示全部楼层 来自: 中国湖北武汉
哦!明白了谢谢了!我在展开图上画的网格为什么,变成弧度之后就没有了!
发表于 2012-6-13 14:52:40 | 显示全部楼层 来自: 中国江苏南京
你的原图下载下来竟然打不开啊,2楼的包覆的确不会变形,我也做了一遍
1.jpg
2.jpg
发表于 2012-6-13 14:52:53 | 显示全部楼层 来自: 中国安徽合肥
包覆长度.JPG
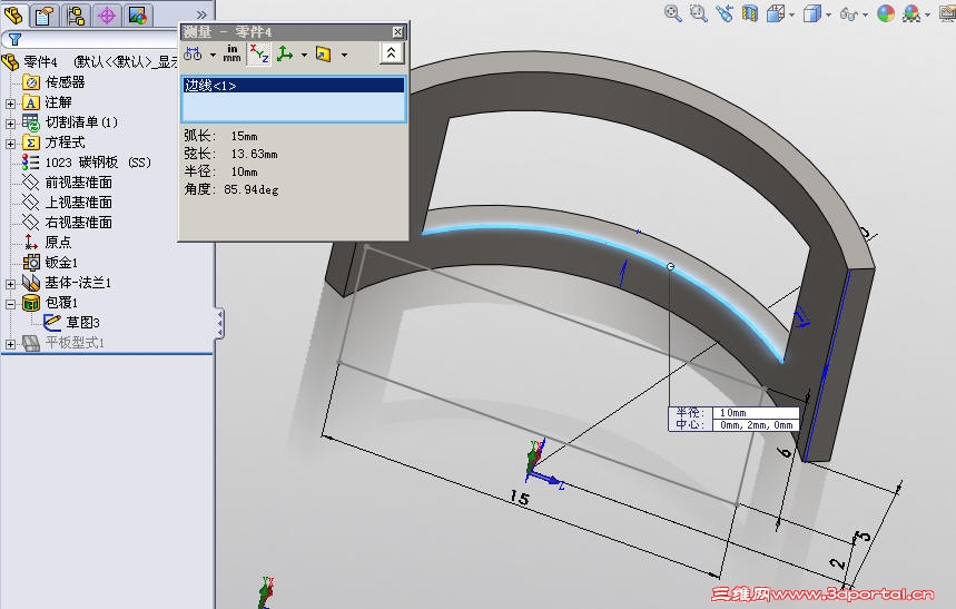
5 ]1 S$ ]: p1 b% @" Z# x; H5 @你是要弧长还是弦长?
发表于 2012-6-13 14:58:30 | 显示全部楼层 来自: 中国广东云浮
不清楚你怎么弄的了,展开后拉伸切除,折叠后并不会消失。
发表于 2012-6-13 15:01:48 | 显示全部楼层 来自: 中国广东云浮
2055228
( T; J) r0 M, J, C) {8 d/ P+ q你是要弧长还是弦长?4 h- \. K; {' M0 z" P
大隐于市 发表于 2012-6-13 14:52 http://www.3dportal.cn/discuz/images/common/back.gif

% k' {1 n' D$ i, L& P- [! y应该就是弧长咯,冲好孔后卷弯,要不然怎么好加工啊。
发表于 2012-6-13 15:04:22 | 显示全部楼层 来自: 中国江苏南京
7# 大隐于市 肯定要保证弧长啦
发表于 2012-6-13 15:17:24 | 显示全部楼层 来自: 中国广东云浮
觉得展开后拉伸切除最好,这样的话弧长会因为卷弯有点变形,但是最实际。包覆只是最理想的状态,实际上做不到吧。
 楼主| 发表于 2012-6-13 15:36:19 | 显示全部楼层 来自: 中国湖北武汉
本帖最后由 koang 于 2012-6-13 15:38 编辑   j" T7 K7 R2 ?3 f1 ^0 {7 A1 g: }. ~' |

; e% n; }9 x7 A5 e3 E( e我是用钣金里面的通风口命令做的
2012-06-13_153824.png
 楼主| 发表于 2012-6-13 15:39:51 | 显示全部楼层 来自: 中国湖北武汉
边回去就没网格了!
发表于 2012-6-13 15:48:55 | 显示全部楼层 来自: 中国广东云浮
你展开时,不要把“平板型式1”解除压缩,而是用“插入—钣金—展开”这个命令。
发表于 2012-6-13 16:18:23 | 显示全部楼层 来自: 中国上海
你展开时,不要把“平板型式1”解除压缩,而是用“插入—钣金—展开”这个命令。' ?" w/ ]4 |3 J8 `. J+ L; e6 Y
oypopen 发表于 2012-6-13 15:48 http://www.3dportal.cn/discuz/images/common/back.gif
这个方法是不错的
发表于 2012-6-13 16:36:14 | 显示全部楼层 来自: 中国安徽合肥
固定面选哪?
发表于 2012-6-13 16:39:08 | 显示全部楼层 来自: 中国广东云浮
固定面选哪?5 {8 ?$ h) \* a1 F6 ^
大隐于市 发表于 2012-6-13 16:36 http://www.3dportal.cn/discuz/images/common/back.gif
& j+ D4 @- n0 I; v  K; S
选侧边一条边线...
 楼主| 发表于 2012-6-13 16:39:24 | 显示全部楼层 来自: 中国湖北武汉
怎么插入展开!我找了半天没找到在那?
 楼主| 发表于 2012-6-13 16:42:03 | 显示全部楼层 来自: 中国湖北武汉
明白了!谢谢大虾了!
发表于 2012-6-13 16:43:24 | 显示全部楼层 来自: 中国江苏南京
按通风口又做了一遍,可是通风口里面那么多孔,你们是怎么一次成型的,我还要阵列下呢,求教
通风口.jpg
发表于 2012-6-13 16:46:17 | 显示全部楼层 来自: 中国广东云浮
11.gif
发表于 2012-6-13 16:48:13 | 显示全部楼层 来自: 中国广东广州
学习了
 楼主| 发表于 2012-6-13 16:51:18 | 显示全部楼层 来自: 中国湖北武汉
直接画的 网格线条用的翼梁
发表于 2012-6-18 07:59:15 | 显示全部楼层 来自: 中国浙江台州
这样的办法不错,
发表于 2012-6-18 08:28:06 | 显示全部楼层 来自: 中国浙江台州
2楼主,我包覆为什么中间不能挖空
发表回复
您需要登录后才可以回帖 登录 | 注册

本版积分规则


Licensed Copyright © 2016-2020 http://www.3dportal.cn/ All Rights Reserved 京 ICP备13008828号

小黑屋|手机版|Archiver|三维网 ( 京ICP备2023026364号-1 )

快速回复 返回顶部 返回列表