QQ登录

只需一步,快速开始

登录 | 注册 | 找回密码

三维网

 找回密码
 注册

QQ登录

只需一步,快速开始

展开

通知     

查看: 1417|回复: 1
收起左侧

[讨论结束] plc课程设计

[复制链接]
发表于 2012-6-15 21:34:19 | 显示全部楼层 |阅读模式 来自: 中国浙江金华

马上注册,结识高手,享用更多资源,轻松玩转三维网社区。

您需要 登录 才可以下载或查看,没有帐号?注册

x
一台双速电动机的PLC控制要求:高低速正反转运行时可相互转换且可以单向低速点动,停车时采用反接制动。
发表于 2012-6-19 22:01:47 | 显示全部楼层 来自: 中国四川成都
本帖最后由 cnxiaomao 于 2012-6-19 22:15 编辑
/ Q8 a7 |" v$ K3 O; {' K: f" S. w& M, S
高低速正反转运行时可相互转换且可以单向低速点动,停车时采用反接制动。
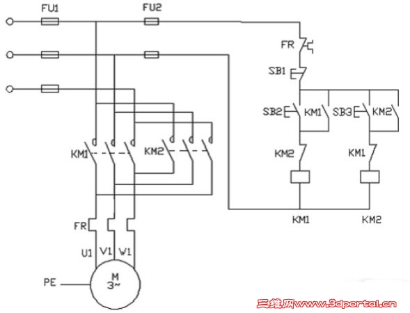
! B4 }7 m, V( K" S要求具有上下、左右、前后等正反方向的运动,这就要求电动机能正反向工作,对于交流感应电动机,一般借助接触器改变定子绕组相序来实现。常规继电控制线路如下图所示。
4 T- U+ P' v3 a. F4 y9 S1 C$ c8 [) ^! T) G  Q3 T5 g3 A
3.jpg 3 B6 u4 \  N( d( j) {& E$ H
在该控制线路中,KM1 为正转交流接触器,KM2 为反转交流接触器,SB1 为停止按钮、SB2 为正转控制按钮,SB3 为反转控制按钮。KM1、KM2 常闭触点相互闭锁,当按下SB2 正转按钮时,KM1 得电,电机正转;KM1 的常闭触点断开反转控制回路,此时当按下反转按钮,电机运行方式不变;若要电机反转,必须按下SB1停止按钮,正转交流接触器失电,电机停止,然后再按下反转按钮,电机反转。若要电机正转,也必须先停下来,再来改变运行方式。这样的控制线路的好处在于避免误操作等引起的电源短路故障。5 S) C2 y9 j/ {/ _5 ]6 r" T4 n2 r' w
7 r8 k# q5 i, L. L5 {
PLC 控制电机正反转I/O 分配及硬件接线:( i) Y+ g/ p0 v& h4 h  s; G5 r
4.jpg * K+ g, x% q4 N# v5 i
接线:按照控制线路的要求,将正转按纽、反转按纽和停止按纽接入PLC 的输入端,将正转继电器和反转继电器接入PLC 的输出端。注意正转、反转控制继电器必须有互锁
* W. z1 n/ y) G! s  T% x接线!  |0 |0 ^) q) `9 l) B  e7 Z

评分

参与人数 1三维币 +3 收起 理由
pangpang + 3 应助。但你的应助并没有完全满足LZ提出的要求。也罢,LZ本来就是以求助的方式,变

查看全部评分

发表回复
您需要登录后才可以回帖 登录 | 注册

本版积分规则


Licensed Copyright © 2016-2020 http://www.3dportal.cn/ All Rights Reserved 京 ICP备13008828号

小黑屋|手机版|Archiver|三维网 ( 京ICP备2023026364号-1 )

快速回复 返回顶部 返回列表