QQ登录

只需一步,快速开始

登录 | 注册 | 找回密码

三维网

 找回密码
 注册

QQ登录

只需一步,快速开始

展开

通知     

查看: 3618|回复: 25
收起左侧

[求助] 求此零件的钣金放样的画法录象!!

[复制链接]
发表于 2012-6-17 08:50:41 | 显示全部楼层 |阅读模式 来自: 中国河北廊坊

马上注册,结识高手,享用更多资源,轻松玩转三维网社区。

您需要 登录 才可以下载或查看,没有帐号?注册

x
哪位高手帮忙用SW09画下,并把步骤录象下来  谢谢  我跟教程 无法完成!

过渡管.pdf

9.47 KB, 下载次数: 37

发表于 2012-6-17 10:08:36 | 显示全部楼层 来自: 中国江苏苏州
希望对你有所帮助,附件, 5.gif 圆管.rar (304.8 KB, 下载次数: 40)
 楼主| 发表于 2012-6-17 14:05:51 | 显示全部楼层 来自: 中国河北廊坊
你用SW版本高,我的没办法打开,谢谢 麻烦在保存下!!
发表于 2012-6-17 14:57:04 | 显示全部楼层 来自: 中国安徽蚌埠
你用SW版本高,我的没办法打开,谢谢 麻烦在保存下!!5 G5 I5 X/ a2 v0 c# ]! @! [
忧愁岁月 发表于 2012-6-17 14:05 http://www.3dportal.cn/discuz/images/common/back.gif

& N- h# \7 q2 B看屏幕录像还不会画吗?看来是不劳而获惯了……
 楼主| 发表于 2012-6-17 19:48:40 | 显示全部楼层 来自: 中国河北廊坊
我要详细步骤,我放样折弯中间部分时候,系统不让放样折弯
发表于 2012-6-17 20:15:01 | 显示全部楼层 来自: 日本
我要详细步骤,我放样折弯中间部分时候,系统不让放样折弯
, J+ n& G1 o/ G( d忧愁岁月 发表于 2012-6-17 19:48 http://www.3dportal.cn/discuz/images/common/back.gif
* O: c# o# T7 N! Z

9 T2 ]0 p+ L) [( \发你的文件上来看看
发表于 2012-6-17 20:18:28 | 显示全部楼层 来自: 中国广东珠海
4# wwwzzzvvv 看来你到那里都要去喷人哦~~~
发表于 2012-6-17 20:46:58 | 显示全部楼层 来自: 日本
分三个步骤
" Y0 V4 l8 f+ z# }$ X, e0 s/ s8 {4 S: n4 J8 y
先做两头的,在利用两头的轮廓,做中间放样- H% }; O/ T! b2 F( q& e4 c3 ?' s5 A4 ?
- D7 h2 g5 I1 F3 `% Y3 r7 |
6 |1 O) }3 @) o$ ~& |' e# b' a& Z
捕获.JPG 捕获1.JPG 捕获3.JPG
捕获2.JPG
发表于 2012-6-17 21:25:40 | 显示全部楼层 来自: 中国江苏无锡
我要详细步骤,我放样折弯中间部分时候,系统不让放样折弯5 q% |: ~3 [% M8 C
忧愁岁月 发表于 2012-6-17 19:48 http://www.3dportal.cn/discuz/images/common/back.gif

# K* I+ ?/ k$ I) K, V& P# @: x5 n' ?( `! b- i* k
你把你文件发上来让大家分析一下,可能只是其中某个特征调整一下就OK!
发表于 2012-6-17 21:27:58 | 显示全部楼层 来自: 中国江苏无锡
4# wwwzzzvvv 看来你到那里都要去喷人哦~~~
2 J) n4 ]1 U! V: }3 G! }* p) aydhuie 发表于 2012-6-17 20:18 http://www.3dportal.cn/discuz/images/common/back.gif
1 v/ [6 {* M  h; _/ P- {

% V; G; T+ k. F1 Q, @2 r6 Z$ x+ K4 g1 n  W9 @
文不对题.............
 楼主| 发表于 2012-6-18 07:45:33 | 显示全部楼层 来自: 中国河北廊坊
谢谢大家,我发下
发表于 2012-6-18 09:18:58 | 显示全部楼层 来自: 中国江苏苏州
8# hongwei_1987jp
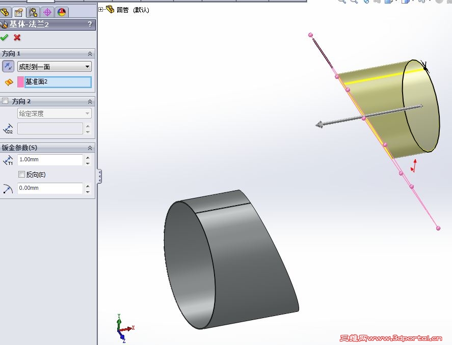
1 f! U+ F6 y1 O0 m& z. t3 N你有没有发现用成型到一面展开后会有警告提示? 3.gif
 楼主| 发表于 2012-6-18 10:07:54 | 显示全部楼层 来自: 中国河北廊坊
大家指点下 哪个步骤错了
QQ截图20120618100309.png
 楼主| 发表于 2012-6-18 10:11:04 | 显示全部楼层 来自: 中国河北廊坊
高手你QQ多少  QQ方便指导
发表于 2012-6-18 11:34:57 | 显示全部楼层 来自: 日本
12# zxchenjian163
, y% j+ i/ d8 m5 \
/ y+ n( v6 A! ?* @# R7 n  C& k知道有提示,没去研究为什么
发表于 2012-6-18 11:36:07 | 显示全部楼层 来自: 日本
14# 忧愁岁月
" m9 F3 S7 _! v# r9 f; J  T5 |7 e2 R) ~# ?
把你的做的SW文件发上来,不是贴图
 楼主| 发表于 2012-6-18 11:37:04 | 显示全部楼层 来自: 中国河北廊坊
大家帮忙看下什么原因呀 我刚接触SW这个软件
 楼主| 发表于 2012-6-18 11:39:00 | 显示全部楼层 来自: 中国河北廊坊
本帖最后由 忧愁岁月 于 2012-6-18 11:57 编辑
( ^& D2 k. O8 ]1 @  j- ]. }* S" [$ x# Y3 c# o" [9 H7 m0 r
大家帮看下
QQ截图20120618104842.jpg

过渡管.rar

58.15 KB, 下载次数: 4

发表于 2012-6-18 11:48:29 | 显示全部楼层 来自: 中国安徽合肥
本帖最后由 大隐于市 于 2012-6-18 11:51 编辑 ' I9 c# ], c- |; q+ \, k/ ?

* I* z: H, K7 v8 ?/ e! Q5 d放样的时候,看看是否有交叉。2 t5 z  _1 L0 F9 o  @+ ^
下面是根据你的图作的,没有问题,可以放样。& F3 d$ K! M% T" O( P
根据你的图作的.jpg
发表于 2012-6-18 12:03:54 | 显示全部楼层 来自: 日本
本帖最后由 hongwei_1987jp 于 2012-6-18 12:12 编辑 7 ?" E7 h, e, l, L- g2 ^
% {& B- X& p# k
12# zxchenjian163
7 \$ X1 n" I! j7 e: w0 K! v1 j7 c7 T! S. \1 `: N" O( P
重新修改了,没有抱错5 `5 C& l, b, U- j' B! R
% v: a2 ]& w  H9 t! K4 }- c
无标题.gif 9 `: {: O9 F- `; I
( E+ q6 H# m7 e" B# G. @
可能到面是不行,会抱错,但觉得也没有影响的,没去考虑报错的问题" {: P8 E" V7 Y: }0 |* W

1 j/ f4 D2 l+ H' D& Y- n8 l: _- s, i7 V& \5 `
用切除麻烦些,可能是比较实际的做法!
发表于 2012-6-18 12:16:49 | 显示全部楼层 来自: 中国江苏苏州
18# 忧愁岁月 看步骤吧。没错兄弟。你选择草图第时候选择起点试试。 36.gif
发表于 2012-6-18 12:18:49 | 显示全部楼层 来自: 中国江苏苏州
20# hongwei_1987jp ! e2 ?4 v. ^. Z: \" Q
这个情况我弄清楚了。实际上是没有给R值,R值随便给>0就不会出现这问题了,
发表于 2012-6-18 12:33:38 | 显示全部楼层 来自: 日本
22# zxchenjian163
1 I9 E' r- J% _% ]1 d: {) w) n) D% X% z  ^3 X# a' ~# A
多谢,这个忽视了,没去看
发表于 2012-6-18 13:23:25 | 显示全部楼层 来自: 中国安徽蚌埠
用钣金放样做了一个,不知对否,供参考吧……
放样钣金.jpg

放样钣金.rar

599.01 KB, 下载次数: 9

 楼主| 发表于 2012-6-20 11:03:06 | 显示全部楼层 来自: 中国河北廊坊
谢谢大家了,我把SW09版本删除了,重新安装的2012版本
发表回复
您需要登录后才可以回帖 登录 | 注册

本版积分规则


Licensed Copyright © 2016-2020 http://www.3dportal.cn/ All Rights Reserved 京 ICP备13008828号

小黑屋|手机版|Archiver|三维网 ( 京ICP备2023026364号-1 )

快速回复 返回顶部 返回列表