QQ登录

只需一步,快速开始

登录 | 注册 | 找回密码

三维网

 找回密码
 注册

QQ登录

只需一步,快速开始

展开

通知     

全站
7天前
查看: 7030|回复: 13
收起左侧

[已答复] 电机正反转的控制方法有哪些?

[复制链接]
发表于 2012-6-27 19:14:24 | 显示全部楼层 |阅读模式 来自: 中国江苏南通

马上注册,结识高手,享用更多资源,轻松玩转三维网社区。

您需要 登录 才可以下载或查看,没有帐号?注册

x
普通三相异步电动机的正反转除了用变频器或2个接触器来控制,还有其它简单的控制方法吗?
发表于 2012-6-27 19:59:25 | 显示全部楼层 来自: 中国四川成都
本帖最后由 cnxiaomao 于 2012-6-27 22:48 编辑 4 j" X4 s& q/ S
5 f) B4 T) s  b1 S  N- Z& G
用断路器,这些功能对于电路保护设计很有帮助。# L5 E; ?6 H' q, I: B3 g
辅助接点(辅助开关):它们是与主接点电隔离的接点,适用于报警和程序开关。辅助接点可用于向操作人员或控制系统告警,发出警报,或在重要应用中接通备用电源
, k. g7 k4 E0 t" u9 R6 p9 r8 T原理图:
% |( d( I3 N/ t; r0 y# h0 n& _ 11.jpg 0 l% a( h/ a+ l. w
8 Q* h8 D2 B! I' Q0 l
已修改,谢谢版主提醒!

评分

参与人数 1三维币 +3 收起 理由
pangpang + 3 热情

查看全部评分

发表于 2012-6-27 22:17:17 | 显示全部楼层 来自: 中国黑龙江哈尔滨
将电池串联,从中间抽一线接电机,从电池组的两端分别接开关K1,K2. 就可控制单线来正反转.
/ @1 p; q" N9 ~) ], c; M如图' H' }7 S7 ~# U
2060368
& d' j) S; c( v' n) ~cnxiaomao 发表于 2012-6-27 19:59 http://www.3dportal.cn/discuz/images/common/back.gif

( C% v( Y+ C* t4 g- c8 M* z2 E: R1 F& o2 |3 m
你有时看帖应助显得有些急燥。LZ明确说的是三相异步电动机,你这里却给出一个小直流机的电路。
发表于 2012-6-29 16:53:34 | 显示全部楼层 来自: 中国北京
看电机是应用在什么环境中 机床中,可以在加4各限位开关实现正反转,或者用PLC实现正反转
发表于 2012-7-4 13:35:34 | 显示全部楼层 来自: 中国天津
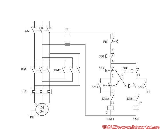
对普通三相异步电动机,改变输入电动机的三相电源相序,就可改变电动机的旋转方向。正反转控制线路就是基于这一原理设计。改变接入电动机三相电源相序的最简单的办法,就是调换其中两相线的位置。正反转控制线路一般都是基于这一方法。一种最简单的控制线路是使用倒顺开关直接使电动机作正反转,但其只适用于电动机容量较小、正反转不很频繁的场合。最常见的还是使用接触器的正反转控制线路。2#帖中给出的就是使用两台接触器的一个典型的具有双重联锁的正反转控制线路。
发表于 2012-7-4 19:28:42 | 显示全部楼层 来自: 中国浙江杭州
简单点可以用倒顺开关实现,也可以用软起动器等方法。
发表于 2012-7-4 22:18:49 | 显示全部楼层 来自: 中国山东青岛
我觉得用plc比较简单,但是要是一个小型的电机在使用plc性价比不高,还不如用接触器控制比较划算
头像被屏蔽
发表于 2012-7-5 08:14:21 | 显示全部楼层 来自: 中国河北衡水
提示: 作者被禁止或删除 内容自动屏蔽
发表于 2012-7-5 17:51:48 | 显示全部楼层 来自: 中国广东惠州
最简单的改变三相异步电动机的正反转的方法就是将其中两项反接就行的,至于控制方法实在是太多了,不同的环境,不同的条件,不同的要求,都会出现不同的控制电路,所以LZ不要想有哪些方法可以来改变正反转,而是应当把握关键来实现。

评分

参与人数 1三维币 +5 收起 理由
pangpang + 5 应助。这才点出了问题的实质。

查看全部评分

发表于 2012-7-6 08:21:33 | 显示全部楼层 来自: 中国天津
本帖最后由 pangpang 于 2012-7-6 18:54 编辑 $ w- Q1 ?; q! b/ n9 W  ?
cnxiaomao 发表于 2012-6-27 19:59 http://www.3dportal.cn/discuz/static/image/common/back.gif4 w0 O: ]$ L+ K0 ]% G, e" ?
用断路器,这些功能对于电路保护设计很有帮助。, w2 V* p6 E5 y% o3 C" f
辅助接点(辅助开关):它们是与主接点电隔离的接点,适用 ...
' {% a8 S. t$ |' P/ p  f$ j9 g

1 k" u" n2 s: l5 j% G这是使用两台接触器的典型的具有双重联锁的电动机正反转控制线路。“用断路器”的说法则有画蛇添足之嫌,图中的QS虽可能使用的是断路器器件,但在这里的主要作用是隔离,属隔离开关。
发表于 2012-7-6 08:27:34 | 显示全部楼层 来自: 中国天津
diyuhuo 发表于 2012-6-29 16:53 static/image/common/back.gif
9 p4 W9 B: X. c1 S) G; l看电机是应用在什么环境中 机床中,可以在加4各限位开关实现正反转,或者用PLC实现正反转

& C& x9 E+ l" M“....加4各限位开关实现正反转,或者用PLC实现正反转.”9 S. R, x! l# ^0 ~: P. l1 ~# P
你这仅是给出了发出电机换向指令的方法,执行电动机正反转换向操作还是要通过接触器执行。
发表于 2012-7-6 08:33:28 | 显示全部楼层 来自: 中国浙江宁波
三相异步电动机的正反转控制:
; W/ C7 z/ F1 W0 E1.倒顺开关 2.接触器控制正反转 3变频控制  4.软起动  5.PLC控制  E3 p7 F, Q1 o, n/ U" I( I$ q! c
前者价低,只能用于小容量电机,后者就是价格成本高。
发表于 2012-7-6 08:37:50 | 显示全部楼层 来自: 中国天津
jake2008y 发表于 2012-7-4 19:28 static/image/common/back.gif
( W0 \, s0 H. h简单点可以用倒顺开关实现,也可以用软起动器等方法。

3 f. A% p* A& x2 g/ T* g8 h“软起动器”,如果没有附加额外的措施,单纯的软启动器不能实现换向控制吧?
发表于 2012-7-6 10:21:04 | 显示全部楼层 来自: 中国浙江杭州
pangpang 发表于 2012-7-6 08:37 static/image/common/back.gif
5 G6 e3 J% K. }  u“软起动器”,如果没有附加额外的措施,单纯的软启动器不能实现换向控制吧?
, @1 T2 @+ _4 p; l0 C' [! S
不好意思,想当然了,软启动器与变频器不同,目前确实没有正反转功能。
发表回复
您需要登录后才可以回帖 登录 | 注册

本版积分规则


Licensed Copyright © 2016-2020 http://www.3dportal.cn/ All Rights Reserved 京 ICP备13008828号

小黑屋|手机版|Archiver|三维网 ( 京ICP备2023026364号-1 )

快速回复 返回顶部 返回列表