QQ登录

只需一步,快速开始

登录 | 注册 | 找回密码

三维网

 找回密码
 注册

QQ登录

只需一步,快速开始

展开

通知     

全站
2天前
查看: 1571|回复: 4
收起左侧

[求助] 内腔加工

[复制链接]
发表于 2012-8-11 23:11:26 | 显示全部楼层 |阅读模式 来自: 中国湖南株洲

马上注册,结识高手,享用更多资源,轻松玩转三维网社区。

您需要 登录 才可以下载或查看,没有帐号?注册

x
本帖最后由 hjszz 于 2012-8-11 23:41 编辑
+ |4 I: N! @: r1 q
; [9 F4 u; x3 t! v  X. `! Q$ ?# |; H各位大侠,附件中零件中间内腔用何种加工方式加工最合适,感谢!!!
1624217377.jpg

料盒.rar

13.94 KB, 下载次数: 9

发表于 2012-8-11 23:17:45 | 显示全部楼层 来自: 中国广东东莞
只挖中间吗?
发表于 2012-8-11 23:18:50 | 显示全部楼层 来自: 中国江苏苏州
说的太不清楚了
发表于 2012-8-12 00:44:08 | 显示全部楼层 来自: 中国广东东莞
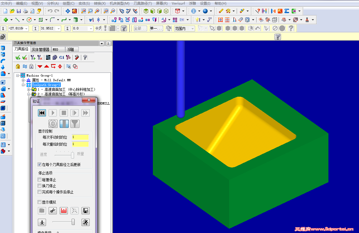
效果以下
0 K+ n3 ^+ P, o a.png
 楼主| 发表于 2012-8-12 12:49:47 | 显示全部楼层 来自: 中国湖南株洲
yuanmeto 发表于 2012-8-12 00:44 static/image/common/back.gif* E) v. l$ h  q9 [: `
效果以下

1 M6 T+ v: p7 u请提供一个刀路文件学学,谢谢!!!!
发表回复
您需要登录后才可以回帖 登录 | 注册

本版积分规则

Licensed Copyright © 2016-2020 http://www.3dportal.cn/ All Rights Reserved 京 ICP备13008828号

小黑屋|手机版|Archiver|三维网 ( 京ICP备2023026364号-1 )

快速回复 返回顶部 返回列表