QQ登录

只需一步,快速开始

登录 | 注册 | 找回密码

三维网

 找回密码
 注册

QQ登录

只需一步,快速开始

展开

通知     

查看: 1466|回复: 3
收起左侧

[已答复] 素材的問題

[复制链接]
发表于 2013-1-4 22:24:52 | 显示全部楼层 |阅读模式 来自: 中国台湾

马上注册,结识高手,享用更多资源,轻松玩转三维网社区。

您需要 登录 才可以下载或查看,没有帐号?注册

x
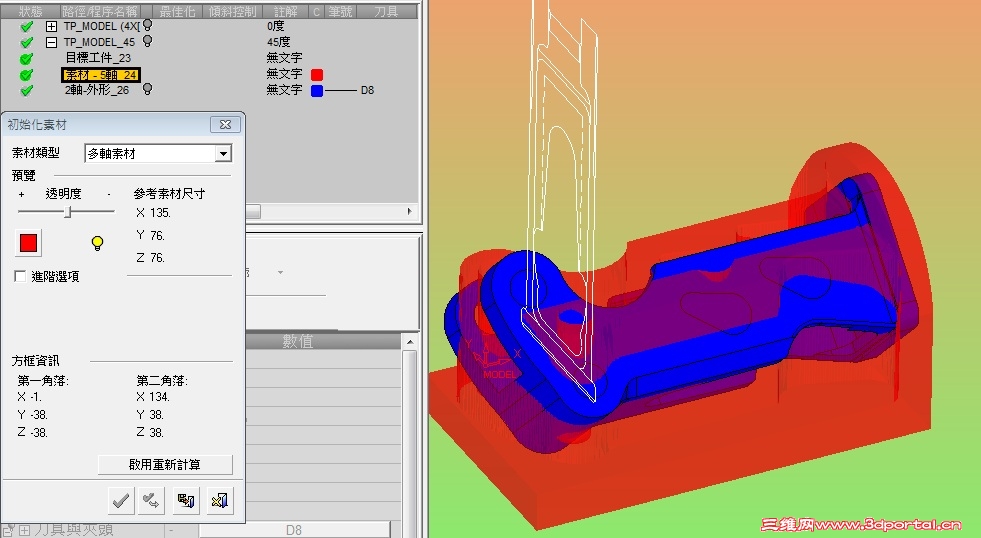
我完成了0度 我將圖旋轉45度後 可以沿用上一次加工完的素材嗎??
$ h! }) f. E) u' ~問題點出在素材沒跟著旋轉 所以無法使用 要如何解決呢$ u: S7 I! n2 o# m; _
, f; e( s3 M- t! Q9 ]
我的cimatron裡沒有4軸的機床模擬 是要自己畫 還是要去哪抓呢
发表于 2013-1-5 09:30:25 | 显示全部楼层 来自: 中国浙江衢州
本帖最后由 xojian 于 2013-1-5 09:37 编辑
. V( l/ K- t9 |9 P5 Y
; D5 _1 `: U9 K5 j  x1 S' z+ _  c楼主以什么方式创建毛坯的呢?是多轴毛坯吗7 N+ ~- K" x4 K  D% l9 T
比如说你0度是用曲面或者限制盒等方式建立毛坯的,然后你转45度写的刀路要用多轴毛坯的方式建立毛坯,方能记忆上次留下的毛坯
发表于 2013-1-5 15:32:58 | 显示全部楼层 来自: 中国浙江绍兴
想必楼主加工思路有问题建议到一下链接学习一下:5 s; x9 g; g( Q! B
Cimatron五轴教程( u7 ^1 R0 S& c/ M
 楼主| 发表于 2013-1-5 22:29:43 | 显示全部楼层 来自: 中国台湾
本帖最后由 alex791216 于 2013-1-5 22:48 编辑 5 H' S0 L; V4 q- m5 y# u9 j
xojian 发表于 2013-1-5 09:30 static/image/common/back.gif
0 y  [' N" U8 l) e# T: x$ j楼主以什么方式创建毛坯的呢?是多轴毛坯吗
# S: I* r8 R3 G- Z; I; j7 x比如说你0度是用曲面或者限制盒等方式建立毛坯的,然后你转45度 ...

5 q6 |- T2 B  K" _, h你好!!% i) ~1 J' v. p* u; _
我有使用多轴毛胚 的方式建立毛胚  c& }1 R1 g/ O6 F; g! S$ S

/ U) v: `+ U& e  N2 S. `6 P4 W- R可是毛胚 还是在0度 我图已经转45度了 毛胚没转动
0 N; ]2 d$ H' _$ I" ~$ S
$ ~) x$ V" L) [$ m0 c对了是因为我是转图 而不是转座标的问题吗?& p8 J+ k6 y: k: _9 |) `+ s
我没有在创建新的座标系 而是用原本的座标系转图
) ]  {) ]6 N9 N( ~. Y因为后处理无法支援多座标
未命名.jpg
发表回复
您需要登录后才可以回帖 登录 | 注册

本版积分规则


Licensed Copyright © 2016-2020 http://www.3dportal.cn/ All Rights Reserved 京 ICP备13008828号

小黑屋|手机版|Archiver|三维网 ( 京ICP备2023026364号-1 )

快速回复 返回顶部 返回列表