QQ登录

只需一步,快速开始

登录 | 注册 | 找回密码

三维网

 找回密码
 注册

QQ登录

只需一步,快速开始

展开

通知     

全站
8天前
查看: 2450|回复: 6
收起左侧

[已解决] 螺丝的扭距通用标准

 关闭 [复制链接]
发表于 2006-7-11 10:25:01 | 显示全部楼层 |阅读模式 来自: 中国江苏常州

马上注册,结识高手,享用更多资源,轻松玩转三维网社区。

您需要 登录 才可以下载或查看,没有帐号?注册

x
哪位能够提供螺丝的扭距通用标准,谢谢!+ a% Z- q3 D4 \1 i* D

1 G0 a, P0 F2 x, d& e, v[ 本帖最后由 userkypdy 于 2007-3-20 19:49 编辑 ]
发表于 2006-7-18 21:16:34 | 显示全部楼层 来自: 中国山东聊城
这里有一个汽车用螺纹紧固件拧紧扭矩规范

汽车用螺纹紧固件拧紧扭矩规范.rar

1.55 KB, 下载次数: 46

发表于 2007-3-14 10:36:21 | 显示全部楼层 来自: 中国陕西宝鸡
我这里有一个普通螺栓的拧紧力矩表,也是汽车用的,不过它是附在一个装配技术要求里的。
6 A( B4 W4 S( }* y需不需要都可以看一下,这个装配技术要求写的不错。

装配技术要求.rar

36.1 KB, 下载次数: 36

发表于 2007-3-14 11:27:10 | 显示全部楼层 来自: 中国山东临沂
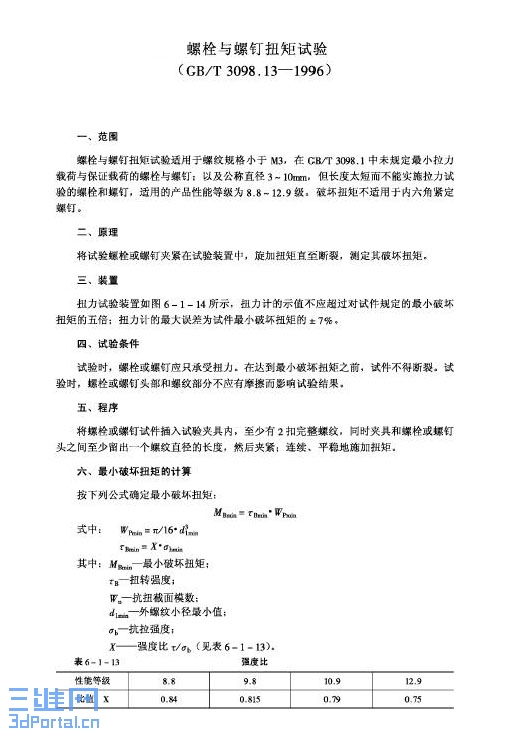
螺栓与螺钉扭矩试验GB/T3098.13-1996
螺栓与螺钉扭矩试验1.jpg
发表于 2007-3-27 10:35:04 | 显示全部楼层 来自: 中国山东泰安
谢谢两位提供资料的朋友,我都下来看了,很有用。
发表于 2007-3-28 17:55:46 | 显示全部楼层 来自: 中国上海
附件: 汽车用螺纹紧固件拧紧扭矩规范.rar (2006-7-18 21:16, 1.55 K)
) U/ P  o7 m' e# ?1 |7 E* Q4 e- O这份资料好像缺少图片吧
发表于 2008-1-16 11:12:06 | 显示全部楼层 来自: 中国广东中山
我要下!!!!可下不了!!
发表回复
您需要登录后才可以回帖 登录 | 注册

本版积分规则


Licensed Copyright © 2016-2020 http://www.3dportal.cn/ All Rights Reserved 京 ICP备13008828号

小黑屋|手机版|Archiver|三维网 ( 京ICP备2023026364号-1 )

快速回复 返回顶部 返回列表