QQ登录

只需一步,快速开始

登录 | 注册 | 找回密码

三维网

 找回密码
 注册

QQ登录

只需一步,快速开始

展开

通知     

查看: 1512|回复: 9
收起左侧

[求助] 天花板呢,高手呢,我这遇到一个相当麻烦的问题,大家速度来帮我思考谢谢

[复制链接]
发表于 2013-1-29 20:11:05 | 显示全部楼层 |阅读模式 来自: 中国北京

马上注册,结识高手,享用更多资源,轻松玩转三维网社区。

您需要 登录 才可以下载或查看,没有帐号?注册

x
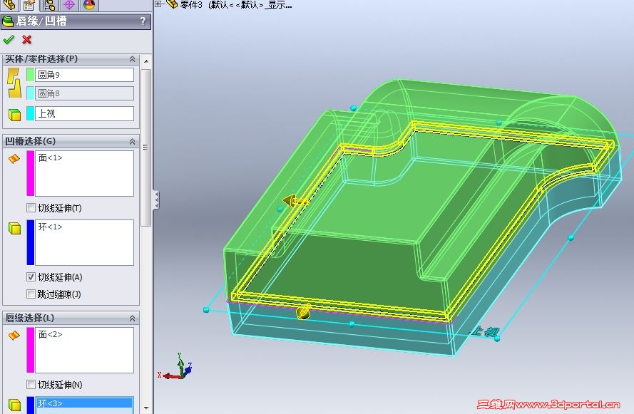
1.JPG
: r% g! Z( N4 w  b. Q- x2 w) ?0 o6 `
我用那个命令就是不让我进行,老是跳出下面这个提示:
# d5 Q, Z* @. g 2.JPG   c: j9 `% s4 ?- K0 C, b; J

: J1 T' j2 u7 i+ A- I7 N; d" s这是怎么回事啊,我传下源文件 ,是2013的,大家帮我解决一下,谢谢了。1 \6 g9 A( O+ x* U( f2 b7 a

5 ]5 T. U' }, R7 U0 u8 J& |6 A 零件3.rar (591.06 KB, 下载次数: 13)
 楼主| 发表于 2013-1-29 20:12:04 | 显示全部楼层 来自: 中国北京
可是我是没有任何错误,感觉,不知道为什么不让命令进行。
发表于 2013-1-29 21:16:10 | 显示全部楼层 来自: 中国辽宁本溪
2013的打不开了!!!!!!!!
发表于 2013-1-29 21:57:27 | 显示全部楼层 来自: 中国江苏南京
打不开2013
发表于 2013-1-29 22:26:30 | 显示全部楼层 来自: 中国台湾
試了,沒問題..- K0 O) s& N* s* q# ~2 o; L
如提示..你選的線或面有問題....
+ f% w: }0 M& m8 J8 y& x9 y; D: q  _8 y
test.jpg + J# w$ Z' ?8 S/ |, Y

" U: u/ [0 H: s! C1 X不常畫這東西的話...用手動的應該還比較快..
发表于 2013-1-30 08:36:04 | 显示全部楼层 来自: 中国湖南长沙
.0..不会
  Y9 v- D8 y2 _- v1 l4 d
 楼主| 发表于 2013-1-30 09:01:35 | 显示全部楼层 来自: 中国北京
neko 发表于 2013-1-29 22:26 static/image/common/back.gif
7 u0 T, l3 V4 G& y  V/ _試了,沒問題..
( T! u5 H. [6 x; U如提示..你選的線或面有問題....
; K5 ~$ l" z  N/ M) y* J  ?/ g
你选那线时有什么技巧吗,
: U; Z3 N4 {2 W- ~$ [6 B我已经试了不下十次了,6 F3 G/ D3 E/ o! Z; X
真是老提示那个信息,+ u" V' }7 s  }1 a. [1 p
我以前用这个命令没有任何 问题的。
发表于 2013-1-30 10:25:33 | 显示全部楼层 来自: 中国台湾
wcs8848 发表于 2013-1-30 09:01 static/image/common/back.gif
/ y3 f5 L' t) t0 r* Q/ G你选那线时有什么技巧吗,
% C9 \) q: v' r) E我已经试了不下十次了,3 ]! \' Z" e+ B! B; h7 k
真是老提示那个信息,
; x7 B8 P0 B" t- s/ J4 l, m( l  Q
總有鬼打牆的時候.
- s+ }. }  g4 O! C& h, s" H這時候要換個思路.." @, g1 n. T' M5 B9 r8 Q6 b, ^& ?
" m. B0 e9 G* W! F7 ?) H
選別的線試試..或用手動的畫就好..
 楼主| 发表于 2013-1-30 12:39:37 | 显示全部楼层 来自: 中国北京
neko 发表于 2013-1-30 10:25 static/image/common/back.gif
# K5 Y+ z: c; u7 L; {/ L總有鬼打牆的時候.
+ J! c* x) p4 B, {# [這時候要換個思路..
0 A2 e) ^$ i  e9 o
嗯,
; C/ ^+ J" L2 o# y1 l* ^& E/ c对了,您 能不能发一下您 改过的那个图档给我,我看下有什么更快方法 发现问题所在吗
4 v' p! K8 t6 H" \' i3 Z6 f  \5 ?4 F) V# ?! g
谢谢
发表于 2013-1-30 19:19:25 | 显示全部楼层 来自: 中国台湾
wcs8848 发表于 2013-1-30 12:39 static/image/common/back.gif
! k: u, M( e3 T9 A4 Y嗯,% L9 q" N/ I. g" M8 s8 \% A
对了,您 能不能发一下您 改过的那个图档给我,我看下有什么更快方法 发现问题所在吗
$ T0 ^* _/ O0 D0 q
....9 c. e2 V: |7 u% U5 a; A

7 g) c7 T+ t2 c" ] 零件3.zip (773.93 KB, 下载次数: 4)
发表回复
您需要登录后才可以回帖 登录 | 注册

本版积分规则


Licensed Copyright © 2016-2020 http://www.3dportal.cn/ All Rights Reserved 京 ICP备13008828号

小黑屋|手机版|Archiver|三维网 ( 京ICP备2023026364号-1 )

快速回复 返回顶部 返回列表