QQ登录

只需一步,快速开始

登录 | 注册 | 找回密码

三维网

 找回密码
 注册

QQ登录

只需一步,快速开始

展开

通知     

查看: 1568|回复: 10
收起左侧

[求助] 组合曲线问题

[复制链接]
发表于 2013-3-17 14:23:20 | 显示全部楼层 |阅读模式 来自: 中国上海

马上注册,结识高手,享用更多资源,轻松玩转三维网社区。

您需要 登录 才可以下载或查看,没有帐号?注册

x
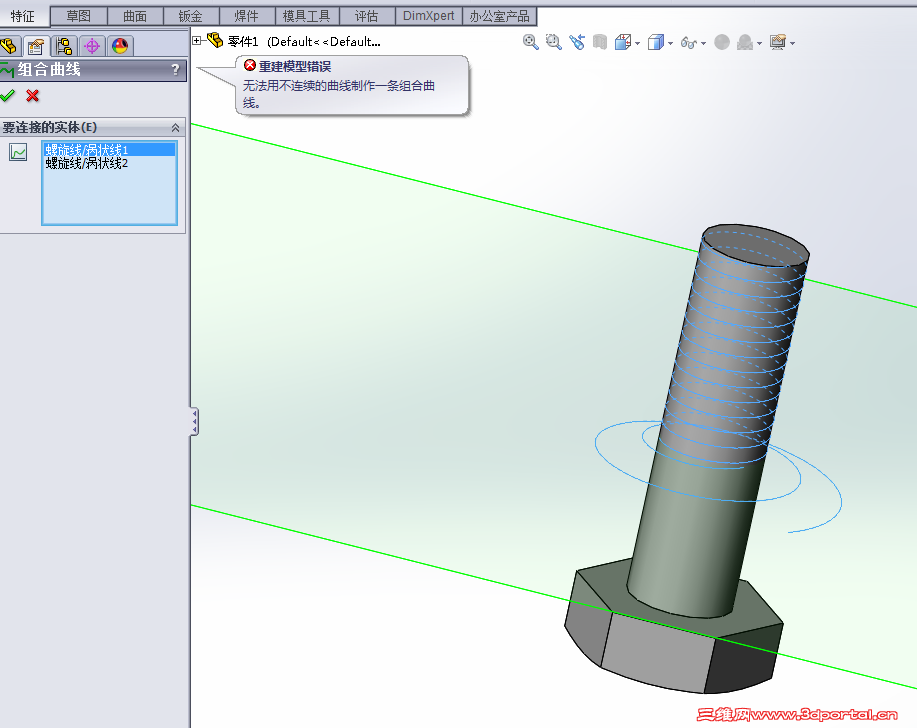
组合曲线出现如图错误提示咋回事?以前也这样画都没出现这种现象不知现在怎么回事?是软件那里没有设置好还是怎么回事。而且我是跟着教程一步一步画的。求高手帮忙
捕获.PNG
发表于 2013-3-17 15:18:14 | 显示全部楼层 来自: 中国浙江杭州
错误提示说得很清楚,两条曲线首位相连才能做组合曲线,所以楼主您这个不行。; d' C. J) X: v% d0 p0 [# \
可是试着变一下起始角度、旋转方向等参数。
 楼主| 发表于 2013-3-17 15:32:39 | 显示全部楼层 来自: 中国上海
都试过了没用
 楼主| 发表于 2013-3-17 15:34:01 | 显示全部楼层 来自: 中国上海
都试过了没有用就是连不上
发表于 2013-3-17 18:58:04 | 显示全部楼层 来自: 中国山东青岛
基准面与螺旋线顶点重合,在画涡状线与螺旋线重合
发表于 2013-3-17 20:15:55 | 显示全部楼层 来自: 中国广东揭阳
呵呵,楼主你是想做车螺纹退刀修尾吗?你可以螺旋线变距
发表于 2013-3-17 21:43:54 | 显示全部楼层 来自: 中国河北邯郸
你可把要连的线的两端插入点,之后再重合。这样就可以顺利组合曲线了。
发表于 2013-3-18 12:51:36 | 显示全部楼层 来自: 中国上海
楼主看看是不是要的这个结果!
发表于 2013-3-18 12:54:09 | 显示全部楼层 来自: 中国上海
郁闷 在公司里 上传不了 视频文件 楼主留邮箱我发过来吧
发表于 2013-3-18 13:37:46 | 显示全部楼层 来自: 中国上海
估计 是你没 转成草图线的缘故吧
 楼主| 发表于 2013-3-18 15:04:03 | 显示全部楼层 来自: 中国上海
谢谢大家解决了
发表回复
您需要登录后才可以回帖 登录 | 注册

本版积分规则


Licensed Copyright © 2016-2020 http://www.3dportal.cn/ All Rights Reserved 京 ICP备13008828号

小黑屋|手机版|Archiver|三维网 ( 京ICP备2023026364号-1 )

快速回复 返回顶部 返回列表