QQ登录

只需一步,快速开始

登录 | 注册 | 找回密码

三维网

 找回密码
 注册

QQ登录

只需一步,快速开始

展开

通知     

查看: 2670|回复: 9
收起左侧

[原创] 四轴零件练习

[复制链接]
发表于 2013-4-23 11:26:20 | 显示全部楼层 |阅读模式 来自: 中国安徽安庆

马上注册,结识高手,享用更多资源,轻松玩转三维网社区。

您需要 登录 才可以下载或查看,没有帐号?注册

x
本帖最后由 密密麻麻 于 2013-5-9 11:56 编辑
4 C. b( A7 h' g6 d  d4 X4 n
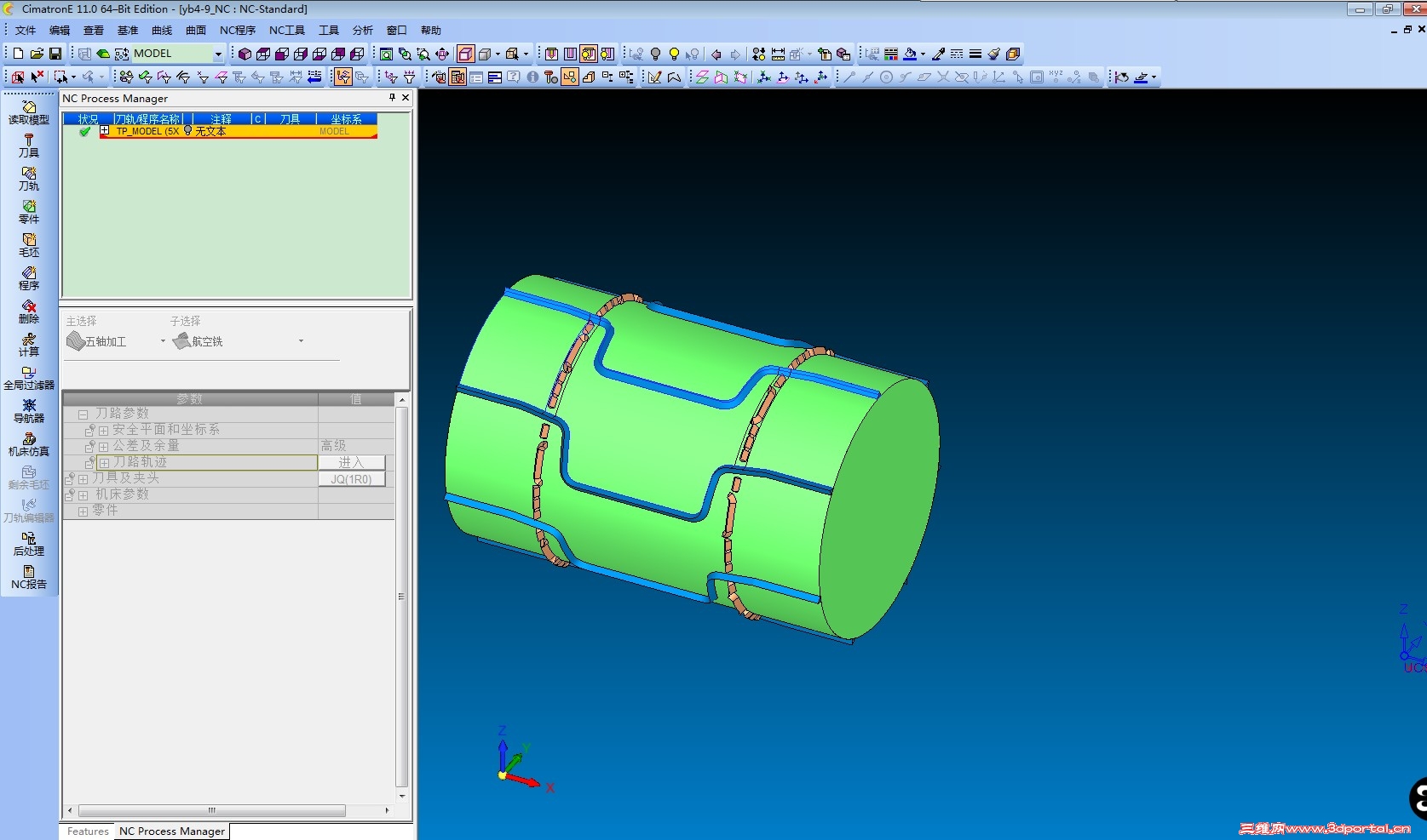
( n' t: i  U1 y8 z* w四轴加工程序
2 d: w3 ~. [. z/ F: L8 m4 N0 I. _/ r
1.jpg
2.jpg
3.jpg
J~N(3EK)29})ONS~L1)V4DP.jpg

yb4-9_NC过切已更新.part1.rar

4 MB, 下载次数: 107

yb4-9_NC过切已更新.part2.rar

4 MB, 下载次数: 97

yb4-9_NC过切已更新.part3.rar

4 MB, 下载次数: 94

yb4-9_NC过切已更新.part4.rar

740.24 KB, 下载次数: 64

评分

参与人数 1三维币 +10 收起 理由
密密麻麻 + 10 好资料,感谢您对论坛的支持!

查看全部评分

发表于 2013-5-9 11:58:06 | 显示全部楼层 来自: 中国浙江绍兴
过切问题楼主已更新!
+ R6 E/ `% k+ v% Y
头像被屏蔽
发表于 2013-4-23 12:36:32 | 显示全部楼层 来自: 中国江苏常州
提示: 作者被禁止或删除 内容自动屏蔽
发表于 2013-4-23 15:45:02 | 显示全部楼层 来自: 中国江苏苏州
总的来说不错      鼓励下老曹
发表于 2013-4-23 19:51:35 | 显示全部楼层 来自: 中国浙江绍兴
本帖最后由 密密麻麻 于 2013-4-23 20:19 编辑 & x. ~  s3 B( p/ A
' N, U/ W" S2 q
感谢楼主分享  练习文件
" J) z2 `* O9 L  z1 Q2 O粗略看来一下,刀路全部过切:" t! k2 @0 f3 y/ q
5.jpg
- O& ?2 U$ S% t3 y2 |1 J1 d
( ~! A/ |/ i" g6 g& L# w# f! E& c 6.jpg - J( S$ e4 k5 N( o) ^6 g" J

8 [  l, h7 {& J' Z% R2 P 7.jpg ) |3 j6 @! r5 ^! |

* H5 H. s0 n& U8 p. A. B, a2 a 8.jpg
9 \5 I* U6 Y; Y. X7 D9 H
发表于 2013-4-23 20:01:47 | 显示全部楼层 来自: 中国浙江绍兴
版本太高,打不开..................................................
发表于 2013-4-23 21:55:34 | 显示全部楼层 来自: 中国广东惠州
还是楼主细心
发表于 2013-4-24 21:21:33 | 显示全部楼层 来自: 中国广东广州
版本太高,是E11的,可惜E11没有PJ
发表于 2013-5-9 12:02:08 | 显示全部楼层 来自: 中国浙江绍兴
发帖主题已经登记到《Cimatron 教程整理汇总》,感谢你们的分享与讨论
; ]+ e! N: C9 T" g登记地址:http://www.3dportal.cn/discuz/vi ... &extra=page%3D1; r2 `( h- r/ {# W, q% s
9.jpg
发表于 2013-5-14 21:22:35 | 显示全部楼层 来自: 中国山东青岛
好像在MC版有这个图。
发表回复
您需要登录后才可以回帖 登录 | 注册

本版积分规则


Licensed Copyright © 2016-2020 http://www.3dportal.cn/ All Rights Reserved 京 ICP备13008828号

小黑屋|手机版|Archiver|三维网 ( 京ICP备2023026364号-1 )

快速回复 返回顶部 返回列表