QQ登录

只需一步,快速开始

登录 | 注册 | 找回密码

三维网

 找回密码
 注册

QQ登录

只需一步,快速开始

展开

通知     

查看: 1648|回复: 4
收起左侧

[求助] 如图,这样的机构合理嘛??? 静力分析

[复制链接]
发表于 2013-6-13 17:17:52 | 显示全部楼层 |阅读模式 来自: 中国广东佛山

马上注册,结识高手,享用更多资源,轻松玩转三维网社区。

您需要 登录 才可以下载或查看,没有帐号?注册

x
本帖最后由 newking329 于 2013-6-13 17:20 编辑 $ U9 w1 M3 A, J; H& v1 f2 R4 b
, ]0 H/ K+ j0 l7 a) p; J3 R3 U& ~& P
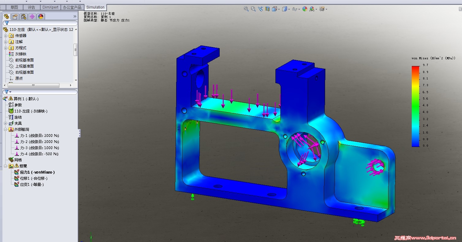
如图,受到几个力 材质是灰铸铁,这样的机构合理嘛???  会撕裂 爆开嘛? TM截图20130613171522.jpg " K- V; c& C! i: a" b$ a
8 _9 ?  Z: E( L

( |6 \( P  C- {3 H
 楼主| 发表于 2013-6-14 08:53:39 | 显示全部楼层 来自: 中国广东佛山
求助 求助! 那位帮忙看看
发表于 2013-6-15 15:30:12 | 显示全部楼层 来自: 中国广东东莞
本帖最后由 repzk031 于 2013-6-15 15:58 编辑 # t1 z6 \/ ~! H/ t
3 h/ ~; m! i$ t! x: {6 P& o! k
我不是搞铸造的,大致瞄了下问题很多,铸件的壁厚尽可能均匀,必要也是壁厚逐渐过渡到所需尺寸,一定不要发生突然的改变。原因就是防止铸件在冷却过程中不要产生过大的热应力,以避免产生裂纹,还有你搞的东西有拔模斜度没有?设计有加工面的凸台吗?零件小孔不用铸造出来,晓得不?,看到一处竟然还留有直角,不怕应力集中么?顶上那个地方,怎么不设置下结构加强筋,悬臂合理吗?这样搞的铸件是废品,拜托看看铸件工艺手册如何?别的我没时间看。
 楼主| 发表于 2013-6-17 17:24:42 | 显示全部楼层 来自: 中国广东佛山
repzk031 发表于 2013-6-15 15:30 static/image/common/back.gif
& n! s+ y4 J; h; H我不是搞铸造的,大致瞄了下问题很多,铸件的壁厚尽可能均匀,必要也是壁厚逐渐过渡到所需尺寸,一定不要发 ...
5 o: z: Y& p& }- f
感谢 感谢楼上 深刻指导
发表于 2013-7-3 11:38:55 | 显示全部楼层 来自: 中国辽宁沈阳
如果你的设置没有问题,从结果看,最大应力很小,不会有什么问题。
发表回复
您需要登录后才可以回帖 登录 | 注册

本版积分规则


Licensed Copyright © 2016-2020 http://www.3dportal.cn/ All Rights Reserved 京 ICP备13008828号

小黑屋|手机版|Archiver|三维网 ( 京ICP备2023026364号-1 )

快速回复 返回顶部 返回列表