QQ登录

只需一步,快速开始

登录 | 注册 | 找回密码

三维网

 找回密码
 注册

QQ登录

只需一步,快速开始

展开

通知     

查看: 2138|回复: 2
收起左侧

[求助] 这种样子的天圆地方怎么用钣金画

[复制链接]
发表于 2013-7-14 15:13:23 | 显示全部楼层 |阅读模式 来自: 中国河北沧州

马上注册,结识高手,享用更多资源,轻松玩转三维网社区。

您需要 登录 才可以下载或查看,没有帐号?注册

x
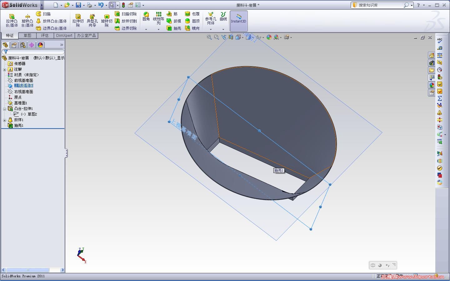
请教一下,这种天圆地方怎么用钣金放样画出来啊,谢谢,方和圆是平行面那种会用钣金放样,但是这种方和圆带有一定的角度,请教大家怎么画,非常感谢!
1.JPG
2.JPG
3.JPG

接料斗-.rar

158.37 KB, 下载次数: 7

发表于 2013-7-15 08:54:09 | 显示全部楼层 来自: 中国安徽合肥
直接用钣金放样做就可以了,上面的一圈边线法兰要分开做的,在一起是展不开的,那属于冲压了吧,作了个图你看看
QQ截图1.jpg
QQ截图2.jpg
 楼主| 发表于 2013-7-15 14:39:15 | 显示全部楼层 来自: 中国河北沧州
WYZ750705 发表于 2013-7-15 08:54 static/image/common/back.gif7 v" d1 Z% j/ A
直接用钣金放样做就可以了,上面的一圈边线法兰要分开做的,在一起是展不开的,那属于冲压了吧,作了个图你 ...

' G! J8 |9 g6 O3 Z( \0 j: q+ T/ n谢谢,我昨天最开始就是用放样钣金做,不知道哪儿弄错了,始终做不出来,只能是方法兰和圆是在平行面才行,然后今天重新画又画出来了,也谢谢你啊!
发表回复
您需要登录后才可以回帖 登录 | 注册

本版积分规则


Licensed Copyright © 2016-2020 http://www.3dportal.cn/ All Rights Reserved 京 ICP备13008828号

小黑屋|手机版|Archiver|三维网 ( 京ICP备2023026364号-1 )

快速回复 返回顶部 返回列表