QQ登录

只需一步,快速开始

登录 | 注册 | 找回密码

三维网

 找回密码
 注册

QQ登录

只需一步,快速开始

展开

通知     

全站
10天前
查看: 1585|回复: 8
收起左侧

[讨论] 同步液压马达

[复制链接]
发表于 2013-9-28 21:19:49 | 显示全部楼层 |阅读模式 来自: 中国江苏南通

马上注册,结识高手,享用更多资源,轻松玩转三维网社区。

您需要 登录 才可以下载或查看,没有帐号?注册

x
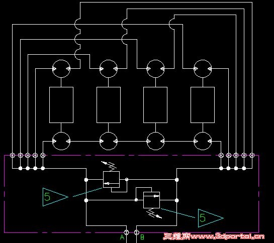
各位高手请看看这个同步马达的原理图,上面四个马达油路并联,下面四个马达油路串联,上下两个相对应的马达的输出轴均直接与一个滚轮相连,这个系统是否保证了所有的马达转速同步呢?输出的扭矩就是单个液压马达的输出扭矩的5倍吗?还请高手指点

同步马达原理图

同步马达原理图
发表于 2013-9-29 09:39:49 | 显示全部楼层 来自: 中国北京
并联的是压力相等,串联的是流量相等,不能保证同步

评分

参与人数 1三维币 +2 收起 理由
9619 + 2 技术讨论

查看全部评分

发表于 2013-9-30 12:55:58 | 显示全部楼层 来自: 中国天津
机械强制同步啊
发表于 2013-9-30 12:56:36 | 显示全部楼层 来自: 中国天津
有时候吧 本来就是同步的 我们反而把问题想复杂了
 楼主| 发表于 2013-9-30 21:06:20 | 显示全部楼层 来自: 中国江苏南通
实际的工作情况不是想象中的理想状况呀,转速不是理论的转速,反而比较高呀
发表于 2013-9-30 21:34:15 | 显示全部楼层 来自: 中国山东滨州
不能够保证同步,有主动有被动较好。
 楼主| 发表于 2013-10-8 20:34:29 | 显示全部楼层 来自: 中国江苏南通
fnwwxl 发表于 2013-9-30 21:34 static/image/common/back.gif, \& {% P+ A, M3 `3 o
不能够保证同步,有主动有被动较好。
2 P$ u# k: c: O4 z$ w
有主动和被动的话,扭矩不就会不能够全部输出了吗?
发表于 2013-10-9 09:50:26 | 显示全部楼层 来自: 中国黑龙江哈尔滨
这个是您自己想象的题目吧,不会是实际应用吧。应该是5倍输出力矩。但我感觉串联的后三个马达完全没意义了,基本没负载
 楼主| 发表于 2013-10-14 20:11:44 | 显示全部楼层 来自: 中国江苏南通
这个不是自己想象出来的,而是国外的一个设备上就是这么使用的,串联的后三个马达的工作液压油的流量与第一个相同,这样就保证了四个串联马达转速相同,同时由于上下两个马达输出轴刚性联接,所以保证上下两马达转速相同。这样就保证了8个马达的转速都是相同的。4 a8 y/ k' q1 o3 k8 i. I
问题在于,输出的扭矩并不是理想中的5个马达的输出扭矩,为什么会这样呢》
发表回复
您需要登录后才可以回帖 登录 | 注册

本版积分规则


Licensed Copyright © 2016-2020 http://www.3dportal.cn/ All Rights Reserved 京 ICP备13008828号

小黑屋|手机版|Archiver|三维网 ( 京ICP备2023026364号-1 )

快速回复 返回顶部 返回列表