QQ登录

只需一步,快速开始

登录 | 注册 | 找回密码

三维网

 找回密码
 注册

QQ登录

只需一步,快速开始

展开

通知     

查看: 11169|回复: 28
收起左侧

[求助] Mastercam X8出来时间

[复制链接]
发表于 2013-10-4 12:03:41 | 显示全部楼层 |阅读模式 来自: 中国江苏泰州

马上注册,结识高手,享用更多资源,轻松玩转三维网社区。

您需要 登录 才可以下载或查看,没有帐号?注册

x
Mastercam X8出来时间?
发表于 2013-10-4 12:11:32 来自手机 | 显示全部楼层 来自: 中国浙江湖州
没有X8,骚年洗洗睡吧。
发表于 2013-10-4 12:39:29 | 显示全部楼层 来自: 中国福建泉州
楼主比较超前,现在都关心去
; Q3 s- o2 O6 B$ K, t8 x3 PX8了。有时间的话还是把以前的版本研究好吧
 楼主| 发表于 2013-10-4 15:21:59 | 显示全部楼层 来自: 中国江苏泰州
蔷薇的羽翼 发表于 2013-10-4 12:11 static/image/common/back.gif
! z5 h/ J5 T9 y& Q' |* d8 C) K2 S没有X8,骚年洗洗睡吧。
; |3 A" ^5 V# t2 _) A* V- X
原来是:蔷薇的羽翼 ,开始没注意吓了一跳哦
 楼主| 发表于 2013-10-4 15:22:37 | 显示全部楼层 来自: 中国江苏泰州
threestone 发表于 2013-10-4 12:39 static/image/common/back.gif
# w* ?* n% Q4 w- O( n楼主比较超前,现在都关心去
: `2 R6 s) F/ m- W3 l% V2 o: M9 sX8了。有时间的话还是把以前的版本研究好吧

, [5 |% Y8 }( U+ y4 ?5 J8 n我就关心最新版哦
发表于 2013-10-4 15:32:47 来自手机 | 显示全部楼层 来自: 中国浙江湖州
0003 发表于 2013-10-4 15:21
, H; v& P  {; Y" b原来是:蔷薇的羽翼 ,开始没注意吓了一跳哦
1 |/ Q$ E: P1 S5 I3 e; r
吓到了?我长得那么丑吗?
发表于 2013-10-4 16:06:26 | 显示全部楼层 来自: 中国陕西汉中
X7我还没安装上!就算是安装上,也还不太会用!楼主好超前,看来我们真的该退休了!
发表于 2013-10-4 17:59:30 | 显示全部楼层 来自: 中国天津
不出去旅游,大过节的整啥啊
  t# g- [7 I  O% ^2 l$ M% N" D还X8,X7有好了?
发表于 2013-10-4 20:09:01 | 显示全部楼层 来自: 中国江苏南通
正在休息度假中     
发表于 2013-10-4 20:23:41 | 显示全部楼层 来自: 中国江苏南通
路过,X7还在更新呢
发表于 2013-10-4 22:36:20 | 显示全部楼层 来自: 中国广东梅州
照x7来算应该明年5月份吧!要是按以前X-X6就今年底应该有!不过下一个版本改动大了就会推后几个月也正常!
发表于 2013-10-5 17:16:52 | 显示全部楼层 来自: 中国四川成都
蔷薇的羽翼 发表于 2013-10-4 15:32 static/image/common/back.gif9 k& g% p; u6 q# V' m9 D' M
吓到了?我长得那么丑吗?

. A- q6 A% g7 u) i:lol:人家被你的英明神武吓到了,没说你长得丑
发表于 2013-10-6 13:06:49 | 显示全部楼层 来自: 中国江苏苏州
X7还没有摸会,就想X8 了。X8正在内部测试阶段,估计要等2年
发表于 2013-10-6 13:33:24 | 显示全部楼层 来自: 中国江苏盐城

, N! c& G& U, J7 NMastercam X2014
 楼主| 发表于 2013-10-11 14:55:46 | 显示全部楼层 来自: 中国江苏泰州
蔷薇的羽翼 发表于 2013-10-4 15:32 static/image/common/back.gif- U% b1 I  z5 S+ f3 s3 K( R! z
吓到了?我长得那么丑吗?
7 P0 ]4 a4 I+ E7 K4 c
不是外貌,是名字,三赛
发表于 2013-10-13 22:43:56 | 显示全部楼层 来自: 中国湖北咸宁
听说最多到x8!不知是用X8还是2014哦!让我们一起拭目而待吧!明年!
发表于 2013-12-20 19:59:54 来自手机 | 显示全部楼层 来自: 中国河南
蔷薇的羽翼 发表于 2013-10-4 15:32 吓到了?我长得那么丑吗?
' I* z4 ?8 z2 s  u' ^5 ~* J
是受宠若惊,大神一般神龙见首不见尾的
发表于 2014-3-9 17:22:41 | 显示全部楼层 来自: 俄罗斯
本帖最后由 solid_user 于 2014-3-9 17:23 编辑 / a! {0 r( H  j$ g
人心不足。。 发表于 2013-12-20 19:59 static/image/common/back.gif
. \. Q! Q  ?& n; a% s是受宠若惊,大神一般神龙见首不见尾的

6 e! ^, O! |3 q1 [, \' b; X' YToday there is only Alpha version of Mastercam X8. X% I) E% V6 t! Y6 W/ |" q

9 k* g: J# L- c; {Mastercam X8 Tech Preview 2 build 17.0.9873.0
TP2_1.jpg
TP2_2.jpg
发表于 2014-3-10 19:23:38 | 显示全部楼层 来自: 中国江苏苏州
我了个去 还真有X8  我和我的小伙伴们都惊呆了
发表于 2014-3-10 19:53:28 | 显示全部楼层 来自: 中国天津
solid_user 老大,神速啊!
发表于 2014-3-11 20:47:26 | 显示全部楼层 来自: 中国湖北咸宁
solid_user 发表于 2014-3-9 17:22 static/image/common/back.gif
4 c: O7 V& S4 N8 C6 |+ jToday there is only Alpha version of Mastercam X8
5 m. r+ j( z! }$ B7 V% S: h8 z- k, I6 B+ R3 O5 i* h
Mastercam X8 Tech Preview 2 build 17.0.9873.0

9 B5 m( c- ~+ Y老大正式版大概什么时候能岀?谢谢!
发表于 2014-3-12 13:23:10 | 显示全部楼层 来自: 中国广东深圳
我和我的小伙伴们都惊呆了
发表于 2014-3-12 19:46:32 | 显示全部楼层 来自: 中国广东东莞
我和我的小伙伴们实在惊呆了!
发表于 2014-3-13 11:57:05 | 显示全部楼层 来自: 中国四川成都
xiongbing 发表于 2014-3-11 20:47 static/image/common/back.gif
0 u, U  W) ~9 @2 h' k- l老大正式版大概什么时候能岀?谢谢!
8 l  s; `. I4 F, ]
看样子还是预览版,估计还得等好长一段时间。
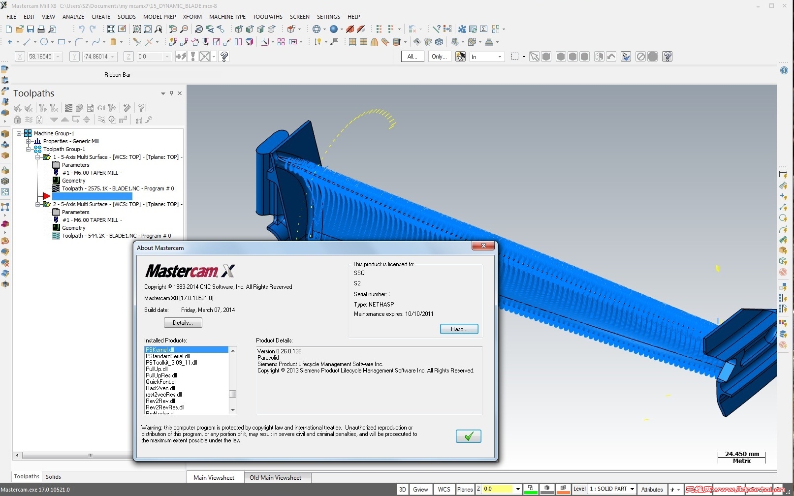
发表于 2014-3-20 17:55:45 | 显示全部楼层 来自: 俄罗斯
the current MC X8 beta build is
0 X& W( f$ d2 G- E9 y2 l0 l: Q* o% r; `- s0 B2 n/ {* e
MasterCAM X8 TechPreview 3 (v17.0.10521.0)
mastercam_X8_TP3.jpg
发表回复
您需要登录后才可以回帖 登录 | 注册

本版积分规则


Licensed Copyright © 2016-2020 http://www.3dportal.cn/ All Rights Reserved 京 ICP备13008828号

小黑屋|手机版|Archiver|三维网 ( 京ICP备2023026364号-1 )

快速回复 返回顶部 返回列表