QQ登录

只需一步,快速开始

登录 | 注册 | 找回密码

三维网

 找回密码
 注册

QQ登录

只需一步,快速开始

展开

通知     

查看: 1796|回复: 9
收起左侧

[求助] mastercam怎么做4轴叶片加工求教

[复制链接]
发表于 2013-10-21 14:32:16 | 显示全部楼层 |阅读模式 来自: 中国四川自贡

马上注册,结识高手,享用更多资源,轻松玩转三维网社区。

您需要 登录 才可以下载或查看,没有帐号?注册

x
master怎么做这种4轴叶片
51{5G~18G}OH{65PE1{M.jpg
QQ截图20131021143346.png

d660s-114111a001.zip

119.39 KB, 下载次数: 25

发表于 2013-10-21 14:42:20 | 显示全部楼层 来自: 中国上海
旋转四轴呗。
 楼主| 发表于 2013-10-21 15:16:02 | 显示全部楼层 来自: 中国四川自贡
能做个刀路不,中间型线两边清根用什么方法呢
 楼主| 发表于 2013-10-22 10:43:47 | 显示全部楼层 来自: 中国四川德阳
怎么没人回帖呢,郁闷啊
/ w$ D# F: ^, [6 h# u
发表于 2013-10-25 19:08:25 | 显示全部楼层 来自: 中国广东深圳
我帮你做 QQ328507570
发表于 2013-10-25 20:44:44 | 显示全部楼层 来自: 中国台湾
本帖最后由 finch 于 2013-10-25 20:45 编辑
3 T, B  n  V% g/ t5 j
四轴编程 发表于 2013-10-25 19:08 static/image/common/back.gif/ w4 |8 Q# S1 {9 A3 m9 v8 A
我帮你做 QQ328507570

3 A% P8 V8 W: ?6 i- e, b7 y樓主別被騙了!!# T% `. \2 d% j; a* m" i
你編好嘞誰相信阿!發圖誰知你那盜的!要就發檔最真實!4 W( b7 f' i+ J: w$ {9 `% c
加你QQ還不是要賣檔!!你就明說你要賣教程不就好嘞!!; ^+ ?% N8 H4 d, Y. `5 a5 h9 \% F
有種你發檔阿!!
发表于 2013-10-26 17:00:58 | 显示全部楼层 来自: 中国浙江杭州
发表于 2013-10-26 18:57:26 | 显示全部楼层 来自: 中国江苏无锡
四轴没玩过,不会哦。。
 楼主| 发表于 2013-10-27 14:51:37 | 显示全部楼层 来自: 中国四川德阳
靠刀路我的做出来,不过是破衣做的. s4 g) N3 [5 _3 {
就是想看下老马做叶片程序怎么样,我试做了N回,就是不理想
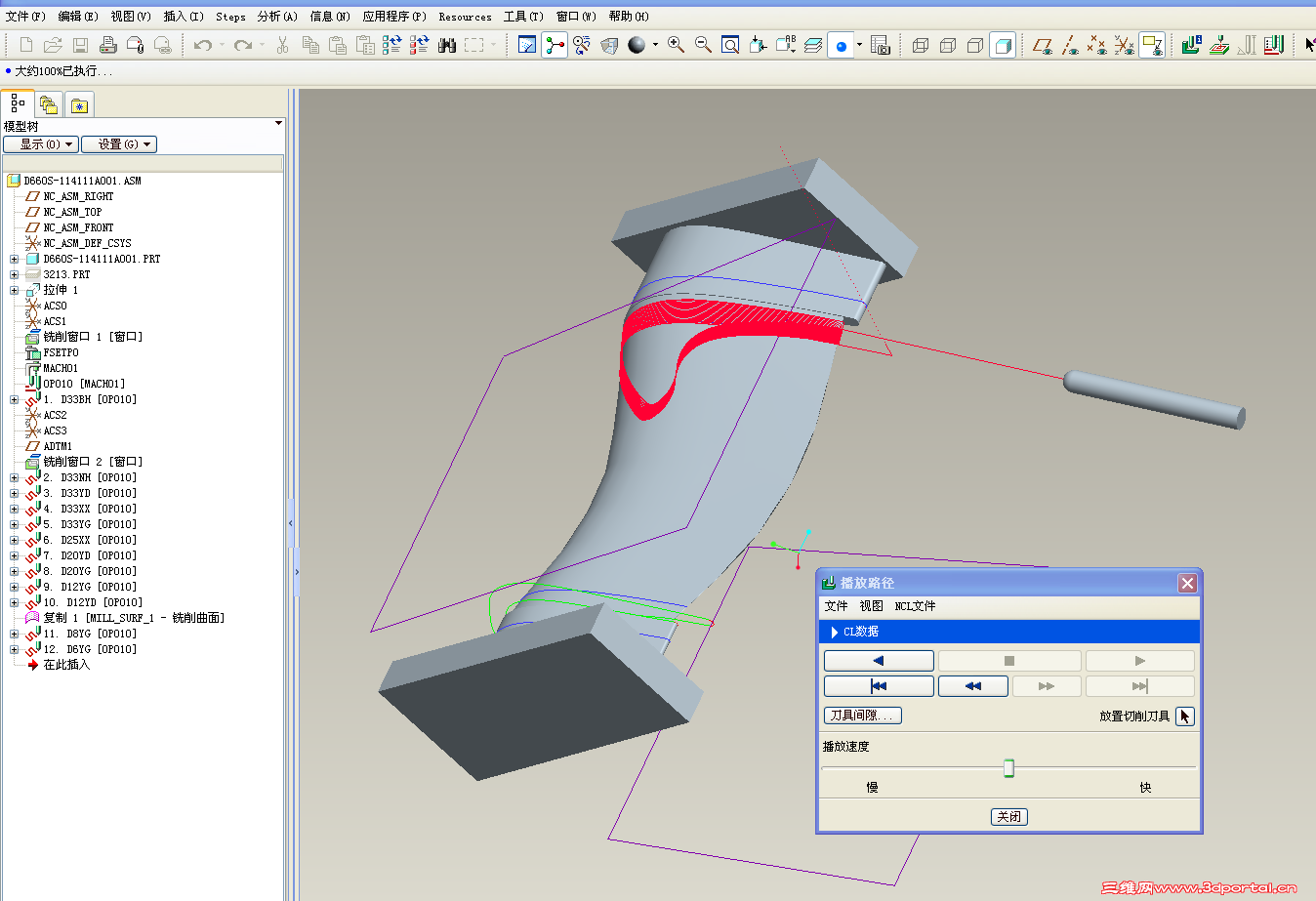
 楼主| 发表于 2013-10-27 15:03:36 | 显示全部楼层 来自: 中国四川德阳
proe做的叶片刀路
QQ截图20131027145740.png
QQ截图20131027145858.png

proe.zip

2.18 MB, 下载次数: 9

发表回复
您需要登录后才可以回帖 登录 | 注册

本版积分规则


Licensed Copyright © 2016-2020 http://www.3dportal.cn/ All Rights Reserved 京 ICP备13008828号

小黑屋|手机版|Archiver|三维网 ( 京ICP备2023026364号-1 )

快速回复 返回顶部 返回列表