QQ登录

只需一步,快速开始

登录 | 注册 | 找回密码

三维网

 找回密码
 注册

QQ登录

只需一步,快速开始

展开

通知     

查看: 3726|回复: 20
收起左侧

[求助] 四等分波浪形齿如何画

[复制链接]
发表于 2013-10-22 13:32:30 | 显示全部楼层 |阅读模式 来自: 中国浙江绍兴

马上注册,结识高手,享用更多资源,轻松玩转三维网社区。

您需要 登录 才可以下载或查看,没有帐号?注册

x
各位高手:有个零件二端各有一段四等分底部波浪形齿,如齿形长度一致一次切下去就可以了,但现在齿形底部要求波浪形,不' o. Z' I" g- w1 p6 t0 v' A0 v
知如何操作?
% D1 s3 k! w! r% z 侧面.jpg 端面.jpg
9 j3 U# ^) K0 D( ]4 F3 Y
发表于 2013-10-22 19:28:41 | 显示全部楼层 来自: 中国广东深圳
先把波浪形的曲面做出来,然后用拉伸命令---成型到一面(就是波浪形的那个曲面)
+ w+ l. H* R; A' j. z+ A===============
4 f9 y, {7 p. I6 C) j3 d" O, B不知道行不行,我也没搞过这种复杂零件,仅供参考

评分

参与人数 1三维币 +3 收起 理由
阿帕奇 + 3

查看全部评分

发表于 2013-10-23 12:26:43 | 显示全部楼层 来自: 中国四川攀枝花
本帖最后由 pzhzs 于 2013-10-23 12:38 编辑 % ]" }3 K$ n  x1 G! H/ n
) I; i! u% F" ?* z
胡乱画了一下给楼主参考
, ~4 Y3 g; v/ {2 _ 快照5.png
6 q1 i& q; {/ ]& x- ?, K xr.png
- x4 ~0 ~% D  y( P5 b+ Q7 Csw2012版零件: 零件.rar (390.41 KB, 下载次数: 45)

评分

参与人数 1三维币 +3 收起 理由
阿帕奇 + 3

查看全部评分

发表于 2013-10-23 13:05:15 | 显示全部楼层 来自: 中国台湾
謝謝 pzhzs 前輩分享,阿丹也來一個~~    Part2.rar (20.74 KB, 下载次数: 17)

评分

参与人数 1三维币 +3 收起 理由
阿帕奇 + 3

查看全部评分

发表于 2013-10-23 17:23:11 | 显示全部楼层 来自: 中国北京
不知楼主的波浪面有没有什么要求,我来瞎搞一个:* g6 J( @/ c% b0 u7 `
1.gif

评分

参与人数 1三维币 +1 收起 理由
阿帕奇 + 1 如可以,请分享源文件

查看全部评分

发表于 2013-10-24 09:26:10 | 显示全部楼层 来自: 中国台湾
22553711 发表于 2013-10-23 17:23 static/image/common/back.gif/ r6 m+ j8 W8 G2 K: m
不知楼主的波浪面有没有什么要求,我来瞎搞一个:

0 |- N+ k# g$ D$ b學習阿木,俺也來瞎搞一下~~
# ]. g0 W. w; d& a. L9 q' @7 g. j. s# j" ~
2013-10-24 上午 09-27-54.png ' }6 X8 ?4 k) @+ W9 O5 L- U" A

评分

参与人数 1三维币 +1 收起 理由
阿帕奇 + 1 如可以,请分享源文件

查看全部评分

发表于 2013-10-24 09:28:12 | 显示全部楼层 来自: 中国四川乐山
学习了……
发表于 2013-10-24 11:53:28 | 显示全部楼层 来自: 日本
好像楼上各位做的结果,局部效果与楼主的图片有本质的区别
 楼主| 发表于 2013-10-24 16:09:20 | 显示全部楼层 来自: 中国浙江绍兴
pzhzs 发表于 2013-10-23 12:26 static/image/common/back.gif
$ e7 ~+ b" s; d' ?胡乱画了一下给楼主参考
5 d3 X" k2 O$ c
pzhzs楼主:谢谢你,我就是要这样的效果,只不过我现在还是使用08版的软件,要看你的具体画法还有点难,楼主能不能把每一步发一个图片,万分的感谢。
发表于 2013-10-24 23:21:28 | 显示全部楼层 来自: 中国四川攀枝花
fenganiu 发表于 2013-10-24 16:09 static/image/common/back.gif
% \# h, k- f8 apzhzs楼主:谢谢你,我就是要这样的效果,只不过我现在还是使用08版的软件,要看你的具体画法还有点难,楼 ...

" N( u7 L" b  ]( y0 r+ n! V' a/ ~* o5 k我的画法如下:, m8 O2 b2 r, L& N+ w% t# B7 Y
1、先在上视面上画出拉伸用的草图,向下拉伸;(标了个φ200尺寸是为了下一步用来控制包覆切除草图的长度)
! M8 N8 c9 Z: D+ E" Z* G. ` 快照8.png . w- N$ v; j0 `$ Q8 }
2、在前视面上画出波浪线的展开图,画了四分之一,然后整列。长度用了方程式来控制,保证波浪线的展开尺寸和外圆的周长相等;, y. g2 H; k4 Q; m6 z9 m, u1 \6 M
快照9.png ' O: P, ^; p" p+ J3 V& D" r
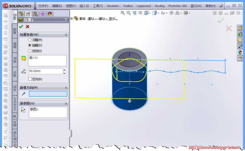
3、使用『包覆』特征(08版里应该有这个特征了吧),选项如下图所示;(那个50的深度尺寸可以自己给定,只要能把上面部分去掉就行了)
3 n3 [& W7 c: M# J. b1 B1 R 快照10.png
4 ^5 d9 n5 n8 b! S# m4、『包覆』特征使用后的效果:( {* i5 r. W. V
快照11.png
& {2 ]! H5 ?! J% q# r5 m5、接下来在上视平面上画出齿形草图来;
4 I- z7 E$ d1 ` 快照12.png   E% ~( ?! N2 Y
6、再次使用『拉伸』特征。『方向1』选择『成形到下一面』,就得到3楼图形的效果了。
) W- a$ z% d, ?& l7 Q 快照13.png
" F0 {$ z: i" n. o8 B6 m' D或许还有其它更好的方法,请高手支招。
) v; g, H) |- i& I2 s& E, q
7 f( s+ V2 y3 v3 C# W8 m& b, R1 `! W1 u( V

评分

参与人数 1三维币 +3 收起 理由
阿帕奇 + 3

查看全部评分

 楼主| 发表于 2013-10-25 09:06:35 | 显示全部楼层 来自: 中国浙江绍兴
pzhzs 发表于 2013-10-24 23:21 static/image/common/back.gif
  Z& D" Y2 d4 q$ r% B  f/ b我的画法如下:
+ x5 E. @" k, v# |( R+ j) ^- N. {1、先在上视面上画出拉伸用的草图,向下拉伸;(标了个φ200尺寸是为了下一步用来控制包 ...

2 E% Y1 p$ Y! G8 l7 D- J9 ipzhzs朋友:感谢你的无私帮助。
 楼主| 发表于 2013-10-25 09:44:51 | 显示全部楼层 来自: 中国浙江绍兴
pzhzs 发表于 2013-10-24 23:21 static/image/common/back.gif
5 Z8 v: P7 E0 j我的画法如下:
" Y2 F2 M! b9 M) L7 t1 c0 R" c$ j# B1、先在上视面上画出拉伸用的草图,向下拉伸;(标了个φ200尺寸是为了下一步用来控制包 ...
9 [( R! `% d$ E8 g0 j. |: C
pzhzs朋友:不好意思,我在你第2步中“长度用了方程式来控制,保证波浪线的展开尺寸和外圆的周长相等”的方程式怎么也调不出来,还望再教我,是08版没有这个功能还是我找不到?
发表于 2013-10-25 11:15:39 | 显示全部楼层 来自: 中国四川攀枝花
fenganiu 发表于 2013-10-25 09:44 static/image/common/back.gif  x/ i3 V3 a+ `. K' h& E# a
pzhzs朋友:不好意思,我在你第2步中“长度用了方程式来控制,保证波浪线的展开尺寸和外圆的周长相等”的 ...

$ T- s: v7 h) ^5 j3 l假如外圆直径是20,第2步输尺寸时直接输入=20*pi/4
5 y/ t, b  ?% b9 D0 \* z不行的话去掉等号试一试,
6 Z# k7 |5 d8 S) }( ?3 H0 p; R再不行,直接把那个值算出来输进去,能保留几位小数就保留几位小数

评分

参与人数 1三维币 +3 收起 理由
阿帕奇 + 3

查看全部评分

发表于 2013-10-25 11:28:18 | 显示全部楼层 来自: 中国广东惠州
谢谢
 楼主| 发表于 2013-10-25 13:38:54 | 显示全部楼层 来自: 中国浙江绍兴
pzhzs 发表于 2013-10-25 11:15 static/image/common/back.gif+ \) d/ l& r" Q9 ?/ |
假如外圆直径是20,第2步输尺寸时直接输入=20*pi/4,8 @/ S' o& z& o2 c& D! y# {: A7 k
不行的话去掉等号试一试,  o2 O1 `7 s" D# u; n4 G9 w
再不行,直接把那个值算 ...
- ^' A. p( I, A5 u
谢谢了,确实要去掉等号,同时我08版找不到方程式,我在陈列时只能输入多位小数。
发表于 2013-10-25 15:33:37 | 显示全部楼层 来自: 中国江苏常州
随便画一个:$ W7 G) i( {8 I- c3 e; D# ^8 P
030.jpg

评分

参与人数 1三维币 +1 收起 理由
阿帕奇 + 1 如可以,请分享源文件

查看全部评分

发表于 2013-10-25 15:42:56 | 显示全部楼层 来自: 中国广东惠州
谢谢指导,我也做一个
444.jpg

评分

参与人数 1三维币 +1 收起 理由
阿帕奇 + 1 如可以,请分享源文件

查看全部评分

发表于 2013-10-28 09:26:26 | 显示全部楼层 来自: 中国山东威海
收藏下,大家画法不少啊
发表于 2013-10-28 14:28:37 | 显示全部楼层 来自: 中国广东中山
恳请各位大师分享文件!!!
发表于 2013-10-28 15:05:00 | 显示全部楼层 来自: 中国浙江金华
不是说贴图不上源文件要扣分吗
发表于 2013-10-29 13:10:08 | 显示全部楼层 来自: 中国广东珠海
123456bbs999 发表于 2013-10-28 15:05 static/image/common/back.gif$ A! r9 I" ]0 ~1 `1 \5 b- {
不是说贴图不上源文件要扣分吗
, B1 T( j( M; ~3 S; t) d
方法楼上已提供,我都是按楼上方法来做的,你也试试吧~~
发表回复
您需要登录后才可以回帖 登录 | 注册

本版积分规则


Licensed Copyright © 2016-2020 http://www.3dportal.cn/ All Rights Reserved 京 ICP备13008828号

小黑屋|手机版|Archiver|三维网 ( 京ICP备2023026364号-1 )

快速回复 返回顶部 返回列表