QQ登录

只需一步,快速开始

登录 | 注册 | 找回密码

三维网

 找回密码
 注册

QQ登录

只需一步,快速开始

展开

通知     

查看: 2718|回复: 18
收起左侧

[讨论] 马祖奇MARZOCCHI齿轮泵(照片上传完成)

[复制链接]
发表于 2013-11-20 16:58:06 | 显示全部楼层 |阅读模式 来自: 中国吉林长春

马上注册,结识高手,享用更多资源,轻松玩转三维网社区。

您需要 登录 才可以下载或查看,没有帐号?注册

x
本帖最后由 yl7267 于 2013-11-21 09:42 编辑
0 |, A* H0 m8 B! G! A- ]9 Q2 m  F# I$ L; ?0 ^( j8 i
有经历过马祖奇MARZOCCHI高压双联泵泵体裂纹的么?明天上传照片。
4 s4 d5 I6 d9 E. c8 [6 H

01

01

02

02

03

03

04

04

05

05

06刨开后

06刨开后

07

07

08A.B那腔为压油腔?

08A.B那腔为压油腔?
发表于 2013-11-20 20:04:25 | 显示全部楼层 来自: 中国河南安阳
楼主在预约版面呀
 楼主| 发表于 2013-11-21 04:53:04 | 显示全部楼层 来自: 中国吉林长春
照片在公司,马上就下班了。
发表于 2013-11-21 08:11:06 | 显示全部楼层 来自: 中国浙江杭州
马祖奇不是意大利的么?没用过,质量如何不清楚。但是国内安徽某厂家的双联泵我是用过遇到后盖炸裂情况(有溢流阀存在)
发表于 2013-11-21 12:25:15 | 显示全部楼层 来自: 中国浙江杭州
你这个太夸张了,我以前遇到的后泵后盖炸裂。你这个壳体都裂了
 楼主| 发表于 2013-11-21 13:42:42 | 显示全部楼层 来自: 中国吉林长春
zls888 发表于 2013-11-21 12:25 static/image/common/back.gif8 _0 u2 @1 B/ V% i
你这个太夸张了,我以前遇到的后泵后盖炸裂。你这个壳体都裂了
) t% [( w% K3 o: _3 r
真的不是我掰开的。
发表于 2013-11-22 08:57:51 | 显示全部楼层 来自: 中国上海
有三角卸荷槽的是压油腔. 我们公司也一直用马祖齐的齿轮泵.感觉质量还可以.
 楼主| 发表于 2013-11-22 09:18:22 | 显示全部楼层 来自: 中国吉林长春
本帖最后由 yl7267 于 2013-11-22 09:20 编辑
: F" F3 |. U' h, T' s) m
diyyzr 发表于 2013-11-22 08:57 static/image/common/back.gif0 c& f1 d! C8 D
有三角卸荷槽的是压油腔. 我们公司也一直用马祖齐的齿轮泵.感觉质量还可以.

' s1 j: C% l3 {也就是A腔的一面吧。问这个问题的原因,也就是确认一下油口接没接反。看来没问题。
发表于 2013-11-24 08:54:40 来自手机 | 显示全部楼层 来自: 中国江苏无锡
我司用的sauer泵,也出现类似情况,后来查着问题是系统有蹩压,请楼主自查系统,
发表于 2013-11-25 08:13:24 | 显示全部楼层 来自: 中国浙江杭州
xwjyjs 发表于 2013-11-24 08:54 static/image/common/back.gif
& e+ H+ I2 i3 J: T2 o5 h3 F4 p我司用的sauer泵,也出现类似情况,后来查着问题是系统有蹩压,请楼主自查系统,

0 x" i. U+ N& v* A' s2 I5 {( a也是齿轮泵?几系列的?憋压指什么呢?溢流阀没设置?或者过流量太小?
 楼主| 发表于 2013-11-25 08:46:24 | 显示全部楼层 来自: 中国吉林长春
本帖最后由 yl7267 于 2013-11-25 08:49 编辑 . D8 n! H; I/ g, ~& }! D
xwjyjs 发表于 2013-11-24 08:54 static/image/common/back.gif) i1 T. \2 `+ h; G6 n" P& c
我司用的sauer泵,也出现类似情况,后来查着问题是系统有蹩压,请楼主自查系统,

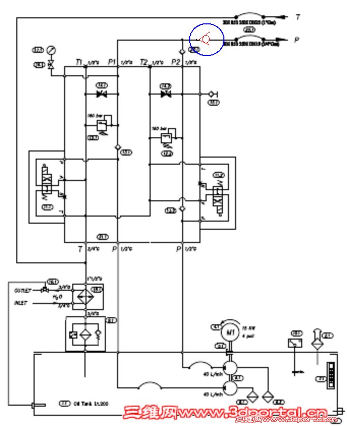
& U/ C! ?& i; Q5 s我把这台设备的液压图传上来,请帮分析下困油。
123.png
发表于 2013-11-25 10:09:24 | 显示全部楼层 来自: 中国河南安阳
一般开裂是油泵压力过高(超过承受的压力)引起的。
4 l0 ^, l# }! Q! k  |8 O
3 M. b3 _2 m8 X: M有可能你的系统有问题。
 楼主| 发表于 2013-11-25 10:43:04 | 显示全部楼层 来自: 中国吉林长春
本帖最后由 yl7267 于 2013-11-25 10:45 编辑
5 U& ?' N1 C( C4 |( Y8 ^
9619 发表于 2013-11-25 10:09 static/image/common/back.gif  U7 q( R& _/ ^( i9 p
一般开裂是油泵压力过高(超过承受的压力)引起的。1 W& ], t% U) h9 Y5 ?. }9 e
9 s5 v3 J& |" f
有可能你的系统有问题。
4 V# \" x. G' s
帖子能得到总版主的关注很是高兴!9 c+ r& _/ W  |% K  h
系统的压力是不低,使用在10--18MPa。
& H% P& _( [8 n! e! P图示的液压图是我公司两条进口发泡线供油部分,两条线都有泵裂纹现象,一般也就是6个月。
" Q( J  D! C6 F. @2 C8 J继续纠结!!!
发表于 2013-11-25 12:36:58 | 显示全部楼层 来自: 中国浙江杭州
yl7267 发表于 2013-11-25 08:46 static/image/common/back.gif7 E# R* a8 {3 y
我把这台设备的液压图传上来,请帮分析下困油。

* Q0 T2 X, s( m: T5 s1 t是否二位四通电磁阀过流量不够,或选错型号---如带电卸荷
发表于 2013-11-25 13:01:01 | 显示全部楼层 来自: 中国河南安阳
yl7267 发表于 2013-11-25 10:43 static/image/common/back.gif
" {% U0 p$ m4 @帖子能得到总版主的关注很是高兴!
" m1 i8 p' k4 K9 A0 X3 Z4 g2 ]- P系统的压力是不低,使用在10--18MPa。8 S; D. C7 F- D5 l7 z) h
图示的液压图是我公司两条进口 ...
- Z. r- E0 R4 A2 r" F
系统原理应该没有问题。7 _/ a4 c( P9 s: s
' G# C) K- `6 ]6 C
是不是有液压冲击,如果液压冲击较大,可以考虑把溢流阀与单向阀换一下位置。
 楼主| 发表于 2013-11-25 16:00:12 | 显示全部楼层 来自: 中国吉林长春
9619 发表于 2013-11-25 13:01 static/image/common/back.gif( `7 h0 A4 o" x& v( S
系统原理应该没有问题。
( R( |: E: Z$ c6 M' S9 @% R7 |" B5 M0 r/ I8 l9 L, T
是不是有液压冲击,如果液压冲击较大,可以考虑把溢流阀与单向阀换一下位置。
/ [: m! o7 C& b6 q; K
系统的冲击较大。由于板式联接换位较难,根据总版主的提示我们正考虑在图示的位置加一个单向阀。
789.png
 楼主| 发表于 2013-11-25 16:06:41 | 显示全部楼层 来自: 中国吉林长春
zls888 发表于 2013-11-25 12:36 static/image/common/back.gif3 W. [1 U6 s# U+ ^* q
是否二位四通电磁阀过流量不够,或选错型号---如带电卸荷
& P3 C% C5 c+ T8 a3 u) h4 y8 R
考虑过泄荷阀的问题,特意做过计算没有问题。
发表于 2013-11-25 18:28:58 | 显示全部楼层 来自: 中国河南安阳
yl7267 发表于 2013-11-25 16:00 static/image/common/back.gif
2 X& }" V* W1 L8 d/ K. L系统的冲击较大。由于板式联接换位较难,根据总版主的提示我们正考虑在图示的位置加一个单向阀。

4 n) R, u5 S  P; @! s' P( w+ f开裂的泵体应该是高压泵泵体吧。
8 V, W$ V  K. k9 ~' v" F
8 [) z( k# `9 a/ ^: T, b加的这个单向阀可以阻隔一部分高压时的冲击。
发表于 2015-6-22 14:26:52 | 显示全部楼层 来自: 中国安徽芜湖
隐约看到疲劳弧线了,一般疲劳弧线的中心就是疲劳源。
发表回复
您需要登录后才可以回帖 登录 | 注册

本版积分规则


Licensed Copyright © 2016-2020 http://www.3dportal.cn/ All Rights Reserved 京 ICP备13008828号

小黑屋|手机版|Archiver|三维网 ( 京ICP备2023026364号-1 )

快速回复 返回顶部 返回列表