QQ登录

只需一步,快速开始

登录 | 注册 | 找回密码

三维网

 找回密码
 注册

QQ登录

只需一步,快速开始

展开

通知     

全站
7天前
查看: 2023|回复: 6
收起左侧

[求助] 工作的时候压力表波动大请同行帮我分析分析

[复制链接]
发表于 2013-12-3 16:03:32 | 显示全部楼层 |阅读模式 来自: 中国陕西西安

马上注册,结识高手,享用更多资源,轻松玩转三维网社区。

您需要 登录 才可以下载或查看,没有帐号?注册

x
本帖最后由 fclong 于 2013-12-3 16:14 编辑 # a, d8 e0 j9 `# J9 k) n* n
, p) J9 f7 J6 u" K  p
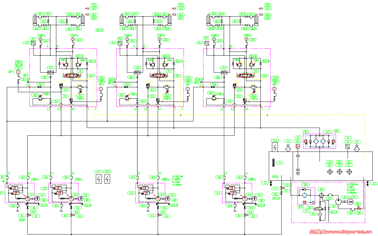
油缸在往前伸的时候,系统那块压力表,和无杆腔那块压力表表针前后波动特别大,压力没有其他两对油缸工作的时候那么平稳,压力从0到10mpa上升的时候表针左右摆动,一直抖动不稳,请问下同行这是怎么回事啊? QQ截图20131203160418.png
发表于 2013-12-3 20:47:42 | 显示全部楼层 来自: 中国山东威海
应该是其中一个溢流阀调整的问题,几个溢流阀同时控制一个系统,如果其中一个溢流阀调整有问题将影响整个系统出现问题。

评分

参与人数 1三维币 +3 收起 理由
自流井 + 3 应助

查看全部评分

发表于 2013-12-5 18:59:55 | 显示全部楼层 来自: 中国辽宁沈阳
那我问下这个2.3.4号泵的作用被!!还有这个变量泵怎么被控制的?还有为什么液压表下边的串的单向阀是反串的?

评分

参与人数 1三维币 +2 收起 理由
9619 + 2 技术讨论

查看全部评分

发表于 2013-12-6 07:39:40 | 显示全部楼层 来自: 中国江苏南通
画少了/ k# q6 X( q8 E3 M9 B% h+ h
压力表接的测压接头
6 C0 r/ g: Y* g& L0 K5 }
! C; F; W5 |4 p8 J  U  c' Z7 j系统压力表MP3应很正常,不然就是溢流阀或泵波动

评分

参与人数 1三维币 +2 收起 理由
9619 + 2 技术讨论

查看全部评分

发表于 2013-12-9 12:41:33 | 显示全部楼层 来自: 中国四川成都
建议楼主使用一台溢流阀控制系统压力,避免相互间压力干扰。

评分

参与人数 1三维币 +2 收起 理由
9619 + 2 技术讨论

查看全部评分

发表于 2013-12-9 21:57:13 | 显示全部楼层 来自: 中国河南安阳
由于参数及技术要求不完整,个人感觉这是一个高、低压泵回路,但4个泵的压力又是相同的,与回路设计又相矛盾。7 z# R+ D" k2 i
压力表跳动量大应该是溢流阀的问题。
1 U/ R& s( h* {1 s) h% p" `. l) i几个溢流阀同时控制系统的压力,需要一个一个的排查。(这几个溢流阀是不是安全阀?)
 楼主| 发表于 2013-12-10 15:19:57 | 显示全部楼层 来自: 中国陕西西安
首先感谢大家,这个是3用一备的回来,系统只有一个溢流阀控制, 左边那个溢流阀在现场是没有的,这个图纸不是原版,跟原版原理一模一样就是多了一个左边那个溢流阀,A,B腔带的那个溢流阀是消除峰值压力的相当于就是一个安全保护的作用,比系统的溢流阀调的高出1到2兆帕5 q8 a( M# T" C& c5 i4 n* P
发表回复
您需要登录后才可以回帖 登录 | 注册

本版积分规则


Licensed Copyright © 2016-2020 http://www.3dportal.cn/ All Rights Reserved 京 ICP备13008828号

小黑屋|手机版|Archiver|三维网 ( 京ICP备2023026364号-1 )

快速回复 返回顶部 返回列表